


本文作为竞天公诚《海南特别措施》商业航天航空解析特别篇,从法律的视角对我国的商业航天航空行业进行观察分析。
商业航天概览
传统航天因成本和门槛极高,曾是各大军工科研院所的领地。而商业航天,则是按市场规则运行并以盈利为主要目的的航天活动[1]。军工科研院所改制率先给航天发展引入了市场竞争。国务院于2014年11月16日出台明确鼓励政策[2]后,社会资本在火箭研制与发射、卫星制造与应用、地面设备等商业航天的产业链中开始发挥力量。随着卫星通信消费时代的到来和低轨星座及5G的发展,单纯依靠“国家队”已无法满足市场需求;而航天产业的高技术、高投入、高回报、高风险等特点也吸引了一大批风险资本逐鹿。2018年8月21日,国防科工局副局长、国家航天局副局长吴艳华指出,“商业航天是国内外航天发展的热点领域,国家对商业运载火箭发展高度关注,支持并鼓励商业企业按照国家法律法规健康有序开展商业运载火箭科研、生产、试验和运营活动,欢迎商业企业参与民用航天科研项目。”
国家发改委于2020年4月21日首次将卫星互联网纳入新型基础设施中的信息基础设施[3],即明确了我国商业航天领域的一大应用场景,这无疑是对商业航天领域的利好。
1. 如何“放卫星”?
以成功发射一颗通信卫星为例,这需要包括卫星配套厂商、卫星总体制造商、火箭配套厂商、火箭总体制造商、卫星测控、地面设备制造商、通信卫星运营及服务提供商、卫星通信服务提供商、遥感卫星运营及服务提供商、遥感服务提供商等在内的多方配合[4]:
“土豪”也可以采取“采购在轨交付”的模式,即请专业机构解决下面的步骤,“土豪”作为卫星发起者仅需验收和使用已经“上天”的卫星。
2. 民营卫星的商业化
不论是采用“多方合作模式”还是“采购在轨交付模式”,企业将卫星成功发射上天后,如何有效利用、发掘卫星的商业化模式成为我国商业航天行业面临的首要难题。目前我国商业航天的大客户仍是政府客户,仅有少数企业在探索适合大众化市场的商业模式。只有充分了解、掌握广大民众的消费诉求,将卫星应用服务投入到真正的大众化市场中去,才能进一步推动我国商业航天的市场化、规模化发展。中国卫星导航定位协会2021年5月18日发布的《2021中国卫星导航与位置服务产业发展白皮书》显示,2020年我国卫星导航与位置服务产业总体产值达4033亿元人民币,较2019年增长约16.9%。其中,包括与卫星导航技术研发和应用直接相关的芯片、器件、算法、软件、导航数据、终端设备、基础设施等在内的产业核心产值同比增长约11%,达到1295亿元人民币,在总体产值中占比为32.11%,增速略高于去年。由卫星导航应用和服务所衍生带动形成的关联产值同比增长约19.9%,达到2738亿元人民币,在总体产值中占比达到67.89%。此外,市场也在探索卫星的新可能。例如冯仑的“风马牛一号”是我国首颗私人卫星,实现卫星和手机互动娱乐的结合,以探索媒体的新玩法“哔哩哔哩视频卫星”是我国首个由互联网公司(哔哩哔哩,俗称B站)定制用于科普传播的视频遥感卫星,该卫星所获的海量遥感视频、图片数据将被制作成科普视频,定期在B站更新。
申请“商用无线电频段”是民营卫星商业化的必要条件,拥有商用无线电频段的牌照才可以对卫星进行商业开发,如为消费者提供高速率的直播服务等。但该牌照的审批权是由国际电信联盟(ITU)[5]掌握的。根据《无线电规则》,ITU只接受成员国的申请。因此,如果企业要想对卫星进行商业开发,首先须向国家电信主管部门提出使用卫星频率资源的申请,再由国家通过ITU进行协调分配。在我国,工业和信息化部(“工信部”)统一负责商用无线电频段的申请工作。《无线电管理条例》明确规定,使用无线电频率应当取得许可,而取得无线电频率使用许可应当符合下列条件:(1)所申请的无线电频率符合无线电频率划分和使用规定,有明确具体的用途;(2)使用无线电频率的技术方案可行;(3)有相应的专业技术人员;(4)对依法使用的其他无线电频率不会产生有害干扰。此外,《卫星网络空间电台管理规定》规定,已列入国家卫星发展总体规划的,或业经国家主管部门批准立项的卫星网络,由项目的执行单位或网络操作部门提出申请;其他卫星网络的申请人,应当为依法取得法人资格的国有独资或国有控股企业,以及经国家主管部门批准成立的事业单位。企业申请设置卫星网络空间电台的具体步骤如下:
工信部于2019年6月6日向中国电信、中国移动、中国联通、中国广电发放5G商用牌照,我国正式进入5G商用元年。为推进5G加快发展,促进无线电频谱资源有效利用,工信部于2020年3月25日公布了《工业和信息化部关于调整700MHz频段频率使用规划的通知》,将702-798MHz频段频率使用规划调整用于移动通信系统,并将703-743/758-798MHz频段规划用于频分双工(FDD)工作方式的移动通信系统。5G产业需要卫星互联网做有效补充,在一些基站难以覆盖的区域实现空中覆盖。
总的来说,现阶段我国商用卫星轨道和频率资源的开放还十分有限。中国长城工业集团有限公司副总裁付志恒说,“随着军民融合逐步推进,民用商业航天相关领域也在逐渐放开,市场需求也将不断增长,国内目前还未看到商业航天公司有清晰的商业模式,未来国家肯定会出台更多鼓励的政策支持商业航天的发展。”卫星互联网是否会乘着5G和新基建的时代东风成为太空经济的焦点,我们拭目以待。
行业政策和外资准入
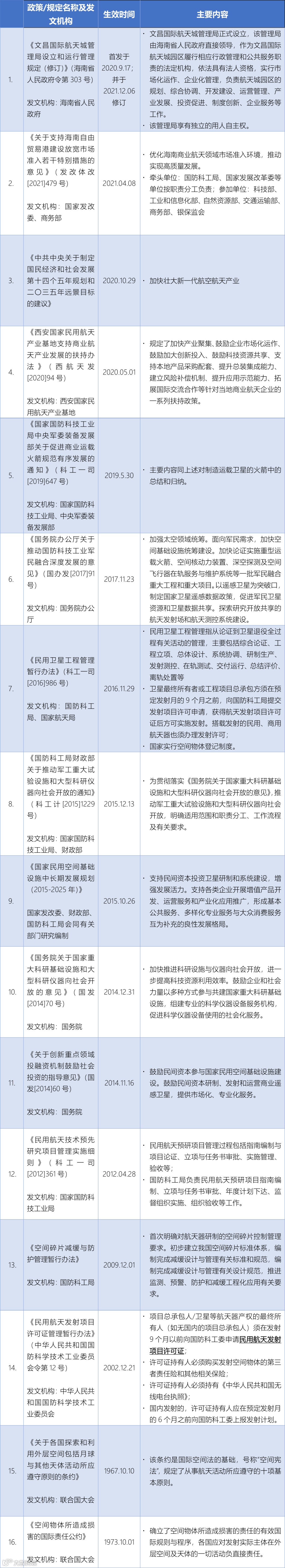
1. 行业监管及鼓励政策
2. 外商投资鼓励
2019年7月30日施行的《鼓励外商投资产业目录(2020年版)》鼓励外商投资商业航天产业的上下游各领域,包括但不限于:
航空地面设备制造中的民用机场设施、民用机场运行保障设备、民用机场安全保卫设施、飞行试验地面设备、飞行模拟与训练设备、航空测试与计量设备、航空地面试验设备、机载设备综合测试设备、航空制造专用设备、航空材料试制专用设备、民用航空器地面接收及应用设备、运载火箭地面测试设备、运载火箭力学及环境实验设备;
航空航天制造业中的航空发动机及零部件、航空辅助动力系统设计、制造、维修,航空航天用新型材料开发、生产,282. 民用航空机载设备设计、制造;航空地面设备制造中的民用机场设施、民用机场运行保障设备、民用机场,安全保卫设施、飞行试验地面设备、飞行模拟与训练设备、航空测试与计量设备、航空地面试验设备、机载设备综合测试设备、航空制造专用设备、航空材料试制专用设备、民用航空器地面接收及应用设备、运载火箭地面测试设备、运载火箭力学及环境实验设备。
海南自贸港航天产业特别措施
2021年4月8日,国家发改委同商务部联合发布了《关于支持海南自由贸易港建设放宽市场准入若干特别措施的意见》((发改体改[2021]479号),“《海南特别措施》”),提出了五大重点领域的22条改革举措。2021年4月21日,经国务院同意,商务部印发《海南省服务业扩大开放综合试点总体方案》(“《海南试点总体方案》”),其中就包括“优化海南商业航天领域市场准入环境,推动实现高质量发展”,具体如下:
根据海南省文昌市人民政府公开新闻,截至2021年10月,文昌国际航天城已有36家单位签约落户,近300家企业注册入园,基本覆盖商业航天行业的卫星制造、卫星发射及地面设备制造、卫星应用及运营等完整产业链。文昌国际航天城管理局局长韩勇介绍,文昌国际航天城商业火箭总装测试厂房已开工建设,下一步将创新商业航天发射建设管理应用模式,建设商业发射区,依托商业航天发射系统,建立火箭研发制造产业链[6]。文昌航空航天,天时地利人和,优势简单直接[7]。
2021年4月,文昌国际航天城发布了11条关于支持科技创新的政策,给出的利好政策也看出海南文昌对“加快卫星应用产业发展,打造空间科技创新战略高地”的决心,具体包括:
2021年12月,文昌国际航天城管理局对2020年11月印发的《文昌国际航天城招商引资支持政策(试行)》进行了修订,围绕文昌国际航天城的产业定位,对在航天城设立航天企业、科研院所、高新技术企业、总部经济企业、科创平台等鼓励类产业企事业单位给予了优厚且落到实处的招商引资政策:
在吸引人才方面,文昌也不遗余力。海南自贸港的人才引进政策适用于文昌国际航天城,且文昌航天城后续会根据园区特色对人才引进政策进行调整,但原则上优惠力度不会小于海南自由贸易港的政策范围。海南自贸港的人才引进政策具体包括:
行业投融资
截至2021年12月16日,国内已注册的经营范围内含“航天”的公司超15,000家,近三年成立的公司占比超1/3。根据企查查《近十年我国商业航天赛道投融资数据报告》,自2010年-2021年7月29日,中国商业航天176家企业共计融资331起,融资总额约190.8亿元;每家企业平均融资约1.08亿元。
商业航天企业的主要特点包括资金密集、研发周期长、风险高、估值高、收益高、行业门槛高、在研产品线丰富等特点。这就非常考验公司的资本运作能力。纵观行业中头部公司的融资情况,国资和社会资本雨露均沾。例如商业火箭企业中的头部公司北京星际荣耀空间科技有限公司的直接或间接股东中就有苏州工业园区、全国社会保障基金理事会、北京市西城区人民政府国有资产监督管理委员会等国有资本,也有鼎晖投资等财务投资人;又例如崭露头角的东方空间,于2021年6月完成4亿天使轮融资,投资人中以社会资本为主。继2014年“翎客航天”收获第一笔投资以来,国内外头部投资机构都开始纷纷加持商业航天公司,商业航天产业不断迎来投资热潮。而随着卫星互联网于2020年4月被纳入“新基建”范围,我国商业航天的投融资规模在2020年全面“爆发”:虽然,2021年商业航天的总投融资规模有大幅度减少,但在几个月内连续完成数千万融资的初创企业仍在强势崛起[8]。

小结
国家政策于2016年开放商业航天,将军民融合上升为国家战略,同时鼓励支持和引导民间资本参与航天发展,构建多元化的投融资体系。民营运载火箭的成本自2015年后大幅度降低,国内外头部投资机构都开始纷纷加持商业航天公司。作为资金和技术双密集型的行业,资本的加入无疑可以为行业的爆发起到助推效果。
商业航天由于其高科技的属性,几乎是一个彻底的“卖方市场”,商业航天的市场规模十分可期。无论是从政策、市场还是技术、成本的角度,现在商业航天已驶入了高速发展的快车道;再者,航天行业具有重要的经济意义和长期战略价值,是大国间兵家必争之地,先到先得,在目前全球轨道资源和频率资源非常稀缺且竞争激烈的情况下,我国发展商业航天迫在眉睫;从产业链环节来看,在航天产业里占比最大的卫星及其应用,其发射载体火箭是目前聚焦最多资金最密集的两个环节,其余航天材料、测控系统、零部件供应商都有其商业价值和崛起的机会。商业航天发展正当时,未来可期。
新时期提出新要求,新机遇赋予新使命。2022年,让我们整理行装再出发,继续以实干的精神、拼搏的激情、进取的意志创造更加骄人的成绩,开创更加美好的未来!
注释:
[1] 商业航天并没有一个官方的定义,这是我们参考国家对“商业运载火箭活动”的定义进行的归纳总结。根据《国家国防科技工业局 中央军委装备发展部关于促进商业运载火箭规范有序发展的通知》(科工一司[2019]647号),“商业运载火箭活动主要是指各类企业通过自有资金、社会资本以及合资合营等模式,在满足国家安全和公众利益前提下,按照国家安全监管要求和市场运作机制,实施的运载火箭相关研制生产和以盈利为主要目的的航天发射等行为。”
[2] 《关于创新重点领域投融资机制鼓励社会投资的指导意见》(国发[2014]60号)规定,“鼓励民间资本参与国家民用空间基础设施建设。完善民用遥感卫星数据政策,加强政府采购服务,鼓励民间资本研制、发射和运营商业遥感卫星,提供市场化、专业化服务。引导民间资本参与卫星导航地面应用系统建设。”
[3] 信息基础设施,主要是指基于新一代信息技术演化生成的基础设施,比如,以5G、物联网、工业互联网、卫星互联网为代表的通信网络基础设施,以人工智能、云计算、区块链等为代表的新技术基础设施,以数据中心、智能计算中心为代表的算力基础设施等。
[4] 图源:艾瑞咨询研究院,详见
www.iresearch.com.cn。
[5] 国际电信联盟(英文缩写“ITU”),是主管信息通信技术事务(ICT)的联合国机构,是政府间国际组织,成立于1865年5月17日,目前有193个成员国,700余个部门成员、部门准成员以及学术成员。总部设在瑞士日内瓦,并在世界各地设有十二个区域代表处和地区办事处。
[6] 详见专家业界在琼探讨文昌商业航天发展新机遇_文昌市人民政府网(hainan.gov.cn)。
[7] 下表数据援引自 海南文昌:竞逐商业航天 拥抱星辰大海_市县_海南省人民政府网(hainan.gov.cn)。
[8] 例如卫星激光通信设备研制商“氦星光联”分别在2021年11月底和2022年1月相继完成天使轮、天使+轮融资;根据公开资料,该两笔融资规模均在数千万元人民币,而氦星光联是一家于2021年8月30日刚成立的公司。
本文来源:北京竞天公诚律师事务所
转载文章,本文观点仅供参考
精
彩
回
顾


