大数跨境

中英双语丨2022海南自贸港投资指南④营商海南

中英双语丨2022海南自贸港投资指南④营商海南 投资海南
2022-05-30
1



《投资指南》在海南各级政府部门和重点园区的支持下,由海南省商务厅、海南国际经济发展局、德勤中国共同编制完成,全面展现海南自由贸易港建设优势、政策利好、产业机遇、投资亮点,以及法治化、国际化、便利化的营商环境,为全球投资者提供认识海南、了解海南的窗口,并为其在海南开展投资和经贸活动提供重要指引。


现邀您阅读

《2022海南自贸港投资指南》

第三章

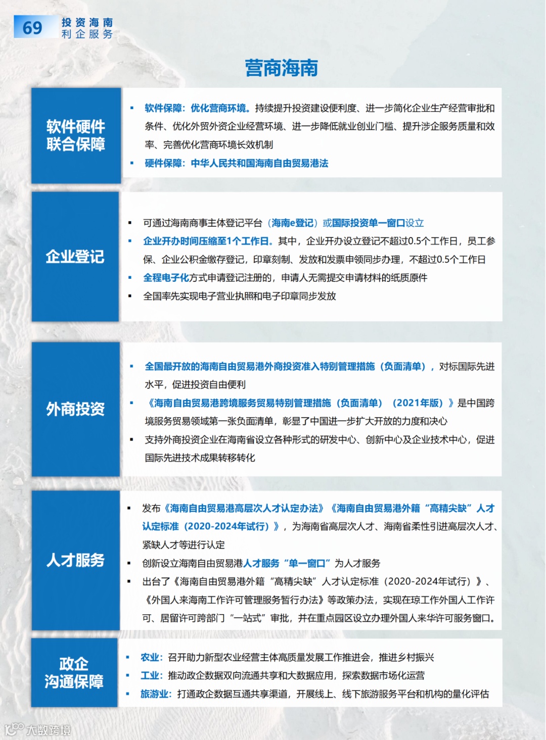
投资海南之营商海南

end




用一首《爱你》的时间,了解海南新秘境TOP榜


又一加工增值产业项目投产!儋州洋浦打造高端新材料产业


沈晓明:明确发展定位,丰富产业业态,擦亮乐城先行区“金字招牌”



能力提升建设年丨海南国际经发局开展“一周一擂台”系列活动



【声明】内容源于网络
0
0
投资海南
最有趣的海南动态分享,最实用的自贸港投资指南
内容 2789
粉丝 0
投资海南 最有趣的海南动态分享,最实用的自贸港投资指南
总阅读3.4k
粉丝0
内容2.8k