

01
境外投资及
核准/备案流程
境外投资(OverseasDirectInvestment,简称“ODI”),是指中国境内企业(下称“投资主体”)通过新设、并购及其他方式在境外拥有非金融企业或取得既有非金融企业所有权、控制权、经营管理权及其他权益的行为。
1.投资主体:本指南所称的投资主体指中国境内企业,不包含中国境内的自然人投资者。
2.投资地区:本指南所称的境外投资,包括其他国家(地区),以及香港特别行政区、澳门特别行政区和台湾。
3.出资形式:投资主体向境外投入的资产、权益,包括货币、证券、实物、技术、知识产权、股权、债权等。
4.投资目的:为了获得境外资产或经营活动的所有权、经营管理权及其他相关权益。境外投资核准/备案流程如何?
境外投资核准/备案流程如何?
1. 核准/备案依据:ODI管理办法
根据《境外投资管理办法》规定
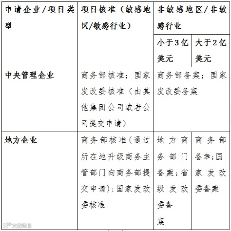
①核准管理:企业境外投资涉及敏感国家和地区、敏感行业的,实行核准管理。
②备案管理:企业其他情形的境外投资,实行备案管理。
2. 核准/备案途径
对属于备案情形的境外投资,中央企业报商务部备案;地方企业报所在地省级商务主管部门备案;3亿美元以上项目省级商务部门初审后报商务部备案。对属于核准情形的境外投资,中央企业向商务部提出申请,地方企业通过所在地省级商务主管部门向商务部提出申请。
类别1:3亿美金以上或者投资至敏感地区/敏感行业流程
▲ 国家发改委备案
(1) 申报路径:
http://jwtz.ndrc.gov.cn/jwtz/homepage

(2)资料清单:

▲ 国家商务部备案
(1)申报路径:
Step 1:在国家商务部系统上填写境外投资备案表,申报路径如下:
http://www.mofcom.gov.cn/mofcom//typt.shtml
注册登录后,就可以进入办事系统了。
Step 2:在省商务厅网站上在线填报,省商务厅会做形式审核。审核通过会通过电话/手机或者邮件通知您结果并通知您寄送纸质材料。
https://wssp.hainan.gov.cn/hnwt/handlingGuideline?id=759185&sourcekey=53464010468745D482ED3DE63CF61F05
Step 3:省商务厅收到纸质材料后会将初审结果通过商务厅内部通道反馈给国家商务部,国家商务部做最终审核。
Step 4:国家商务部会将最终结果反馈给省商务厅,省商务厅办理备案手续。
(2)资料清单:

▲ 银行外汇登记
类别2:3亿美金以下或者投资至非敏感地区/非敏感行业流程
▲ 海南省发改委备案
(1)申报路径:首先先在国家发改委的网站上注册账号并提交材料
http://jwtz.ndrc.gov.cn/jwtz/home
国家发改委备案通过后,在海南省政府服务平台发改委端口上传同一套备案文件。资料齐全的话,省发改委3天完成备案。
海南省政务服务平台网站如下:
https://wssp.hainan.gov.cn/hnwt/handlingGuideline?id=735812&sourcekey=d65f687b2cf04b7a9a0c020205811529
(2)资料清单:

如何享受三大产业境外直接投资所得免税优惠?
|
|
||
|
|
|
|
|
|
|
|
|
|
|
|
|
|
|
|
|
|
|
|
境外直接投资所得免税申报 |
|
# |
步骤及说明 |
第一步 |
进入海南省电子税务局 |
第二步 |
填写财务报告:单击【我要办税】——【税费申报及缴纳】——【财务报表报送】——【财务报告报送与信息采集】,进入财务报表报送页面 |
第三步 |
填写企业所得税年度纳税申报表:【我要办税】—【税费申报及缴纳】—【企业所得税申报】—【居民企业(查账征收)企业所得税年度申报】,进入《中华人民共和国企业所得税年度纳税申报表(A类,2017年版》 |
第四步 |
填写《境外所得纳税调整后所得明细表》(A108010)第19-26列:“其中:新增境外直接投资所得”。 |
具体可参考: |
1、《国家税务总局 关于企业所得税年度汇算清缴有关事项的公告》(国家税务总局公告2021年第34号) 2、海南税务:新版企业所得税年度纳税申报表改哪儿了?一篇文章看明白 ; 3、《企业所得税申报事项目录》。 |
# |
企业主要留存备查材料 |
1. |
企业属于自贸港鼓励类产业目录中的旅游业、现代服务业、高新技术产业; |
2. |
新增境外直接投资所得符合条件的说明。 |
注: |
如今后政策调整,纳税人应根据税务部门的要求和《企业所得税申报事项目录》最新分类事项进行填报。 |
拓展阅读
海南自由贸易港
境外投资招商指南
综合资料来源:海南省商务厅、三亚中央商务区
微信改版啦
现在刷到经小发的贴心解读贴全凭缘分
大家记得“星标3连”哦
▼





