

“我们有一艘享受‘零关税’政策进口的船舶,请问该如何办理贷款抵押手续?”近日,海口海关所属洋浦经济开发区海关接到一通咨询电话。面对企业需求,洋浦海关立即查询政策,指导企业梳理申请流程、所需材料以及注意事项等,审核无误后为该企业出具了《贷款抵押通知书》。
自2021年1月29日首单“零关税”帆船落地以来,享受“零关税”进口的交通工具及游艇已涵盖多功能乘用车、多用途货车、滑翔机、直升机、货运飞机、游艇、帆船、集装箱船、甲板货船、散货船、成品油船等多类交通工具。
据悉,“零关税”三张清单持续扩容增效,自政策实施以来,截至今年4月底,该关累计监管“零关税”进口货值约163.56亿元人民币。
日前,由海南海里浪花娱乐休闲服务有限公司进口的游艇在海口海关所属文昌海关顺利通关放行,标志着文昌清澜口岸“零关税”进口游艇实现零的突破。
“海关迅速回应我们的诉求,热心指导我们用好用足‘零关税’政策。”海南海里浪花娱乐休闲服务有限公司负责人于江说,公司申报的是一艘原产国为法国、船籍为马来西亚籍的游艇,顺利享受到交通工具及游艇“零关税”政策减免税款。
原辅料、交通工具及游艇、自用生产设备“零关税”三张清单实施以来,进口享惠商品已覆盖基础设施建设、加工制造、研发设计等重点行业领域,对推动产业聚集、稳定经济大盘发挥了积极作用。
作为政策监管部门,海口海关健全监管制度,上线信息化系统,做好政策实施评估分析;全力支持“零关税”三张清单扩容增效,推动原辅料、自用生产设备“零关税”政策首轮调整,拓展政策享惠面。
下一步,海口海关将积极发挥改革创新“试验田”作用,大力推动“一线放开、二线管住”扩大试点,持续推动“零关税”三张清单、加工增值等政策扩大体量,为全岛封关运作开展更高水平压力测试。
海南自贸港交通工具
及游艇“零关税”政策
使用指引

01
政策背景
02
政策解读
就船舶进口后的登记办证流程而言,境外船舶移籍“一事联办”创建跨部门联合审批工作机制,大度提升境外船舶移籍注册的便利性、时效性。
03
申办流程
企业申请适用零关税进口交通工具和游艇的流程如下:
企业“零关税”进口交通工具及游艇前,通过“中国(海南)国际贸易单一窗口”的“海南特色应用-零关税区”的“交通工具及游艇”功能模块申报主体资格认定。经审核符合享惠主体资格的企业名单,由海南省交通运输厅通过系统平台推送至海口海关、海南省税务局。企(事)业单位可通过“中国(海南)国际贸易单一窗口”查询审核结果。具体操作流程如下:
◆ 企业通过中国(海南)国际贸易单一窗口登陆后,从“海南特色应用-零关税专区-交通工具及游艇”菜单进入“企业主体申报”。
网址:
http://www.singlewindow.hn.cn/hnsw-portal/index#

(二)海关注册登记
首次申报进口“零关税”交通工具及游艇的企业,应在国际贸易“单一窗口”或“互联网+海关”平台完成海关企业注册登记,并登陆国际贸易“单一窗口”的“海南零关税进口生产设备、交通工具平台”完善企业账户信息。
企业办理海关注册登记的几种方式:
◆ 登录“互联网+海关”一体化平台——企业管理和稽查——进出口货物收发货人备案。
◆ 卡介质(电子口岸IC卡)登录中国国际贸易“单一窗口”——业务应用——“标准版应用”——点击企业资质——海关企业通用资质——企业备案——备案申请。具体流程可参考文件《“国际贸易单一窗口”(海关企业资质备案相关操作流程)》(见二维码)。
◆ 未办理市场主体登记的,可以在市场监管部门办理市场主体登记时,通过“多证合一”渠道同步申请报关单位备案,无需再向海关提交备案申请。
◆ 前往企业所在地海关业务窗口提交纸质材料现场办理。
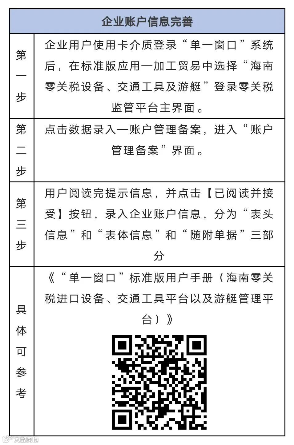
(三)企业账户信息完善
岛内企业在首次进口零关税交通工具(征免性质492零关税交通工具及游艇、494 零关税交通工具游艇缴纳进口环节税)前登录“海南零关税进口设备、交通工具及游艇管理”平台建立账户信息。未建立企业账户信息的,首次申报进口设备、交通工具,“单一窗口”系统将予以退单。大体步骤如下表:
◆ 船舶、游艇——登记办证
根据相关法律法规,船舶(含游艇)在海南水域航行应持有有效的船舶国籍证书、船舶检验证书或者国家认可的其他适航性证明文件,主要包括适航证书、船舶所有权登记证书、船舶国籍证书三证。
04
实例参考
2020年12月25日,海南自由贸易港交通工具及游艇“零关税”政策落地。海南海丰航运有限公司即有进口“零关税”集装箱船舶意向。马村港海关了解到该公司的意向后,迅速组织工作专班,提前介入对接企业需求,建立工作专项微信群,沟通协调有关职能部门、船舶输入地海关等相关部门单位,精准服务提供通关办理事项、工作流程及监管证件方面专业指导,及时解决通关疑难,助推“零关税”集装箱船舶顺利通关。2021年5月11日,由海南海丰航运有限公司进口的集装箱船舶“海丰海口”轮在海口海关所属马村港海关顺利通关放行,船舶价值6500万元,减免税款约1500万元,这是海南自贸港首艘“零关税”进口集装箱船舶。
适用主体及行业:海南海丰航运有限公司作为注册在海南的有限责任公司,从事交通运输业,满足海南零关税进口交通工具及游艇的适用主体及行业条件。
适用时间、客体及使用用途:海南海丰航运有限公司于2021年申请进口的“海丰海口”轮在《海南自由贸易港“零关税”交通工具及游艇清单》内,且用于企业营运自用,经营海南自由贸易港始发或经停海南自由贸易港的国内外航线,满足海南“零关税”进口交通工具及游艇的适用时间和客体、使用用途条件。
05
政策索引
中共中央 国务院《海南自由贸易港建设总体方案》(2020年6月1日)
财政部 海关总署 国家税务总局《关于海南自由贸易港交通工具及游艇“零关税”政策的通知》(财关税〔2020〕54号)
海关总署关于发布《海南自由贸易港交通工具及游艇“零关税”政策海关实施办法(试行)》的公告(海关总署公告2021年第1号)
海南省人民政府关于印发《海南自由贸易港“零关税”进口交通工具及游艇管理办法(试行)》的通知(琼府〔2020〕60号)
《海南省交通运输厅关于海南自由贸易港“零关税”交通工具及游艇进口企业资格认定有关事宜的公告》(2021年2月8日)
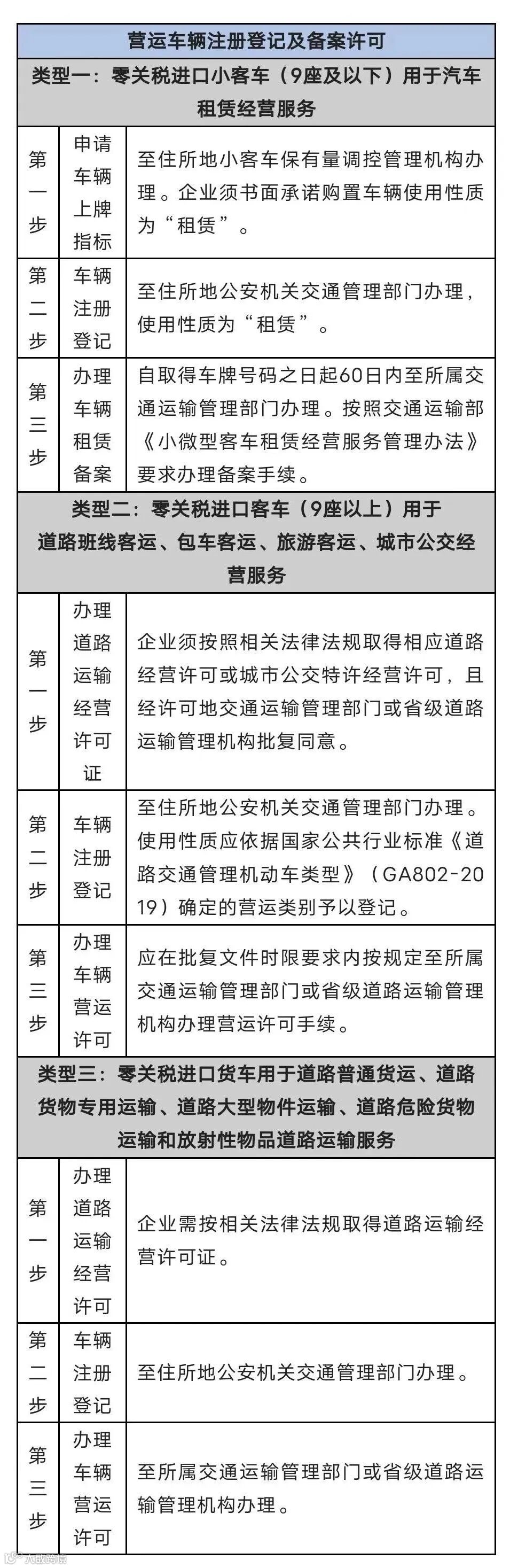
海南省交通运输厅 海南省商务厅 海南省公安厅 中华人民共和国海口海关《关于海南自由贸易港“零关税”营运车辆进口及登记指引的公告》(2021年4月12日)
《海南省交通运输厅关于明确“零关税”进口船舶及游艇管理有关问题的通知》(2021年7月23日)
海南省交通运输厅关于印发《海南自由贸易港“零关税”营运车辆管理实施细则(试行)》的通知(琼交规字〔2021〕272号)
国家发展和改革委员会,财政部,国家税务总局关于印发《海南自由贸易港鼓励类产业目录(2020年本)》的通知(发改地区规〔2021〕120号)
本文来源:海南日报、海南省商务厅


