

近日,为落实《海南经济特区律师条例》的要求,发挥律师在海南自由贸易试验区和中国特色自由贸易港建设中的作用,海南省商务厅负责组织、北京万商天勤(海口) 律师事务所协助编撰《海南律师制度创新政策助力自贸港法律服务业发展》指南,对海南律师制度创新政策进行梳理,为在海南开展法律服务活动的各类市场主体进行政策解读。
✦ +
+
政策亮点
1►
鼓励设立公司制律师事务所
根据《海南经济特区律师条例》第十五条关于“鼓励具备条件的律师事务所实行公司化管理,按照国家和本省有关规定设立公司制律师事务所。”的规定,严格意义上的公司制律所有望于海南落地。相较于《律师事务所管理办法》第七条关于“律师事务所可以由律师合伙设立、律师个人设立或者由国家出资设立。”的规定,为海南公司制律所设立提供了法律依据。
2►
允许非律师担任律所合伙人
允许注册会计师、注册税务师、注册造价工程师、专利代理人等其他专业人员成为特殊的普通合伙律师事务所的合伙人,但其出资份额和人数比例不得超过25%,不得担任律师事务所负责人。一方面为本所律师提供专业咨询,辅助律师提供更专业的法律服务;另一方面也可以为客户提供会计、税务、造价、专利等与商事活动相关的专业服务,为国内外客户提供一站式专业服务,更好地满足客户对于服务便利化的需要。
3►
降低律所设立门槛
《海南经济特区律师条例》在普通合伙设立出资额、特殊普通合伙设立出资额及设立人数三个方面对司法部规定的合伙律师事务所设立条件进行了变通。通过减少律师事务所设立所需资金以及设立人数的措施,使得设立律师事务所更容易了,对于将来海南设立律师事务所的律师就更具吸引力,特别对于那些缺少资金的优秀年青律师来海南创业设立律师事务所恰逢其时。
4►
拓宽海南律师执业范围
对比《海南经济特区律师条例》和《中华人民共和国律师法》,海南执业律师的业务范围得到进一步拓展,除了诉讼和仲裁代理业务外,律师还可以依法接受委托办理招商引资、商标、专利、商事登记、不动产登记等各类非诉讼法律事务。
5►
首次开放涉中国法律事务
对比《外商投资准入特别管理措施(负面清单)(2021年版)》《自由贸易试验区外商投资准入特别管理措施(负面清单)(2021年版)》《海南自由贸易港外商投资准入特别管理措施(负面清单)(2020年版)》,目前全国范围内仅海南允许境外律师事务所代表机构提供部分涉海南商事非诉讼法律事务,打破了现行法律法规完全禁止外国律师从事我国法律事务的限制。对外国律师放开的部分涉海南商事非诉讼业务具体见海南省司法厅于2020年12月出台的《外国和香港、澳门特别行政区律师事务所驻海南代表机构从事部分涉海南商事非诉讼法律事务正面清单(2021年版)》,具体见以下二维码。

6►
可选缴纳税款方式
根据《海南经济特区律师条例》第三十三条的规定,本经济特区内的律师和律师事务所可以依法选择缴纳税款的方式,并按照有关规定享受税收优惠。
7►
多样化境内外律所合作方式
根据我国现行法律规定,目前在我国可开展的境内外律所合作方式为设立代表处、协议联营、合伙联营、互派律师担任法律顾问、聘请外港澳籍律师五种。对于设立代表处,在全国范围内均允许外国律师事务所以代表处的形式在中国从事不含中国法律业务的法律服务。而对于剩下的四种境内外律所合作方式,仅在包括海南在内的少数几个地方可以适用,且海南在境内外律所合作方式方面还存在以下优势:
第一,就聘请外籍律师担任外国法律顾问方式来说,海南在执业律师人数要求和外籍律师执业年限要求方面处于全国最低标准;
第二,就中外律师事务所联营方式来说,相比上海自由贸易试验区,海南还允许参与联营业务的外国律师事务所驻华代表机构从事部分涉海南省的商事非诉讼法律事务。
✦ +
+
政策实施
1►
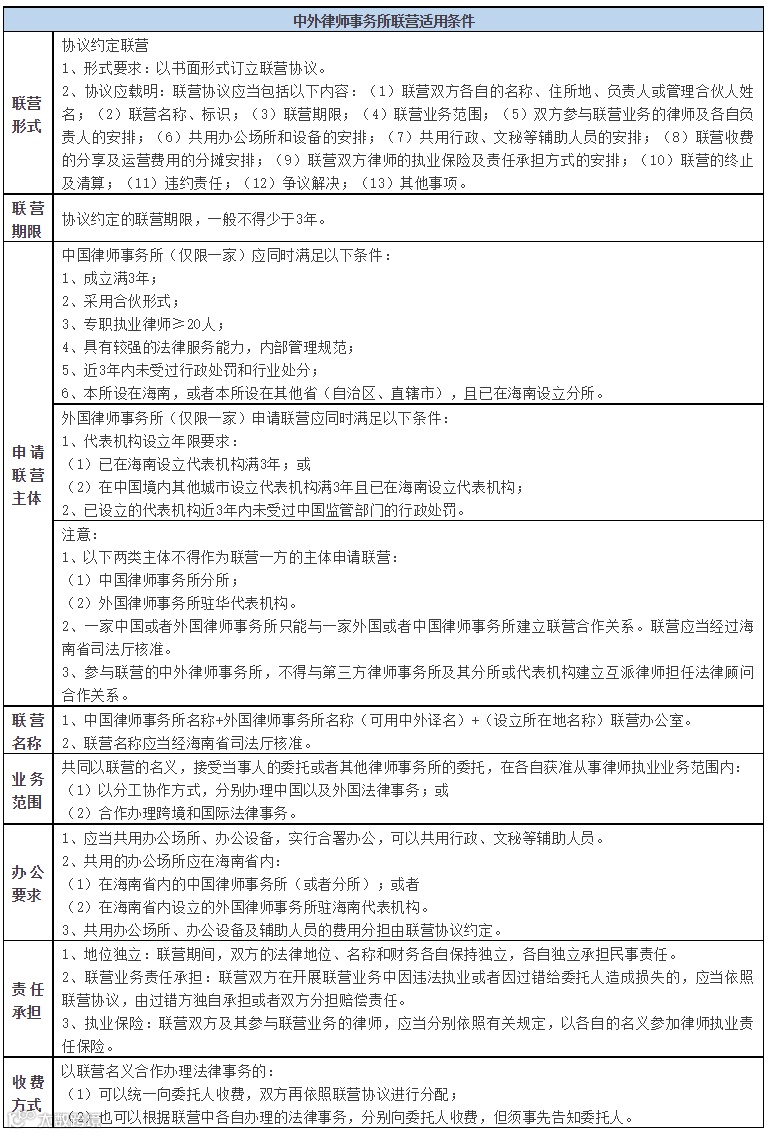
中外律师事务所联营
中外律师事务所联营,是指中国律师事务所与外国律师事务所按照协议约定的权利和义务,在海南实行联营,以分工协作方式,向中外客户分别提供涉及中国和外国法律适用的法律服务,或者合作办理跨境和国际法律事务。联营期间,双方的法律地位、名称和财务各自保持独立,各自独立承担民事责任。目前全国范围内仅上海自由贸易试验区和海南可开展中外律师事务所联营,但相比上海,海南还允许参与联营业务的外国律师事务所驻华代表机构从事部分涉海南省的商事非诉讼法律事务。
1
适用条件

2
办理流程及材料
-
实施部门:海南省司法厅
-
办理端口:海南政务服务网-外国律师事务所与海南经济特区内的中国律师事务所联营许可,可网上办理。
-
流程及时间

所需材料

3
政策监管
联营双方的中外律师事务所应当在每年第一季度内,经联营所在地市(县)司法局向海南省司法厅递交联营情况报告。
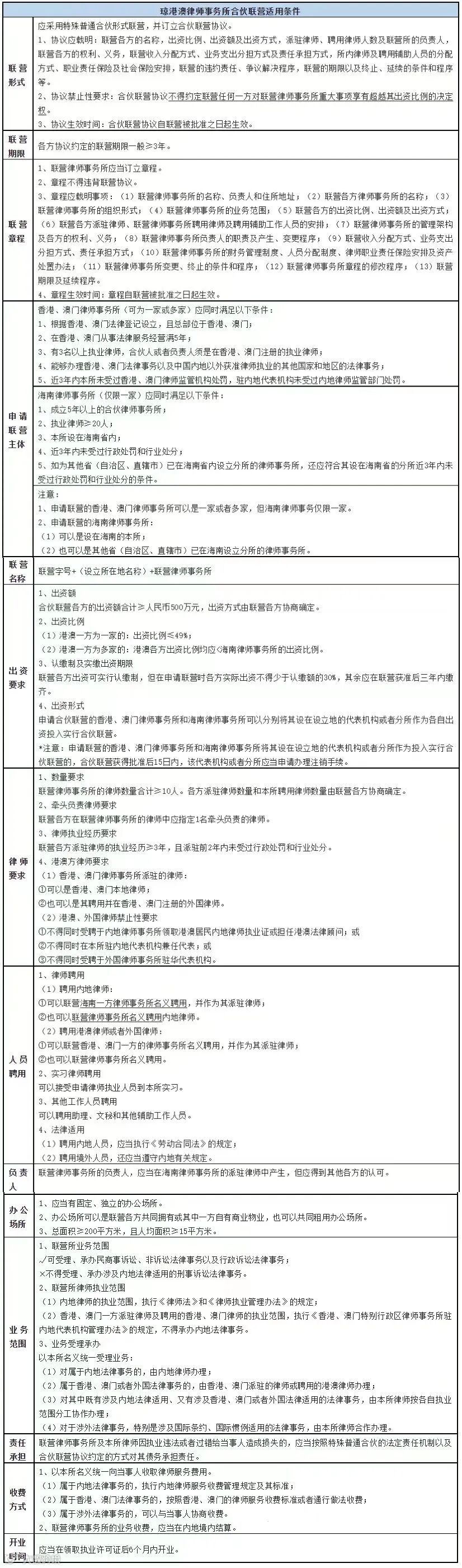
2►
琼港澳律师事务所合伙联营
1
适用条件

2
办理流程及材料
-
实施部门:海南省司法厅
-
办理端口:海南政务服务网-香港、澳门律师事务所与海南经济特区内的内地律师事务所合伙联营许可,可网上办理。
-
流程及时间

所需材料

3
政策监管
-
利益冲突预防机制建立
-
律师职业责任保险制度建立
-
加入律协要求
-
律所年度考核
-
律师年度考核
3►
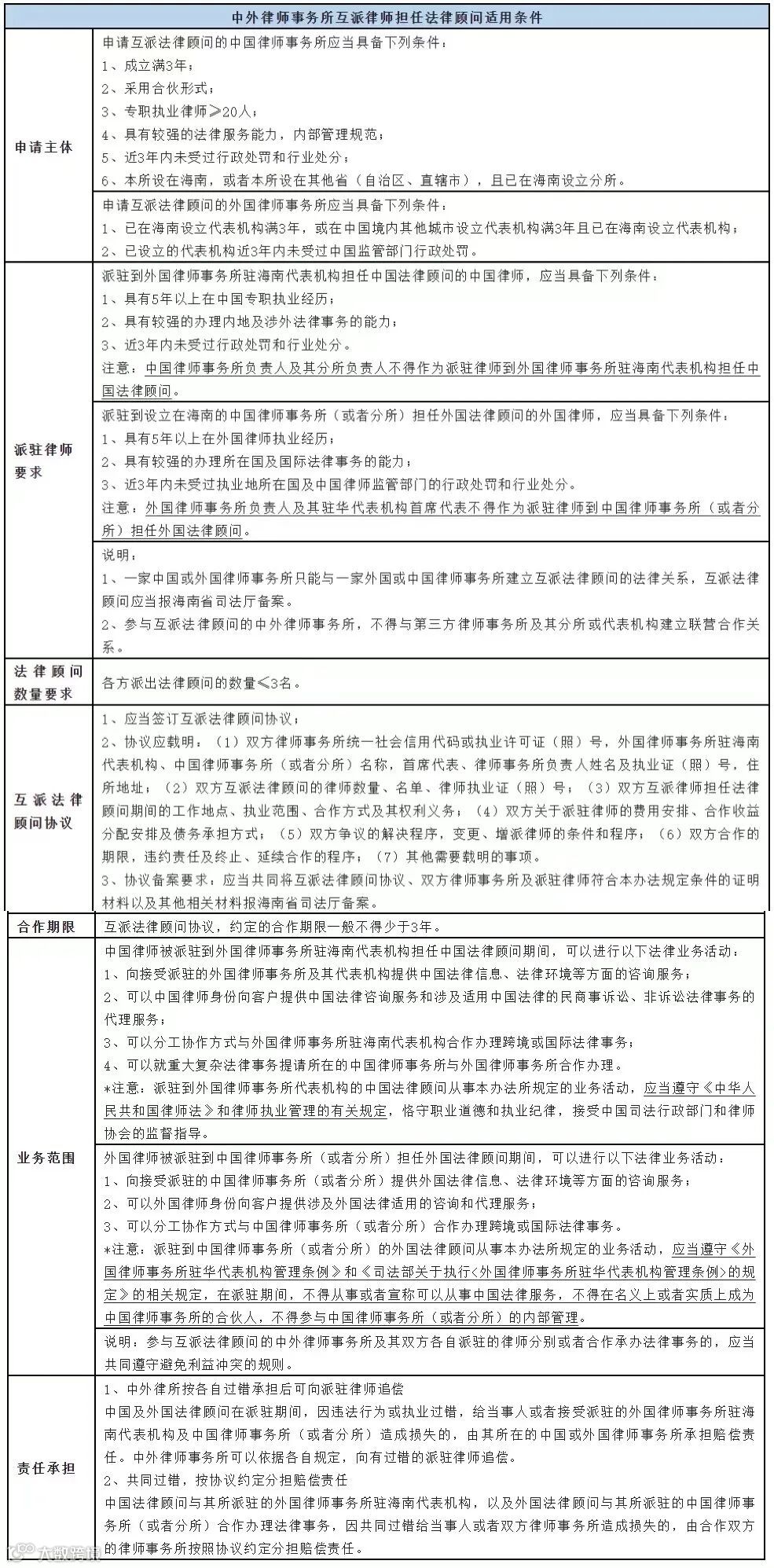
中外律师事务所互派律师担任法律顾问
互派律师担任法律顾问,是指中国律师事务所与外国律师事务所以协议方式,由中国律师事务所向外国律师事务所驻海南代表机构派驻中国律师担任中国法律顾问,由外国律师事务所向设立在海南的中国律师事务所(或者分所)派驻外国律师担任外国法律顾问,在各自执业范围、权限内,采取分工协作方式开展业务合作。目前,仅在海南和上海两地落实了中外律师事务所互派律师担任法律顾问的中外律所合作方式,其他地方诸如天津和黑龙江尚未取得司法部审批或尚未出台具体落实文件及措施。
1
适用条件

2
办理流程及材料
实施部门:海南省司法厅
办理端口:海南政务服务网-海南经济特区律师事务所与外国律师事务所互派律师担任法律顾问备案,可网上办理。
流程及时间

所需材料
3
政策监管
① 中国律师事务所向外国律师事务所驻海南代表机构派驻律师担任中国法律顾问的执业情况以及与外国律师事务所派驻的外国法律顾问的合作情况,应当纳入律师事务所年度检查考核和律师执业年度考核。
② 外国律师事务所与中国律师事务所派驻的中国法律顾问的合作情况,以及被派驻到中国律师事务所(或者分所)担任外国法律顾问的执业情况,应当纳入外国律师事务所驻海南代表机构年度检验。
4►
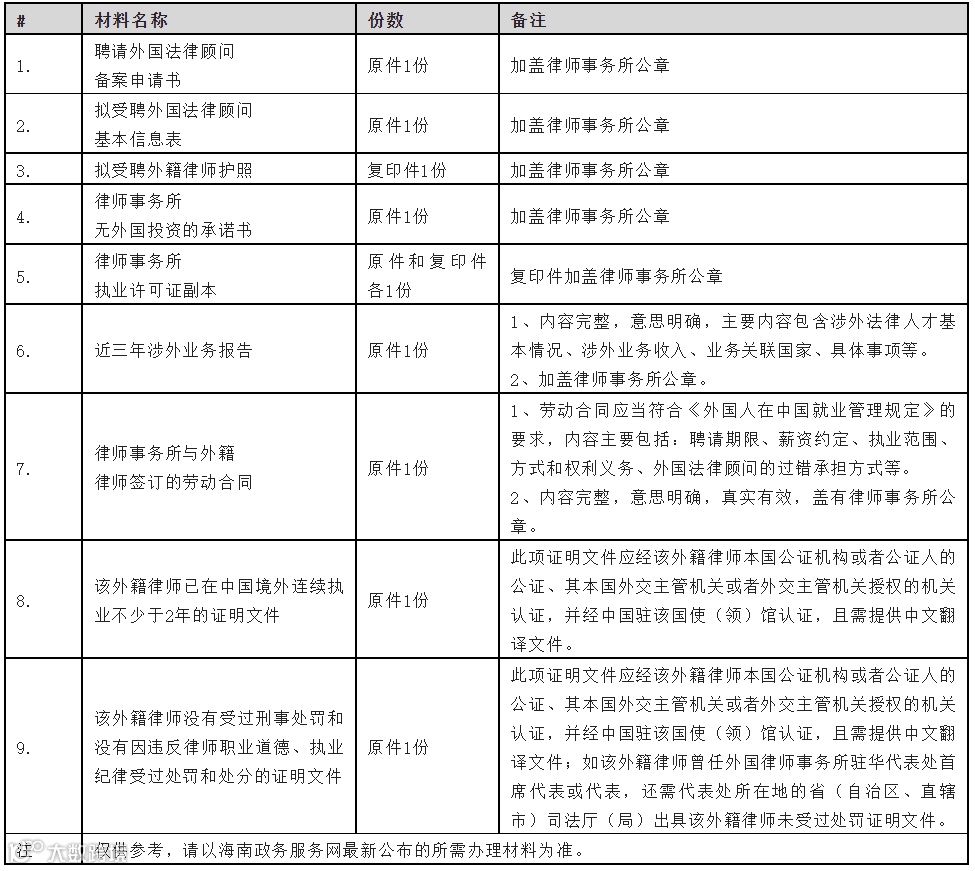
海南律所聘请外籍律师担任外国法律顾问
目前,仅在海南、北京、上海、广东四地可开展聘请外籍律师担任外国法律顾问的中外律所合作方式。其中海南在律所执业律师人数要求和外籍律师执业年限要求方面处于全国最低标准。
1
适用条件

2
办理流程及步骤
实施部门:海南省司法厅
办理端口:海南政务服务网-海南经济特区律师事务所聘请外籍律师担任外国法律顾问备案,可网上办理。
流程及时间

所需材料

3
政策监管
公示要求
经依法备案的外国法律顾问将在海南司法行政网上进行公示,聘请外国法律顾问的律师事务所应当同时在本所网站上进行公示。
年度考核
① 外籍律师考核:海南省律师协会负责对已备案的外国法律顾问进行年度考核。具体考核办法另行制定。
② 海南律所考核:律师事务所聘请外籍律师担任外国法律顾问的行为,受司法行政机关的监督和管理,司法行政机关将律师事务所聘请外国法律顾问情况纳入年度检查考核范围。
5►
海南境内外律所合作方式对比

✦ +
+
涉外律师业发展奖励

查看原文请点击文末【阅读原文】
本文来源:海南商务微信公众号


