

“香料香精”是广泛添加于食品日用品的香味材料。其中,香料是能够被嗅觉嗅出香气或味觉尝出香味的化学物质。香精是由人工调配或由发酵、酶解、热加工等方法制造的含多种香成分的混合物。
香料香精产业是日化、食品饮料等行业的重要原料配套产业。合成香料产业规模远远大于天然香料。合成香料属于精细化工产业是重要的基础产业。
全球香料香精销量持续稳定增长,销售额在世界精细化工行业中仅次于医药行业,从2016年的245亿美元增长至2021年的300亿美元(年复合增长率近5%),欧美市场已趋于饱和、增长较慢,主要的消费增长市场集中在亚洲。
我国香料香精市场规模从2016年的252亿元增长至2022年的499亿元(年复合增长率达12%),远高于全球增长率,未来增长空间巨大。
01
海南发展香料香精研发制造的
有利条件
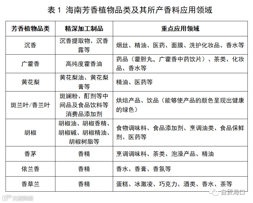
◈ 海南芳香资源品种丰富,为发展海南特色的天然香料精深加工及三产融合奠定基础。
海南岛属于热带季风气候,光照充足降雨丰沛,被称“天然大温室”,得天独厚的气候环境培育了丰富的芳香资源,拥有香料植物329种、规模栽培的香料植物70多种,是名副其实的香料王国,且原料以有利于健康、药用价值高闻名。其中,海南沉香已经有1000多年历史,现已种植沉香树面积近10万亩;广藿香种植面积达到2万余亩;黄花梨种植超过9万亩;斑兰叶/香兰叶种植面积约5000亩;胡椒种植面积约33万亩(居世界第6位);香茅种植面积达20万亩;此外,还少量种植了依兰香、香草兰等芳香植物。丰富的植物香料原料为海南省香料产业的持续发展奠定了基础。

02
海南发展香料香精研发制造的
自贸港政策叠加优势

以香精完全依赖进口的香水加工企业为例。假设企业年产1000万瓶高端香水、每瓶香水重100克,香精含量约为20%,则企业每年需要进口香精200吨,按照进口香精价格1万元/吨(即0.1元/克)、进口关税15%计算,若企业在内地建设生产基地,每年的香精原料成本需要约2000万元,若企业在海南建设生产基地,每年可获得原料进口关税减免约300万元。
-
注册在海南自由贸易港且在当地进行实质性运营。
-
主营业务应为海南自由贸易港鼓励类产业目录中规定的产业项目,且主营业务收入占企业收入总额60%以上,鼓励类产业目录包括《产业结构调整指导目录(2019年本)》《鼓励外商投资产业目录(2019年版)》和《海南自由贸易港鼓励类产业目录(2020年本)》。
-
企业包括设立在海南自由贸易港的非居民企业机构、场所。
◈ 海南财政奖补政策
《海南省促进经济高质量发展若干财政措施的通知》(琼府办〔2021〕65号)等财政奖补政策对企业落户和开展研发业务形成经济性利好,企业可以通过“海易兑”网上不见面申请,十分方便。主要奖补内容是:
生产规模扩大奖励
对从2021年起年产值首次突破3亿元、5亿元、15亿元、30亿元、50亿元的先进制造业企业,分别给予30万元、50万元、150万元、300万元、500万元一次性奖励。
固定资产投资奖励
先进制造业项目年度固定资产投资2000万元以上的,按照其年度固定资产投资额的5%给予最高2000万元奖励。对项目年度实际完成投资使用银行贷款,按照贷款市场报价利率(LPR)50%贴息,给予最高2000万元补贴。
企业研发投入奖励
对内设研发机构的规模以上企业,按照年度内部研发经费增量分档给予5万元至50万元奖励。对规模以上工业高新技术企业、其他高新技术企业,按年度研发经费增量的30%分别给予最高200万元和100万元补助。
为方便各广大市场主体查询办理企业落户、政策兑现、业务落地等事项,以下为“操作指南之香料香精研发制造”案例分析相关操作指南。
欢迎大家扫码了解
👇👇👇

《操作指南之香料香精研发制造》
拓展阅读
1.《海南省促进经济高质量发展若干财政措施》
海南省出台《海南省促进经济高质量发展若干财政措施》(以下简称《措施》),一揽子财政政策共30条,主要围绕企业最关心的科技创新、市场主体、扩大投资、促进融资与发展环境等5方面设计,旨在加大财政支持力度,发挥财政资金杠杆作用,增加有效投资,形成更多产业集聚,构建现代产业体系,促进海南经济高质量发展。
《措施》主要内容聚焦提高科技创新能力、培育壮大市场主体、支持扩大有效投资、加大融资支持力度、优化企业发展环境等5大领域,明确30项具体举措。其中,沿用现行政策5条,借鉴吸收量身定制新增政策25条。
请点击链接阅读详情 ▼
2025年前对注册在海南自由贸易港并实质性运营的鼓励类产业企业,减按15%征收企业所得税。2035年前对注册在海南自由贸易港并实质性运营的企业(负面清单行业除外),减按15%征收企业所得税。
请点击链接阅读详情 ▼
本文来源:海南省工业和信息化厅、海口自贸、投资海南
微信改版啦
现在刷到经小发的贴心解读贴全凭缘分
大家记得“星标3连”哦
▼



