政策攻略:三亚市促进总部经济高质量发展实施办法
投资海南 

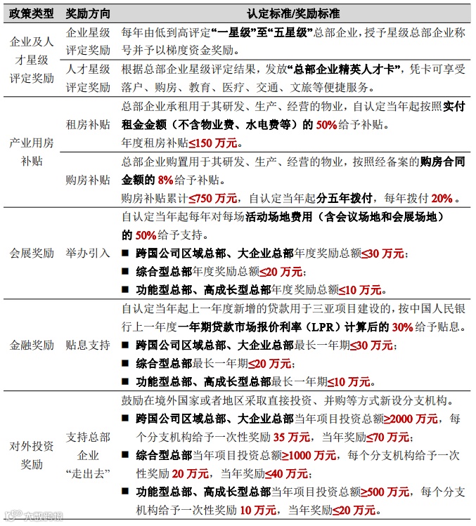
1月8日,三亚市人民政府印发《三亚市促进总部经济高质量发展实施办法》(以下简称《办法》),自2024年2月10日起施行。《办法》提出,力争到2028年,三亚将建立起较为完善的总部经济政策支持和服务管理体系,总部经济发展能级和集聚辐射能力明显提升,打造自贸港高质量总部经济集聚区。
标准参照《海南省促进总部经济发展管理办法》(琼商投规〔2023〕6 号)
总部企业需要在海南省登记注册成立,具有独立法人资格。
境外母公司直接持股≥50%,母公司的资产总额≥2 亿美元;
在全国范围内控股企业≥3 家(其中省外企业≥1 家);
申请前一年或申请当年营业收入≥10 亿元人民币,且形成的地方财力贡献≥3500 万元人民币。
(2)国家和中央部门确定的大企业(集团)第二总部或区域性总部;
(3)世界 500 强、中国 500 强、民企 500 强在琼设立的总部或区域性总部。
申请前一年或申请当年营业收入≥5 亿元人民币,且形成的地方财力贡献≥2000万元人民币;
在琼承担总部在中国区、亚太区或更大区域范围内的商品采购、销售和结算,生产研发和产品销售,服务及服务贸易等一项或多项业务的运营职能。
申请前一年或申请当年营业收入≥5 亿元人民币,且形成的地方财力贡献≥1000万元人民币;
具有全国性或区域性的采购、销售、物流、配送、结算、管理、研发、法律咨询、人力资源等一项或多项职能。
申请前一年或申请当年形成的地方财力贡献≥800 万元人民币;
在所从事业务领域拥有核心技术知识产权(自主研发或授权),企业研发费用(以审计报告数据为准)≥当年营业收入的 5%;或至少已获得私募股权投资公司 C 轮融资;


微信改版啦
现在刷到经小发的贴心解读贴全凭缘分
大家记得“星标3连”哦
▼


投资海南
最有趣的海南动态分享,最实用的自贸港投资指南
投资海南
最有趣的海南动态分享,最实用的自贸港投资指南