

4月18日上午,由海南省新闻办公室主办的“外籍人员在海南工作生活便利化举措”专场新闻发布会在海口举行。发布会现场发布了外籍人员在海南工作生活便利化举措,省公安厅、省营商环境建设厅、海南国际经济发展局、海南省司法厅律师工作局、海南省税务局、海南省通信管理局等部门负责人,分别对各自领域外籍人员关注度较高的问题回答了记者提问。
海南省公安厅党委委员、副厅长甄志刚介绍,为深入贯彻落实省委、省政府关于便利外籍人员在海南工作生活的有关精神,助力海南自贸港高水平开放高质量发展,海南省公安厅会同有关单位全面梳理外籍人员在琼工作、生活、学习、旅游遇到的卡点堵点问题,联合海南省委外事办、省委人才发展局、省营商环境建设厅、省旅文厅、省科技厅、省卫生健康委员会、省司法厅、省大数据管理局、海南国际经济发展局、省社会保险服务中心、省税务局、省通信管理局、人民银行海南省分行、海口出入境边防检查总站等14家单位推出16项便利化举措。
这16项举措涵盖入境通关、停留居留、办事指南、通信服务、支付服务、医疗就医、法律服务、纳税申报、社保参保、职业资格、投资兴业等多个方面。具体内容如下(附解读):
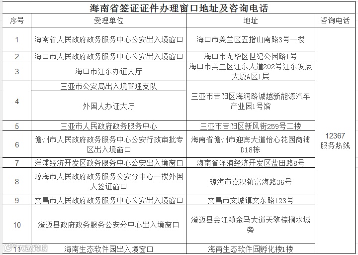
提供就近办理签证证件服务。停(居)留地为海南省的外籍人员可就近选择海南省任一有签证证件受理权限的公安机关出入境管理机构申请办理各类签证证件。
解读:随着海南入境政策越来越便利,来琼的外籍人员明显增多。为更好地服务外籍人员在海南省高效便捷流动,科学合理安排活动行程,在国家主管部门大力支持下,海南省公安厅实施外籍人员签证证件就近办举措,外籍人员可就近选择海南省任一有签证证件受理权限的公安机关出入境管理机构,申请办理各类签证证件,海南省公安机关出入境管理机构加强内部协作,确保签证证件办理工作质效。下一步,省公安厅还将积极推动增加签证证件办理窗口,进一步便利外籍人员申办签证证件。
提供网上申报住宿登记服务。外籍人员本人或其留宿人可使用手机扫描二维码在网上自助办理住宿登记。
解读:根据《中华人民共和国出境入境管理法》的规定,外国人在旅馆以外的其他住所居住或者住宿的,应当在入住后二十四小时内由本人或者留宿人,向居住地的公安机关办理登记。为方便外籍人员办理住宿登记,海南省公安厅会同省营商环境建设厅及省大数据管理局推出了住宿登记网上申报服务,外籍人员或者留宿人可以使用手机扫描二维码直接进入申报页面,还可以通过下载海易办APP或者通过微信、支付宝搜索海易办APP小程序进入“国际服务专区”进行申报。同时,为解决外籍人员语言不通、地理不熟等问题,境外人员住宿登记申报系统中还设置了中英文双语版本,填写住宿地址时可自动定位,并附有中英文操作指引,方便外籍人员申报。
提供加急办理签证证件服务。因紧急参加会议、签订合同、治疗重症、探望危重病人等紧急事由需要加急申办签证证件的外籍人员,可拨打12367服务热线,有签证证件受理权限的公安机关出入境管理机构为有上述紧急事由的外籍人员提供加急办证服务。
解读:随着海南入境免签政策的不断优化,来海南的外籍人员越来越多。日常工作中,时常遇有外籍人员因紧急参加会议、签订合同、治疗重症、探望危重病人等紧急事由需要加急申办签证证件的情形,海南省公安厅借鉴为我国公民提供加急办理出入境证件“绿色通道”的做法,推出加急办理签证证件服务,为确有需要的外籍人员提供及时、必要的帮助。
提供工作许可和工作类居留许可“一窗通办,同时发证”服务。外籍人员在一个签证证件办理窗口可以同时申请和领取工作许可和工作类居留许可,且两种证件有效期限趋于一致。
解读:根据《中华人民共和国出境入境管理法》《外国人在中国就业管理规定》,外国人在中国就业应取得工作许可和工作类居留许可,涉及两个部门、办理两种证件。为进一步便利外籍人员办理上述两种证件,海南省科技厅和公安厅推出了“一窗通办,同时发证”服务,使外籍人员办证更加便捷高效。
提供入出境通关便利。对来海南参加重要会议、重大赛事、会展等活动的外籍人员,开设边检专用通道,提供入出境通关便利。
解读:为进一步便利外籍人员从海南省对外开放口岸入出境,促进国际人员往来高效便捷,边检机关为上述人员提供入出境通关便利。
提供“海南放心付”服务。在三亚市出租车行业试点实施外籍人员持境外银行卡,在装有“海南放心付”APP的手机上通过NFC挥卡支付。
解读:为便利来琼外籍人员消费支付推出的“海南放心付”产品,将传统POS机移植到手机APP上,通过NFC挥卡支付即可实现手机POS功能,还通过打通强化投诉通道、保障数据安全等方式,为外籍人员提供高质量、高效率的文旅消费支付体验。目前,该APP已顺利完成支付环境测试工作,将在三亚市出租车行业开展试点使用。
改善银行卡受理环境和优化现金服务供给。组织银行机构和支付机构在重要商圈、旅游景区、度假区、文博场馆、文娱场所、交通枢纽、酒店、医院等重点场景布放可受理外卡的POS终端;保障银行网点现金供应,主动提供人民币现金“零钱包”产品,满足境外来琼人员刷卡及使用人民币现金的需求。
解读:针对在琼外籍人员偏好使用银行卡刷卡和现金支付的需求,省内银行业金融机构聚焦“吃、住、行、游、购、娱、医”七大场景,优化银行卡受理环境,推动重点涉外商户能够受理境外银行卡;增加银行网点现金零钱储备,满足商户到银行网点兑换零钱需求,向商户发放标准化、多样化的“零钱包”,切实发挥“现金兜底”作用,满足绝大部分外籍人员在海南省支付需求。
提供办理“短期电话卡”服务。外籍人员可在指定的营业厅办理有效期7天、15天和30天的电话卡,到期自动失效。
解读:为提升短期来琼外籍人员生活便利度,海南省通信管理局指导中国电信海南分公司推出外籍人员“短期电话卡”。政策实施后,外籍人员可持外国护照或外国人永久居留身份证在18个市县指定电信营业厅办理7天、15天和30天的电话卡,到期自动失效。
提供网上办税服务。外籍人员登录海南省税务局官方网站,可查询、开具本人在海南省缴纳的个人所得税纳税记录。
解读:为最大限度地满足不同国家非居民个人对个税抵免凭证的实际需求,海南省税务局在税务总局的指导下,率先开展“非居民个人纳税人制度性便利化措施”试点工作,推出非居民个人线上终端自助查询和开具( 中英双语)纳税记录的功能,以及查询和下载打印(中英双语)申报表的功能。该举措解决了以往非居民个人必须前往大厅获取“大厅注册码”的难题,填补了非居民个人线上自主办税的空白。
为外籍法人单位提供网上办理社保服务。外籍法人单位可在“海南社保医保公共服务平台”通过CA认证、专管员短信验证、电子营业执照三种方式登录系统为外籍员工办理社保业务。
解读:为进一步便利外籍法人单位为外籍员工办理社会保险,海南省社会保险服务中心提供便捷的社保经办服务,进一步便利外籍人员在海南工作生活。
开设国际门诊便利外籍人员就医。外籍人员可通过电话预约、网上预约或现场预约等多种方式,在全省18个市县31家开设国际门诊的医疗机构就医。
开设国际门诊医院名单:海南省人民医院、海南医学院第二附属医院、海南省中医院、海南省儿童医院、海南省第五人民医院、海南省安宁医院、海南省眼科医院、海口市人民医院、海口市骨科与糖尿病医院、海南成美医院、海南口腔医院、三亚市人民医院、三亚市中医院、海南西部中心医院、文昌市人民医院、万宁市人民医院、上海交通大学医学院附属瑞金医院海南医院、琼海市人民医院、博鳌超级医院、澄迈县人民医院、乐东黎族自治县第二人民医院、东方市人民医院、陵水黎族自治县人民医院、定安县人民医院、屯昌县人民医院、琼中黎族苗族自治县人民医院、白沙黎族自治县人民医院、保亭黎族苗族自治县人民医院、海南省第二人民医院、昌江黎族自治县人民医院、临高县人民医院。
解读:国际门诊是医疗机构对外医疗服务的重要窗口,是医院整合优质资源,以优质服务、精湛技术、高端设备、先进管理为依托,为国内、国外患者提供多元化、个性化医疗服务的重要载体。2019年10月以来,海南省9家医疗机构相继启动国际门诊试点工作。2023年8月省卫健委印发《国际门诊设置管理指南(2023年版)》(以下简称《指南》),要求全省符合条件的医疗机构开设国际门诊。建议来琼外籍人员有医疗需求时,优先选择具有国际门诊的医疗机构。下一步,省卫健委将继续指导其他医疗机构按照《指南》要求开设国际门诊,同时加强对国际门诊的业务监督,并推动省内大型医院设立国际医疗部,进一步完善我省国际医疗服务体系。
开放境外职业资格,为外国专业人才在海南自由贸易港就业创业创造便利条件。持有《海南自由贸易港认可境外职业资格目录清单》内职业资格证书、经海南省行业主管部门认定(登记)的外籍人员,可在规定的专业服务范围和期限内,为海南自贸港企业和居民提供专业服务。
解读:海南省人民政府印发《海南自由贸易港境外人员执业管理办法(试行)》规定,凡是遵守我国法律、法规,具有完全民事行为能力和良好的职业道德,并已取得海南省有关部门核发的有效工作许可证的境外人员,且持有的职业资格证书在《海南自由贸易港认可境外职业资格目录清单》范围内,可申请参加行业主管部门组织的技能认定。获得合格证的境外人员,在规定的专业服务范围内和期限内与省内同类专业人员具有同等权利。
建立海南省涉外律师人才库。外籍人员可登录海南省司法厅官网查询海南省具有涉外法律服务能力的律师名单,满足在海南省工作生活期间对法律咨询或法律服务的需要。
解读:为切实加强涉外法律服务队伍建设,满足外籍人员在海南省工作生活期间对法律服务的需要,省司法厅遴选122名涉外律师人才,建立海南省涉外律师人才库(2024年版),同时在省司法厅官网上公布。涉外律师人才库中的律师将通过发挥其专业优势,为外籍人员提供国际经济合作、国际贸易、海事商事、跨境投资、民商事诉讼与仲裁等涉外领域方面的法律服务等。
在海易办APP设立英文版国际服务专区。整合各类涉外事项,提供政务服务导办和预约、海南自贸港政策咨询、海南当地办事和生活指引等服务,方便外籍人员和涉外企业办事。
解读:为进一步便利外籍人员在琼投资、工作、生活,省营商环境建设厅联合省大数据管理局在“海易办”APP设置国际服务专区,提供政务服务导办和预约、海南自贸港政策咨询、海南当地办事和生活指引等服务,还可下载查阅《外籍人士在琼服务手册》。
发放《外籍人士在琼服务手册》,提供“一站式”实用性服务资讯和办事指南。外籍人员可通过海南外事微信公众号、海南国际传播网、hihainan微信公众号、海南国际传播中心的脸书、推特等海外社交媒体账号等线上平台下载查阅,在出入境管理服务窗口、机场、码头、酒店等外籍人员集聚的线下场所取阅《外籍人士在琼服务手册》,了解来海南工作生活所需服务资讯和实用小贴士。
解读:为了让初到海南的外籍人员了解来琼工作生活所需服务资讯,更快融入海南,海南省委外事办聚焦外籍人士初到海南3个月内的基础性需求,结合长期在海南工作生活外籍人员的实用小贴士,编印《外籍人士在琼服务手册》,为外籍人员提供“一站式”实用性服务资讯和办事指南。
建立企航自贸港-投资海南服务平台。平台设立中英文版界面并设有英语、俄语、德语、法语、日语、意大利语、西班牙语等外语服务官。外籍人员可通过该平台了解海南自贸港政策和市县园区、专业楼宇等情况,寻求法律、税务、金融等专业机构服务,满足企业投资海南各类政策咨询、政务服务和专业服务需求,便利外籍人员在海南投资兴业。
解读:为进一步便利外籍人员在海南投资兴业,海南国际经济发展局建立企航自贸港-投资海南“一站式”服务平台,为外籍人员投资海南提供国际化、便利化服务。
甄志刚表示,随着自贸港建设的深入推进,海南的对外开放程度将不断提高。下一步,海南省公安厅还将会同各职能部门着力提升外籍人员在海南工作生活便利度,推动自贸港法治化、国际化、便利化一流营商环境建设,更好地服务促进海南高水平开放、高质量发展。
微信改版啦
现在刷到经小发的贴心解读贴全凭缘分
大家记得“星标3连”哦
▼

