

“投资自由便利”与“跨境资金流动自由便利”是《海南自由贸易港建设总体方案》、《中华人民共和国海南自由贸易港法》确立的“五大自由便利”中的两个关键要素,与“贸易、人员进出、运输来往自由便利和数据安全有序流动”相辅相成,是分步骤、分阶段建立海南自由贸易港(以下简称“海南自贸港”)政策和制度体系的重要目标。投资行为与资金流动密不可分,本文旨在简要梳理跨境投资的典型场景、资金流动需求,以及探讨与便利跨境投资、跨境资金流动相关的海南自贸港政策法规。
概括来说,投资行为包括两大形式:绿地投资(细分为独资与合资)与并购。在中国法律框架下,结合投资主体的背景(外资或内资)、投资架构、程序、资金流动等,本文将分三大典型场景探讨跨境投资及其项下资金流动,即:(1)外商直接投资;(2)境内企业/居民境外直接投资;以及(3)跨境并购。
1. 中国法律监管框架——外商投资准入
2024年2月28日,国务院办公厅印发《扎实推进高水平对外开放更大力度吸引和利用外资行动方案》(以下简称“《行动方案》”),指出“外商投资是参与中国式现代化建设、推动中国经济与世界经济共同繁荣发展的重要力量”,具体行动方案中包括但不限于“合理缩减外商投资准入负面清单。健全外商投资准入前国民待遇加负面清单管理制度,全面取消制造业领域外资准入限制措施,持续推进电信、医疗等领域扩大开放。”
我国自2020年1月1日施行《中华人民共和国外商投资法》及其实施条例后,首次在法律层面确定对外商投资实行准入前国民待遇加负面清单管理制度。准入前国民待遇,是指在投资准入阶段给予外国投资者及其投资不低于本国投资者及其投资的待遇;负面清单,是指国家规定在特定领域对外商投资实施的准入特别管理措施。国家对负面清单之外的外商投资,给予国民待遇。除在全国统一确立前述制度外,我国进一步设立特殊经济区域,或者在部分地区实行外商投资试验性政策措施,促进外商投资,扩大对外开放。
(1)《外商投资准入特别管理措施(负面清单)(2021年版)》(以下简称“全国版负面清单”):自2022年1月1日起施行,适用于外商投资企业在中国境内投资;
(2)《自由贸易试验区外商投资准入特别管理措施(负面清单)(2021年版)》(以下简称“自贸区负面清单”):自2022年1月1日起施行,适用于外商投资企业在自由贸易试验区内投资;以及
(3)《海南自由贸易港外商投资准入特别管理措施(负面清单)(2020年版)》(以下简称“海南负面清单”):自2021年2月1日起施行,适用于外商投资企业在海南自贸港内投资。
海南负面清单中所列禁止类条目少于全国版负面清单,且相较于自贸区负面清单以及全国版负面清单,在以下领域呈现进一步放开:(1)采矿业;(2)制造业;(3)增值电信服务(在自贸区负面清单的基础上又额外解除了对在线数据处理与交易处理业务外资准入限制,对于服务设施及实体注册地在海南自贸港的外商投资企业,允许其面向自由贸易港全域和国际开展互联网数据中心、内容分发网络业务);(4) 商务服务(法律服务、市场调查、社会调查);以及(5)高等教育(允许境外理工农医类高水平大学、职业院校在海南自贸港独立办学)。
《行动方案》中指出“……支持有条件的自由贸易试验区、海南自由贸易港立足国情,对接国际高标准经贸规则,率先探索实施世界贸易组织服务贸易国内规制、投资便利化、数字贸易等领域谈判成果”。根据我们近期市场观察,市场主体在海南自贸港享有更多便利措施,比如同时期有更多市场主体名称得以使用“投资”字样注册。此外,商务部在2024年3月22日发布《跨境服务贸易特别管理措施(负面清单)》(2024年版)和《自由贸易试验区跨境服务贸易特别管理措施(负面清单)》(2024年版),即是在2021年海南自贸港率先探索基础上,制定出台了适用于全国和自贸试验区的跨境服务贸易负面清单,从而在更大范围内扩大开放。
外商直接投资场景下,常见如下跨境资金使用/流动场景:(1)资本金结汇使用及资金汇出,(2) 跨境资金池,以及(3)借用外债。
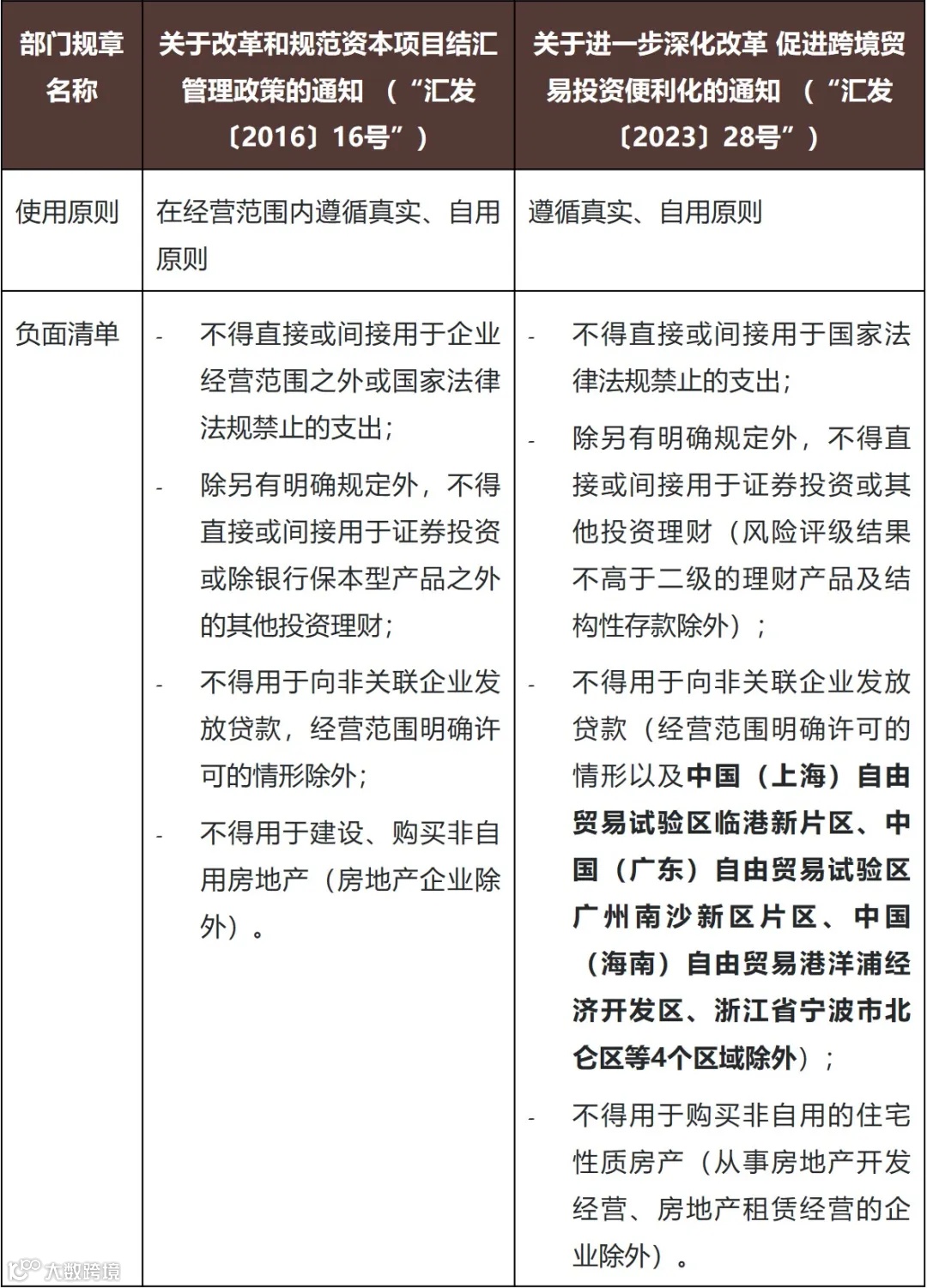
外商投资企业境外股东认缴出资即为其可以合法从境外汇入境内的资本金。外商投资企业需在银行办理境内直接投资外汇登记、开设用于接收资本金的资本金账户并按照意愿结汇或支付结汇的方式结汇使用资本金。根据《中华人民共和国外汇管理条例》第二十三条,资本项目外汇及结汇资金,应当按照有关主管部门及外汇管理机关批准的用途使用。2023年12月4日,国家外汇管理局(以下简称“外汇局”)发布并实施《关于进一步深化改革 促进跨境贸易投资便利化的通知》(汇发〔2023〕28号),对外汇局于2016年6月9日发布的《关于改革和规范资本项目结汇管理政策的通知》(“汇发〔2016〕16号”)项下资本项目结汇使用负面清单进行了调整:
由上表对比可以看出,汇发〔2023〕28号文相较汇发〔2016〕16号文放宽了资本项目收入使用的负面清单范围,尤其在包括中国(海南)自由贸易港洋浦经济开发区(以下简称“洋浦经济开发区”)等四个区域就“向非关联企业发放贷款”设置了除外情形,该除外情形对于便利红筹架构下企业间资金拆借大有裨益。
根据《中华人民共和国外商投资法》第二十一条,外国投资者在中国境内的出资、利润、资本收益、资产处置所得、知识产权许可使用费、依法获得的补偿或者赔偿、清算所得等,可以依法以人民币或者外汇自由汇入、汇出。根据《资本项目外汇业务指引(2020年版)》[1],外商投资企业办理利润汇出时,需向银行提交书面申请、与利润汇出有关的股东会或董事会利润分配决议(或合伙人利润分配决议)、经审计的财务报告,以及主管税务部门出具的税务凭证。外国投资者因清算、减资、先行收回投资、境内出让股权等原因将所得汇出中国境内的,外商投资企业应办理工商变更或注销手续,并通过其注册地银行办理境内直接投资变更、注销等外汇登记手续,且需根据主管税务机关要求依法完税后办理资金汇出。
跨境资金池可以便利跨国公司集中运营管理境内外成员企业资金,便利集中调配外债和境外放款额度,办理经常项目集中收付汇和轧差净额结算等业务。自2012年外汇局在北京、上海等地开展跨国公司总部外汇资金集中运营管理业务试点后,我国跨国公司跨境资金池衍生出多种版本,包括中国人民银行(以下简称“人民银行”)的跨境双向人民币资金池、外汇局的跨国公司跨境资金集中运营、以及人民银行与外汇局共同推出的本外币一体化资金池等。尽管各版本的跨境资金池在入池条件、额度限制、账户管理等方面存在差异,其核心功能均在于便利跨国公司在额度范围内资金的自由流动。
我国对外商投资企业借取外债主要采取两种管理模式——“投注差”以及宏观审慎管理模式。“投注差”模式下,外商投资企业举借的中长期外债累计发生额和短期外债余额之和应当控制在投资总额和注册资本之间的差额以内。在差额范围内,外商投资企业可自行举借外债。在宏观审慎管理模式下,企业开展跨境融资按风险加权计算余额,风险加权余额不得超过上限,简单而言,这一模式下外债额度与净资产挂钩。
考虑到科技型初创企业多存在早期净资产规模较小导致跨境融资上限较低的困难,海南省外汇局于2021年1月27日发布《洋浦经济开发区开展跨境贸易投资高水平开放外汇管理改革试点实施细则》,在洋浦经济开发区开展非金融企业外债便利化额度试点,允许注册地在洋浦经济开发区内,部分具有自主知识产权、技术和工艺先进、市场前景良好、净资产规模较小的符合条件的试点企业,按照实需原则在一定额度内(最高不超过等值500万美元)借用外债。外汇局在2023年12月4日发布的汇发〔2023〕28号文中,在全国推广跨境融资外债便利化试点政策,包括注册在海南自贸港的符合条件的高新技术、“专精特新”和科技型中小企业可在不超过等值1000万美元额度内自主借用外债,其他地区辖内符合条件的可在不超过等值500万美元额度内自主借用外债。
此外,我国逐步简化了外债登记要求。2023年12月4日,外汇局发布《关于扩大跨境贸易投资高水平开放试点的通知》,决定在包括海南省在内的6个试点地区扩大实施跨境贸易投资高水平开放政策试点,允许试点地区符合条件的非金融企业借用外债可直接在银行办理相关登记手续。2024年2月5日,海南省外汇局印发的《扩大跨境贸易投资高水平开放试点配套实施细则》明确,选择全口径跨境融资宏观审慎模式借用外债的非金融企业债务人可在外债提款前至所属分局辖内银行办理外债签约(变更)登记手续。
境内企业开展境外投资,应当向国家发展和改革委员会及其地方发改部门(以下简称“发改委”)、商务部及其地方商务主管部门(以下简称“商务部门”)分别履行境外投资项目核准、备案等手续,并在完成发改委和商委核准或备案后在注册地银行直接办理外汇登记手续,并由银行(根据发改委核准/备案通知书所载的项目投资额/中方投资额)相应授予资金出境额度。
境内企业搭建对外投资架构时,税务是重要考量因素。在中国现行的企业所得税制度下,中国境内企业获得的境外企业向境内分红一般适用25%的企业所得税率(需结合境外企业设立地适用的税收协定项下优惠判断)。根据国家税务总局海南省税务局2020年《关于海南自贸港企业所得税优惠政策有关问题的公告》,符合一定条件的在海南自贸港设立的旅游业、现代服务业、高新技术产业企业在2020年1月1日至2024年12月31日期间新增境外直接投资取得的所得免征企业所得税。具体可参见金杜律师事务所文章《海南自贸港法律法规及政策解读——境外投资》。
我国在现行法律框架下尚未放开境内居民直接参与境外投资。根据国家外汇管理局于2014年7月4日发布并实施的《国家外汇管理局关于境内居民通过特殊目的公司境外投融资及返程投资外汇管理有关问题的通知》(汇发〔2014〕37号),在境内居民以投融资为目的,以其合法持有的境内企业资产或权益,或者以其合法持有的境外资产或权益,在境外直接设立或间接控制境外企业(即“特殊目的公司”)对境内开展返程投资的场景下,应向外汇局申请办理境外投资外汇登记手续(以下简称“37号文登记”)。
37号文登记本身并不涉及资金汇出,境内居民办理完成37号文登记后,方可办理后续利润、红利汇回等业务。特殊目的公司完成境外融资后,融资资金如调回境内使用的,应遵守中国外商投资和外债管理等相关规定,返程投资设立的外商投资企业应按照现行外商直接投资外汇管理规定办理相关外汇登记手续。在部分协议控制的架构下,融资资金调回境内使用可能面临资本金结汇所得人民币资金使用用途限制(比如不得用于向非关联企业发放贷款)。参见上文第一部分外商直接投资场景下资本金结汇使用的相关讨论,汇发〔2023〕28号文在洋浦经济开发区允许资本金结汇向非关联企业发放贷款,对于便利红筹架构下企业间资金拆借大有裨益。
鉴于境内企业并购境外企业从中国政府备案程序以及资金流动角度与境内企业开展境外直接投资并无显著不同,本章节仅探讨外商投资背景下的跨境并购,即境外买方收购境内卖方所持内资企业股权 (“内转外”),或境外卖方将其持有的外商投资企业股权转让给境内买方(“外转内”)。
经典的股权转让场景下,股权所有权的交割与股权转让价款的支付同时发生。在我国法律框架下,由于资本项目外汇监管,涉及股权所有权跨境变动以及股权转让价款跨境流动的交易步骤与经典场景存在一定偏离。
内转外交易中,境外买方以转股并购方式设立外商投资企业,涉及境外买方向境内卖方支付股权转让价款,为实现这一步跨境资金流动,标的公司需要办理外汇登记,并将业务登记凭证提供给股权出让方用以开立资产变现账户及资金收付款手续。标的公司为办理外汇登记之目的,需要先向公司登记机关完成股权转让的变更登记。
为配合内转外交易下跨境支付股权转让价款的需要,内转外交易的典型交易步骤简化示意如下:签署股权转让协议→完成交割先决条件以及标的公司股权转让工商变更→标的公司外汇变更登记→境内卖方开设资产变现账户(如需)→境外买方从境外汇入股权转让价款。除非在交易文件中做特殊安排,该交易步骤相较经典的股权转让场景,股权所有权的交割与股权转让价款的支付在时间上存在偏离。
并购交易中的交易步骤及时间表环环相扣至关重要,除了上述外汇变更登记相关问题外,如境外买方在交易中采用境外新设特殊目的公司作为收购主体,还会面临境外开立银行账户的问题。受限于主体背景及不同银行KYC流程及要求,在境外新开立银行账户也是相对耗费时间的步骤。自由贸易区及海南自贸港的自由贸易账户体系(以下简称“FT账户”)则为境外机构提供了替代方案,使其可以按准入前国民待遇原则获得相关金融服务。自上海自贸区率先试点推行FT账户起,2019年1月1日,海南FT账户正式上线,成为全国第二个上线FT账户的地区。在境外注册设立的法人和其他组织可以申请开立境外机构自由贸易账户(FTN)。此外,为贯彻落实海南自贸港关于构建多功能自由贸易账户体系、建立资金“电子围网”的要求,中国人民银行海口中心支行于2023年8月11日发布《海南自由贸易港多功能自由贸易(电子围网)账户业务管理办法(征求意见稿)》拟在海南试行多功能自由贸易(电子围网)账户(以下简称“EF账户”)。关于FT账户及EF账户的具体介绍,可参见金杜律师事务所文章《海南自贸港法律法规及政策解读——跨境资金流动篇》。
外转内交易中,境内买方需要购汇付出向境外卖方支付股权转让价款,为办理这一步资金汇出,需要完成标的公司外汇登记以及境外卖方股权转让所得税的代扣代缴。标的公司为办理外汇登记之目的,需要先向公司登记机关完成股权转让的变更登记。
为配合外转内交易下跨境支付股权转让价款的需要,外转内交易的典型交易步骤简化示意如下:签署股权转让协议→完成交割先决条件以及标的公司股权转让工商变更→标的公司外汇变更登记→境内买方代扣代缴所得税→境内买方购汇付出。除非在交易文件中做特殊安排,该交易步骤相较经典的股权转让场景,股权所有权的交割与股权转让价款的支付在时间上存在偏离。
此外,受限于外汇监管,非跨境并购场景下可以相对灵活安排的价格调整机制、监管账户设置等在跨境并购场景下都需要结合具体交易情况做特殊设计。
复杂的跨境投资、并购交易,无论是业务分拆、跨境重组还是私有化交易等,底层交易框架都来源于包括本文提及的多种简单交易架构的有机组合,再叠加监管、外汇、税务等考量要素,最终构建成一个精巧复杂的体系。在这个紧密衔接的体系中,每一处细小环节的投资便利化措施都可能对促进整体生态产生至关重要的作用。
正如海南自贸港法开篇提到的,海南自由贸易港建设,以贸易投资自由化便利化为重点,以各类生产要素跨境自由有序安全便捷流动和现代产业体系为支撑,以特殊的税收制度安排、高效的社会治理体系和完备的法治体系为保障,持续优化法治化、国际化、便利化的营商环境和公平统一高效的市场环境。我们将持续关注并期待海南自贸港在跨境投资与资金流动方面的更多便利措施。
本文来源:金杜研究院
微信改版啦
现在刷到经小发的贴心解读贴全凭缘分
大家记得“星标3连”哦
▼

