

国家互联网信息办公室于2024年发布《促进和规范数据跨境流动规定》(下称“数据跨境规定”),明确自由贸易试验区可自行制定数据出境“负面清单”特别机制。此后天津、北京、上海、海南、浙江等地相继出台各自的数据出境管理负面清单,以在国家统一法规框架下探索更便利的跨境数据流动政策。
早于2024年3月海南就开展数据出境负面清单各项工作。本文将对已公布的《海南自由贸易港数据出境管理清单(负面清单)(2024年版)》(下称“海南版清单”)的主要内容进行梳理,并对比北京、上海等地区已发布的负面清单,在清单结构、覆盖内容、政策导向、适用范围、监管模式等方面的异同进行分析。此外,还将指出海南版清单在数据跨境流动政策上的创新优势,以及这对企业开展跨境数据传输业务的潜在帮助。
一、海南版清单概述
1
发布背景
《中华人民共和国海南自由贸易港法》(下称“自贸港法”)明确规定“国家支持海南自由贸易港探索实施区域性国际数据跨境流动制度安排”。基于自贸港法的前述规定和数据跨境规定的出台,海南自由贸易港(下称“海南自贸港”)在国家支持下于2025年2月正式发布数据出境负面清单,并经国家网信办和国家数据局备案。这是海南自贸港响应国家号召、探索数据领域高水平对外开放的重要举措。
2
清单结构与内容
海南版清单采用“场景化、分类化”的管理框架,重点围绕海南特色的“五大领域”划分数据出境场景:
清单共细分了14个具体业务场景,逐一明确了每个场景下的数据子类、基本特征、适用范围以及管理要求。清单主要限制涉及国家安全、公共利益等核心领域的数据出境,对这些场景下的重要数据或敏感个人信息做出严格规定;而清单之外的其他领域则相对开放,企业提供清单以外的数据出境可享受简化管理。这种设计构建了从资源勘探、科研监测到经营管理的全方位数据治理体系,体现了海南对重点产业的政策支持,兼顾了发展与安全。
3
政策导向
海南版清单突出服务于海南自贸港的优势产业和未来产业。“深海、航天、种业”分别对应海南重点发展的海洋、航空航天、高新农业领域,“旅游和免税零售”则反映海南特色产业。清单通过分类监管,在确保关系国家安全的重要数据受到有效管控的同时,支持相关产业开展正常的商业合作与国际交流。例如,在涉及游客和消费者个人信息的数据方面,清单严格执行个人信息保护法要求,但也为产业创新发展预留空间。
4
适用范围
海南版清单适用于在海南自贸港内注册、并在海南开展数据出境活动的数据处理者。海南全岛作为自贸港,覆盖范围相对广泛。清单实施后,海南还成立了数据跨境服务中心提供配套服务,在政策咨询、申报备案、技术支持等方面为企业提供一站式帮助。
5
监管模式
海南采取典型的“负面清单”管理模式。凡不在清单列明范围内的数据出境活动,可免于事前监管审批,企业无须执行相应的安全评估、标准合同备案或认证义务;凡列入清单中的数据出境情形,则需要履行相应的手续。这一模式实质上降低了除特定敏感领域之外的数据跨境合规门槛,被认为是比传统模式“更加开放的管理制度”。
海南版清单发布实施后,企业所持有但不在负面清单中的数据出境流程将被大幅简化,安全评估合规负担显著减轻,跨境业务上线周期缩短。据报道,已有在琼企业反馈新政策使在线旅游等跨境数据业务办理更加高效,合规和技术问题迎刃而解[1]。
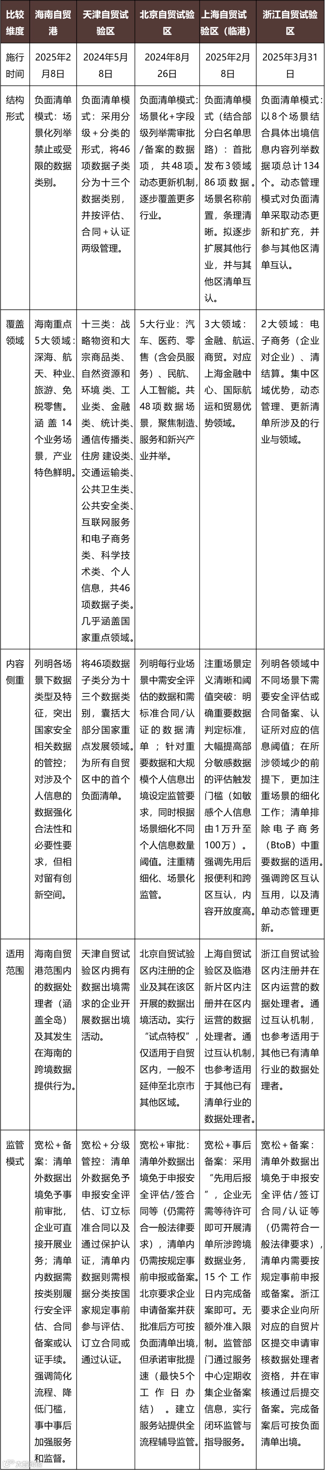
二、海南版清单与其他地区清单的对比
为更直观地比较海南版负面清单与其他地区清单,下面从结构形式、覆盖领域、内容侧重、适用范围、监管模式等五个方面进行对比:

三、海南版清单与其他地区清单的异同分析
1
共同点
各地发布的数据出境负面清单目的一致,都是落实国家数据安全法框架下对跨境数据流动进行分类管理的探索。它们都遵循了国家“三道闸”监管体系(数据出境安全评估、标准合同、保护认证),但通过列举特定场景放宽部分要求。
在结构上,北京、上海、浙江、海南版清单都采取了“场景化”方式,将抽象的法律要求细化到具体行业业务场景,提高了政策的可操作性。在功能上,清单机制均明确:“清单之外”数据出境活动可以豁免繁琐的事前手续,从而提升数据跨境流动效率。各地也都同步建立了数据跨境服务窗口或数据跨境服务站或数据跨境服务中心等配套措施,为企业提供政策解读、备案指导等服务,保障负面清单落地。
2
差异对比
尽管有前述共同目标,不同地区清单在内容侧重和灵活度上存在显著差异:
四、海南版清单的创新优势及对企业的帮助
作为自贸港,海南版清单在政策创新方面走在前列,给在琼企业带来多重利好:
国际业务利好突出:宽松的数据出境政策将便利海南企业“走出去”。企业可以更容易地将自身优质的数据产品和服务推向全球市场,参与国际竞争。例如,海南鼓励跨境电商、互联网金融、数字文娱(游戏出海)等新业态利用数据出境便利开拓国际市场。这将有助于培育具有国际影响力的海南数字品牌,提升海南在全球数字贸易中的地位。
整体跨境数据环境宽松:海南版清单采用“非禁即准”思路,最大程度扩大了数据自由出境的范围。仅对少数涉及国家安全、公共利益的数据设限,其他绝大部分业务数据均可无需事前审批直接出境。这大幅减轻了企业以往需要逐项申请安全评估或备案的负担。
合规成本显著降低:在传统模式下,企业数据出境往往耗时长、手续多,合规成本高昂。而海南版清单实施后,企业只要确保数据不属于清单限制范畴,即可放心对外提供,大幅减少合规投入。即使属于清单内数据,海南也提供了明确的指引和服务帮助企业快速完成必要手续。整体来看,新政优化了企业数据出境流程,降低了数据合规成本,对在海南自贸港从事数据存储、加工、交易等业务的企业更加友好[2]。
显著吸引外资业务:海南版清单在数据跨境流动国际规则对接方面更加便利,为海南在国际数据治理领域争取更大话语权创造了条件。同时,宽松透明的政策环境也将增强海南对跨国数据密集型企业的吸引力。国际企业在海南开展业务时,可以享受数据自由流动的红利,促进更多数据要素、数字贸易项目落地海南。
激发数据产业创新:在安全可控的前提下,数据流通的自由度提升将激励企业加大数据技术研发和应用创新投入。企业有机会在海南先行先试新的数据产品、数据服务模式(如数据要素交易、跨境数据合作等),从而推动海南数据产业的快速发展和升级。这也有望进一步融合数字经济与实体经济,为实体产业赋能。
叠加高速通道能力:海南版清单不仅能够提供其他自贸区同水平的数据出境优惠政策,还能够进一步叠加数据境内外传输的优质能力。2024年12月1日起施行的《海南自由贸易港国际数据中心发展规定》明确,企业在海南自贸港内可以利用“高速便捷的跨境数据专用通道”,向境外提供数据存储、加工、交易等国际数据服务。相对而言,负面清单反映的是“软优惠”——企业在自身业务基础上可以享受到优惠政策。而跨境数据专用通道则表现为“硬优惠”——企业可以进一步创新业务模式、探索新的业务种类,融入或转型国际数据业务,分享国际数据贸易红利。
五、结语
综上,海南版清单通过制度创新为企业搭建了一个安全、有序而高效的跨境数据流动环境。其聚焦海南特色产业、兼顾安全与发展的做法,在全国范围内具有示范意义。一方面,海南版清单与北京、上海等地清单一道,丰富了中国数据出境管理的“工具箱”,体现各地因地制宜的探索;另一方面,海南的“先行先试”经验也为后续国家层面完善数据跨境流动规则提供了有价值的参考。对于在海南以及考虑落户海南的企业而言,这张负面清单带来的将不仅是合规成本的降低,更是数字时代参与国际竞争的新机遇。我们“建议:
1
假期出考虑将海南自贸港作为企业出海关键枢纽。中国企业出海是中国数字经济由高速发展向高质量发展转变的主要内容之一,企业出海过程中必然会涉及数据境内外交互的合规问题。海南自贸港数据出境关键核心政策逐步落地见效,海南自贸港也在积极对接国际高标准经贸规则,如《全面与进步跨太平洋伙伴关系协定》(CPTPP)和《数字经济伙伴关系协定》(DEPA)。企业可以利用这些规则拓展国际市场,将海南自贸港作为中国企业“走出去”的战略支点。门放松心情、娱乐休闲时,万不可随意连接公共场所的免费WiFi。一些不法分子常常利用和官方WiFi类似的名称来迷惑使用者,进而诱导使用者连接手机或电脑。
2
充分利用海南自贸港数字经济优惠措施。海南是中国最大的经济特区、最大的自由贸易试验区和唯一的中国特色自由贸易港。2025年正处于自贸港封关运作的关键阶段,政策红利加速变为发展先机。企业不仅要看到数据跨境的便利措施,还要同时了解人才、税收、财政等多方面的政策支持,充分利用各项优惠政策,抓住海南自贸港发展的历史机遇。
3
深入挖掘数字经济发展强劲动力。国家发改委等部门于2024年12月首次发布《关于促进数据产业高质量发展的指导意见》,明确建设数据产业集聚区,为数据企业用数、用云、用能、用地和人才引进等提供便利政策。海南自贸港已经拥有了得天独厚的数字经济发展良好基础,未来可以进一步实现创新引领发展,为数字经济增加动力。相关企业可以借助自贸港发展的向前态势,及时融入自贸港发展大潮。
4
适用范围
精准合规护航企业深远发展。海南自贸港作为历史发展的重要战略部署,提供了丰富、多元的政策优惠措施,但是需要注意优惠措施不等于没有合规,降低合规成本也不等于放弃合规投入。实际上,海南自贸港始终坚持安全与发展并重,强调确保安全的前提下的科学发展。2024年海南就开展了为期6个月的商场超市消费领域个人保护专项执法行动;今年3月,海南省网信办还刚刚通报了16款违法违规收集使用个人信息的APP。因此,企业选择自贸港发展的同时,也不能忽视合规的底线,特别是需要充分理解海南优惠政策和特殊合规要求,必要时借助第三方专业力量的辅助,有效开展合规工作,真正实现合规创造价值。
脚注:
[1] 中国日报网:《海南省数据跨境服务中心正式运营,打造数据跨境流动“海南样板”》,https://hain.chinadaily.com.cn/a/202502/21/WS67b7e1e4a310510f19ee815c.html,2025年2月21日上传。
[2] 海南省委网信办:《《海南自由贸易港数据出境管理清单(负面清单)(2024版)》政策解读》,https://mp.weixin.qq.com/s/JD6NvynQZtEAvcfYoz7VtA,2025年2月20日上传。
本文来源:金杜研究院
微信改版啦
现在刷到经小发的贴心解读贴全凭缘分
大家记得“星标3连”哦
▼



