搜索
首页
大数快讯
大数活动
服务超市
文章专题
出海平台
流量密码
出海蓝图
产业赛道
物流仓储
跨境支付
选品策略
实操手册
报告
跨企查
百科
导航
知识体系
工具箱
更多
找货源
跨境招聘
DeepSeek
首页
>
封关运作 | 商务部公布海南自由贸易港禁止、限制进出口货物、物品清单
>
封关运作 | 商务部公布海南自由贸易港禁止、限制进出口货物、物品清单
投资海南
2025-07-23
0
为贯彻落实《
海南
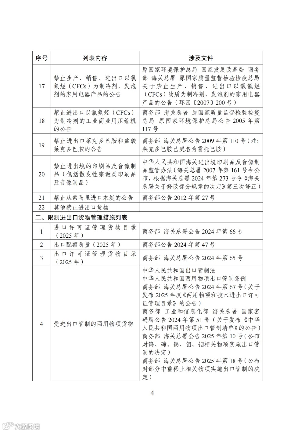
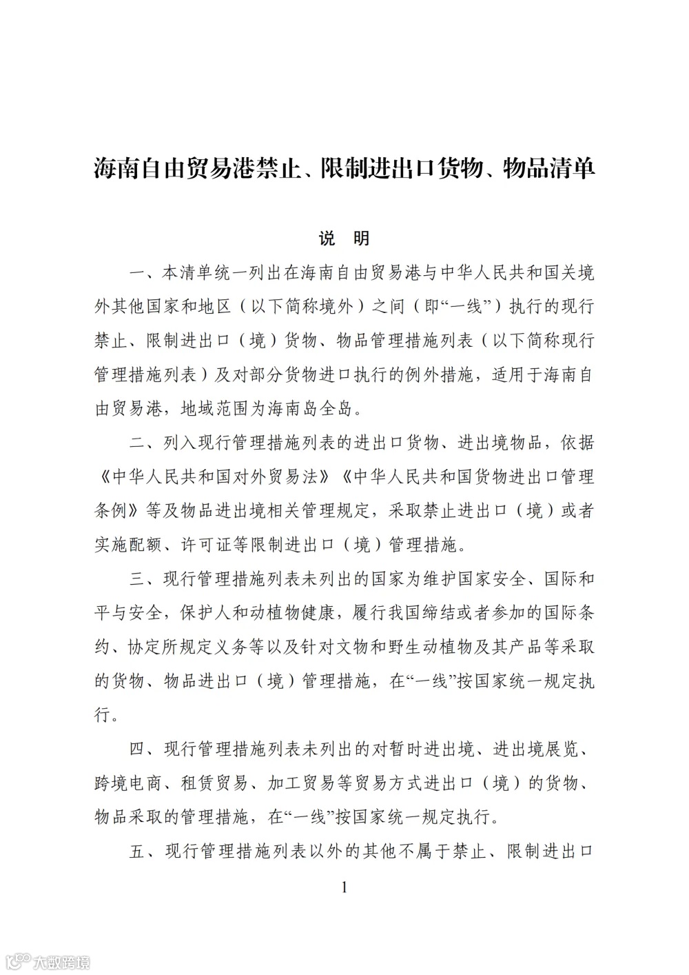
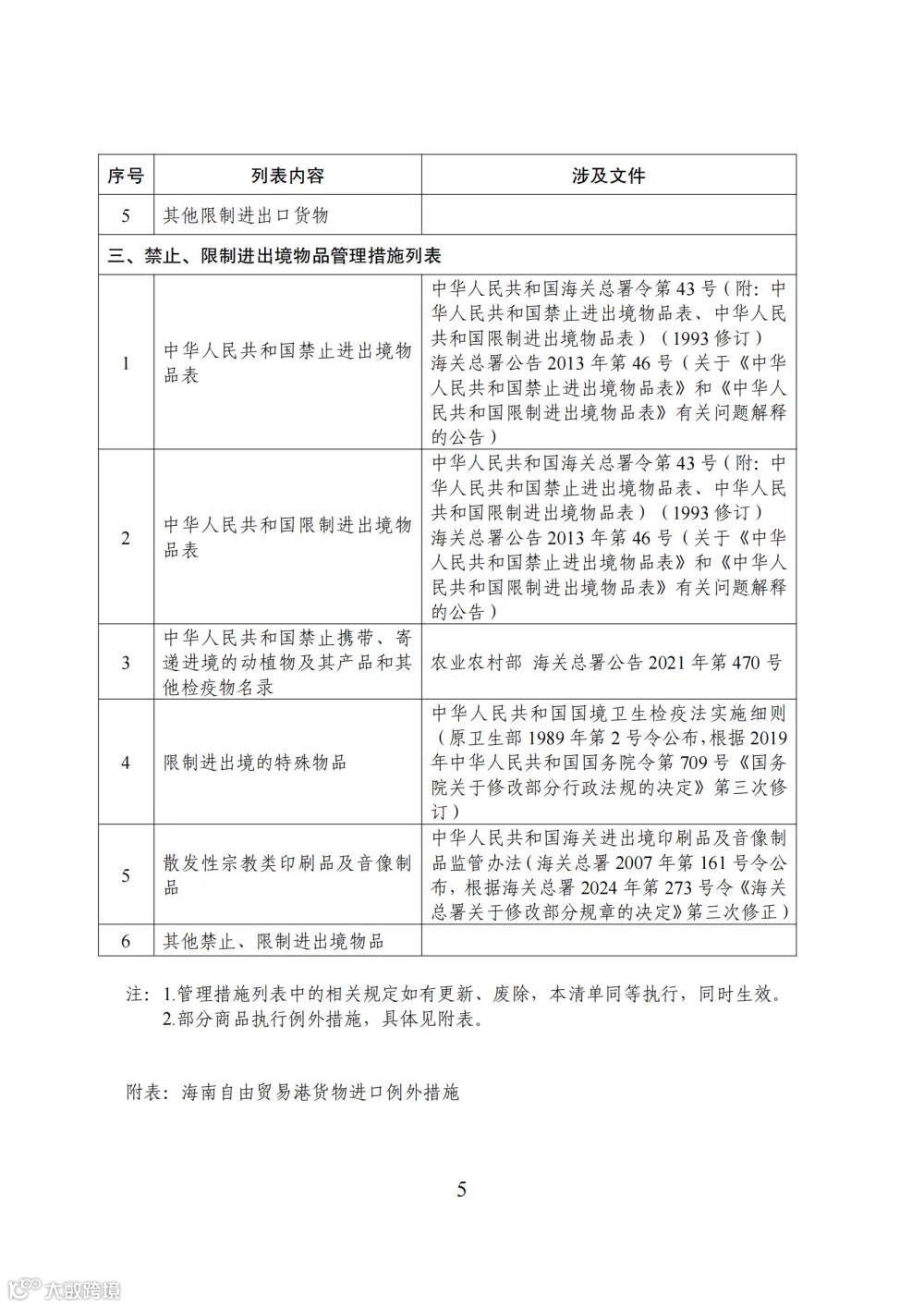
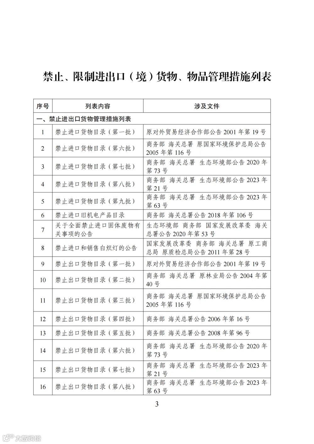
自由贸易港建设总体方案》,推动海南自由贸易港建设,根据《中华人民共和国海南自由贸易港法》《中华人民共和国对外贸易法》等相关规定,现公布《海南自由贸易港禁止、限制进出口货物、物品清单》。
商务部
2025年7月15日
来源:商务部官网
编辑:杨惟轶
审核:郭峰
微信改版啦
现在刷到经小发的贴心解读贴全凭缘分
大家记得“星标3连”哦
▼
【声明】内容源于网络
0
0
投资海南
最有趣的海南动态分享,最实用的自贸港投资指南
内容
2807
粉丝
0
关注
在线咨询
投资海南
最有趣的海南动态分享,最实用的自贸港投资指南
总阅读
2.3k
粉丝
0
内容
2.8k
在线咨询
关注