

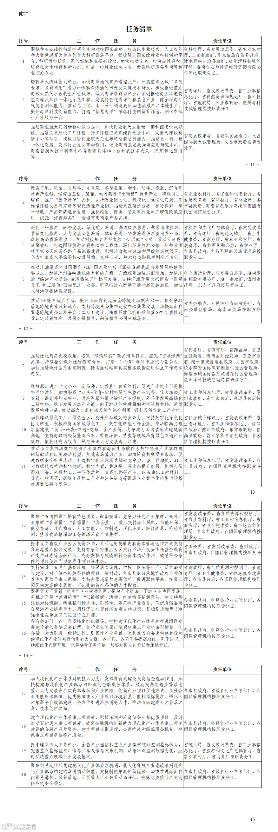
具体如下
海南省加快构建具有特色和优势现代化产业体系
三年行动方案(2025-2027年)
为全面贯彻落实习近平总书记关于海南工作的系列重要讲话和指示批示精神,围绕建设海南自由贸易港“三区一中心”战略定位打造新质生产力重要实践地,培育壮大以三大未来产业和热带特色高效农业为代表的高技术、高效能、高质量特色产业,升级提质以旅游业、现代服务业、高新技术产业等为代表的智能化、绿色化、融合化优势产业,推动产业补链延链、优化升级,制定本方案。
一、总体目标
到2027年,四大主导产业增加值占GDP比重70%左右,经济高质量发展支撑作用进一步增强。国际旅游消费中心建设深入推进,旅游消费潜力持续释放。生产性服务业与先进制造业加速融合,生活性服务业向高品质和多样化优化升级,现代服务业增加值占GDP比重接近30%。科技创新和产业创新深度融合,力争2027年全省R&D经费投入强度达到1.8%,高新技术产业增加值占GDP比重超17%。热带特色高效农业形成“接二连三”协同发展格局,农业特色主导产业全产业链增加值年均增长5%以上。
二、特色产业培育行动
立足资源禀赋,充分发挥气候温度、海洋深度、地理纬度比较优势,持续培育壮大种业、深海、航天三大未来产业,做大做强热带特色高效农业,培育一批特色产业集群。
(一)发展壮大种业新质生产力。加快建设“南繁硅谷”,大力发展“种源、种业、种市”南繁产业。围绕种业基础性前沿性研究主动对接国家战略,打造以生物技术、人工智能和大数据运算为重点的重大科研设施平台,积极引进国家级种业科技创新平台、科研教学机构。深入实施种业振兴行动,加快推动攻克一批突破性品种。培育壮大生物育种新业态,打造一批种业优势企业,做强科研服务型南繁种业CRO企业。到2027年,崖州湾现代种业产业集群营业收入突破200亿元。
(二)推进深海产业高质量发展。以国家重大战略紧迫性需求为牵引,以打造智能制造共享平台为产业化突破口,加快构建现代海洋产业体系和实现再造一个“海上海南”目标。培育壮大海洋新兴产业,加快海洋油气矿产增储上产,开展重点区域“多气合采、多能利用”潜力评价和深海油气田开发关键技术研发,积极推进重点海域天然气水合物生产性试采。做大海洋新能源产业,谋划推进海上风电制氢制醇及加注一体化示范工程。发展特色化海洋工程装备产业,健全深海油气装备测试能力,推动钻井仪、水下采油树与高附加值油服产品本地生产。提升海洋科技创新能力,打造“智慧海洋”深海科技创新策源地、测试中试生产性服务平台。到2027年,三亚崖州湾科技城深海科技产业集群营业收入超过60亿元。
(三)加快培育商业航天全产业链。着力培育文昌国际航天城航天产业集群,建设航天重大科创基地,壮大火箭链、卫星链、数据链。推动商业航天发射场核心能力提升,加快商业航天发射场二期和配套设施建设。推进卫星超级工厂建设,开工建设卫星部组件制造中心、火箭大部段制造中心等项目,积极引进商业航天企业布局总装总测能力,推动星、箭、场一体化发展。发挥行业龙头带动作用,依托海南卫星数据与应用研究中心、海南省航天技术创新中心等创新载体和平台开展技术攻关、成果转化应用等。到2027年,文昌国际航天城航天产业集群营业收入达到100亿元。
(四)推进热带特色高效农业补链延链。做强芒果、凤梨、文昌鸡、东星斑、冬季瓜菜、咖啡、胡椒、橡胶、沉香等特色产业链。培育山兰稻、斑斓、大叶茶等“小而精”特色产业,积极引进、培育、推广“新奇特优”品种。支持渔业园区化、规模化、生态化发展,高标准建设文昌冯家湾等现代渔业产业园。推动果蔬清洗分拣、预冷保鲜、烘干储藏、产品包装融合发展,强化粮油、肉类、坚果等行业加工增值政策应用。深化品牌建设,依托“海南鲜品”平台培育海南农产品品牌。到2027年,海口高端食品加工产业集群和定安塔岭热带食品加工产业集群产值突破100亿元,老城科技新城农副食品加工产业集群达140亿元。
三、优势产业提升行动
以旅游业、现代服务业和高新技术产业为主导,优化旅游产品供给,壮大港航物流、现代金融等产业,做好“三篇境外消费回流文章”,做优石化新材料、绿色低碳、数字经济等产业,打造海南优势产业。
(五)优化旅游产品供给。深化“X+旅游”融合发展,做优航天旅游、高端康养旅游、热带雨林旅游、黎苗文化旅游,大力发展演艺旅游、体育旅游、银发旅游等新型消费业态。谋划高品质旅游项目,主动对接知名国际文旅IP,形成“大项目带动大消费”集聚效应,打造国际旅游消费中心核心载体。深化环岛旅游公路、环热带雨林国家公园旅游公路产品体系建设。积极培育热带滨海世界级旅游度假区,全力打造高水平旅游核心吸引物。支持三亚、陵水打造影视短剧全产业链。到2027年,三亚海棠湾休闲旅游产业集群营业收入突破500亿元,全省入境游客达到230万人次,开通境外航线160条。
(六)加力提升临港产业能级。支持洋浦港建设成为区域国际集装箱枢纽港,推动洋浦港成为我国面向RCEP国家及链接西部陆海新通道内外贸网络的重要节点。加快琼州海峡通航能力扩能升级,升级琼州海峡老旧船舶。加快洋浦“临港产业集群+临港物流园”协同发展,支持洋浦开展大宗商品“国际集采+加工增值+国内配送”业务。研究推进八所港开通对越滚装航线,加快八所港高排港区建设。到2027年,洋浦港航产业集群营业收入达到800亿元;全省集装箱吞吐量达600万标箱,稳定运行集装箱班轮航线85条。
(七)开展金融改革先行先试。推动EF账户试点扩容,提升海南自贸港资金跨境流动便利水平。积极争取落地跨境资管政策试点,支持跨境资金集中运营中心集聚发展,加快海南自贸港跨境资金监测平台(二期)建设。精准释放飞机船舶租赁SPV实质性运营认定政策红利,吸引金融租赁、融资租赁公司来琼展业。到2027年,三亚中央商务区现代金融产业集群资产管理金额接近6000亿元。
(八)做好“三篇境外消费回流文章”。打赢免税购物主动仗,推动优化离岛免税政策,拓宽“即购即提”商品清单目录。擦亮“留学海南”品牌,持续招引境外优质教育资源,打造“1+3+N”学科专业核心竞争力,力争2027年陵水黎安国际教育创新试验区师生人数达到18000人。加快推进境外医疗消费回流,持续推动临床真实世界数据应用试点工作走深走实,每年力争2-4个真实世界研究试点产品获批国内上市,争取每年引进国际创新药械不少于40种,到2027年医疗旅游人数突破150万人次。
(九)提质升级石化新材料产业。充分释放原油进口“定企业、定品种、定数量”政策红利,促进产业链上下游物料互供循环,加快形成“油头-化身-新材料尾”完整产业链条。壮大烯烃产业链,谋划外购石脑油、丙烷等原料做大烯烃产业规模,差异化发展高端化工新材料产业。稳步发展芳烃产业链,向下游延伸特种聚酯和可降解材料。适度发展特种油品。推动高含二氧化碳天然气综合利用,锻长天然气化工产业链。到2027年,全省石化新材料产业产值突破1600亿元。
(十)做优做强绿色低碳产业。加快建设绿色工厂、绿色园区,提升产品碳足迹竞争力。支持数字化绿色化协同转型,积极培育国家级绿色工厂、数字化转型标杆企业。推动临高打造新型建筑“设计-研发-制造-交易”全产业链,到2027年临高新型建筑产业集群产值达60亿元。支持海口围绕新能源汽车、节能环保、禁塑等领域培育绿色制造产业集群。依托环岛西线海上风电资源大力发展海上风电,力争到2027年昌江清洁能源产业集群产值突破125亿元,全省清洁能源装机比重超87%。
(十一)打造数字经济创新高地。推动海口复兴城数字经济产业集群和海南生态软件园数字经济产业集群向创新驱动和应用驱动转型。加速布局算力产业,加快培育数据要素市场,促进数据安全有序流动,打造数字化应用场景核心竞争力。基于区块链、AI、大数据技术推动数字健康、数字文娱、共享平台等业态提升能级,积极布局游戏出海、来数加工、半导体芯片、集成电路等产业。以石油化工新材料、现代生物医药、高端食品加工产业和装备制造等领域企业数字化转型为场景推进数实融合发展。到2027年,全省数字经济核心产业营业收入达到2200亿元。
四、重点园区高质量发展行动
强化重点园区对构建现代化产业体系的支撑作用,完善重点园区“十五五”规划编制工作,全力打造现代化产业集群,优化产业园区管理模式和投融资机制,加快推进产城融合,加强重大项目招引、龙头企业培育和产业链上下游配套协作,努力将我省重点园区建成海南自由贸易港高质量发展的示范区和引领区。
(十二)培育壮大产业集群。聚焦“五向图强”培育特色明显、配套完善、竞争力强的产业集群,提升产业集群“含新量”“含绿量”“含金量”,重点支持海上风电、节能环保、低空经济、现代物流、人工智能、生物制造、现代渔业、医疗康养、检验检测、热带食品精深加工等领域培育产业集群。到2027年,产业集群带动作用和影响力进一步提升,累计培育100亿级及以上重点产业集群30个。
(十三)创新园区投融资机制。探索设立省级产业园区投资公司,灵活运用投融资和资本管理运作方式支持自贸港重点园区发展。支持有条件的重点园区发行不动产投资信托基金或资产支持证券等金融产品。充分发挥专项债的社会资本撬动作用,鼓励符合条件的项目使用专项债券作项目资本金。
(十四)推动产城融合发展。支持完善“五网”基础设施、环保消防设施、学校、医院等生产生活配套项目建设,对于符合相关条件的项目,省财政、各市县财政从地方政府专项债券等方面给予重点保障。支持多渠道增加房源供给,促进职住平衡。在重点园区内建设的安居房,可优先向符合条件的人才配售。
(十五)强化“链主”招商作用。发挥重大产业链“链主”企业带动作用,带动产业链条上下游企业协同发展。多批次开展“以商招商”“以链招商”活动,组建精英招商团队,建立持续跟踪对接机制,精准招引标志性、引领性、示范性产业项目,不断增强海南自贸港产业链竞争力。用好促进总部经济发展支持政策,积极引进世界500强企业在重点园区注册设立总部。
五、保障措施
(十六)加强组织领导。各有关部门、各市县要强化组织领导,把构建具有海南特色和优势现代化产业体系、推进园区发展建设纳入重要议事日程。各行业主管部门要聚焦重点产业链条引增量、优存量,大力引进一批标志性、引领性产业项目,为构建具有海南特色和优势的现代化产业体系提供更有力支撑。各市县、各园区要提高站位、深化认识,持续优化营商环境,完善要素保障机制,切实发挥主体责任和属地责任。
(十七)完善要素保障。加大现代化产业体系财政投入力度,发挥自贸港建设投资基金撬动作用。加快构建与现代化产业体系相匹配的金融服务体系,鼓励提高制造业贷款比重,大力发展多层次资本市场和产业保险。创新产业项目供地方式。加强企业用能用水保障,优先保障重大产业项目环境容量、能耗指标需求。强化人才集聚平台载体建设,全方位引进培养用好人才,推动海南建成人才荟萃之岛、技术创新之岛。
(十八)强化项目支撑。建立现代化产业体系重点项目库,积极谋划和培育储备一批优质项目,及时滚动更新进入重点项目库。鼓励金融机构创新助力现代化产业体系重点项目建设的金融产品及服务。建立项目定期调度、会商推进和跟踪服务机制,确保重点项目尽快投产增效。
(十九)健全统计体系。探索建立四大主导产业、全省产业园区和重点产业集群统计监测指标体系,完善重点指标监测、信息共享及信息发布机制,动态跟踪监测数据变化,及时反映重点领域产业发展情况。
(二十)深化政策赋能。聚焦封关运作后构建现代化产业体系新机遇,最大化释放自贸港政策对现代化产业体系构建的牵引撬动效能。发挥制度集成创新优势,加快推进海南自由贸易港核心政策落地。开展重大产业政策动态评估,确保封关前后产业链供应链安全稳定。
附件:任务清单
▲扫描/长按二维码下载附件
来源:海南自由贸易港
编辑:王飘逸
审核:郭峰
关注我们!
一手政策资讯专线直达
让你的投资海南布局精准踩准政策节奏~
大家记得“星标3连”哦
▼



