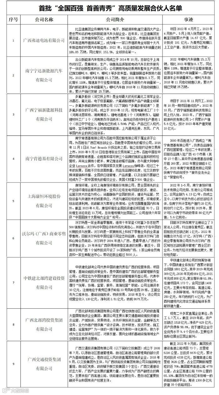
近日,为表彰在推动青秀区高质量发展过程中提供智慧资源,与青秀区结成奋斗共同体,共担风险、共历艰辛、共享成功、共创未来的优秀合作伙伴,根据各行业龙头企业为青秀区经济发展、产业升级、招商引资、招才引智、提升青秀形象、宣传推介青秀等工作中做出的贡献,青秀区评选出高质量发展合伙人企业9家,园区企业广西弗迪电池有限公司、南宁宁达新能源汽车有限公司、广西宁福新能源科技有限公司以及南宁康恒环境技术有限公司母公司上海康恒环境科技有限公司入选。
跟着小创一起看看
首批“全国百强 首善青秀”
高质量发展合伙人完整名单及优秀事迹
↓↓↓




