

6月1日,党中央、国务院印发《海南自由贸易港建设总体方案》(以下简称《总体方案》),全面系统部署海南自贸港建设。最新数据显示,7月1日至7日,海南离岛旅客免税购物新政实施首周,离岛旅客累计购物6.5万人次,购物总额4.5亿元,免税6571万元,日均免税939万元,比上半年日均增长58.2%。
海南自贸港无论是早期制度设计,还是封关运作后的制度设计,都有大量的优惠政策和功能安排,可以直接惠及跨境电商。在自贸港政策支撑下,海南的跨境电商赢得比内地更好的发展条件,电商企业可从中获得很多商机。
⭐小科普:
(1) 跨境电商是什么?
进口跨境电商即跨境零售业务,指不同关境的交易主体,借助互联网等渠道达成交易、进行支付结算,并采用快件、小包等行邮方式通过跨境物流将商品送达消费者手中的交易过程。
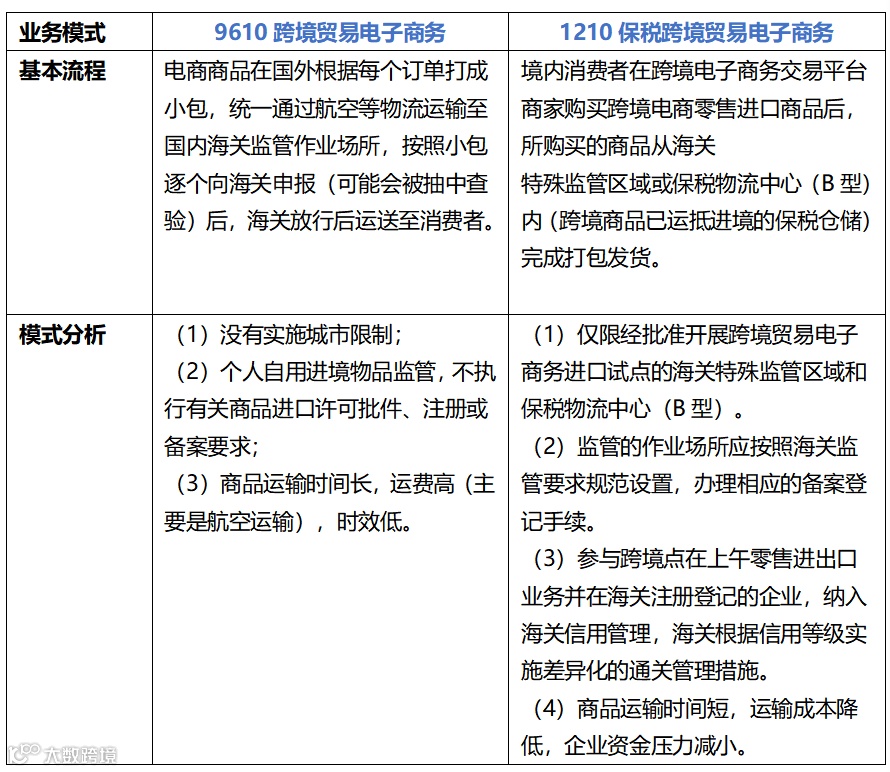
(2) 跨境电商业务模式(海关监管模式)

(3)跨境电商业务开展流程
①企业资质办理:企业工商注册➡海关备案登记➡跨境电商企业类型备案➡加密传输方式办理➡申报传输 ID 办理➡保证金账户开设
②推单平台对接:推单平台对接支付、物流端口,并与开展业务所在地的公服平台进行系统对接,实现和政府部门的数据对接。
③保税仓储:货物报关后,入保税区仓库存储。
(4)商品清单
开展进口跨境零售业务,应按国家跨境电商正面清单商品实行。目前,正面清单(2019 年版)共包含 1413 个税目商品。清单内所有商品分为 12 个一级大类目,分别是:个护彩妆、生活家居、进口食品、营养保健、母婴用品、时尚服饰、鞋靴箱包、宠物用品、精美饰品、电脑/办公、工业/原料/设备、手机/数码。
(5)税收政策
消费者单次购买额度:5000 元
消费者年度购买额度:26000 元
商品税收:关税税率为 0%,进口环节增值税、消费税按 70%征收。
计算规则如下:
税费=购买单价*件数*跨境电商综合税率
跨境电商综合税率=[(消费税率+增值税率)/(1-消费税率)]*70%
备注:超过 5000 元单次交易限值但低于 26000 元年度交易限值,且订单下仅一件商品时,可以自跨境电商零售渠道进口,按照货物税率全额征收关税和进口环节增值税、消费税,交易额计入年度交易总额,但年度交易总额超过年度交易限值的,应按一般贸易管理。
目前,跨境电商受税收和贸易管制政策影响很大。比如,广受关注的零售进口模式,虽然实施优惠综合税(关税免征、进口环节税按应税额70%征)、按物品监管,但是有商品正面清单的限制(1413个税号),有个人消费额度的限制(个人单次5000元、年度26000元、超出征货物税)。又比如大贸类型,也就是B-B(企业对企业)业务,参照一般贸易进出口管理,税收和许可证件一个也不能少。
在海南情况就不同了。在自贸港“零关税”和“一线”放开的情况下,海南先按正面清单、再按负面清单,对大多数商品免关税,进口环节税转到零售环节征销售税。这就意味着海南进口的跨境电商商品,没有税收负担、没有品目限制、没有额度控制,价格低于内地,种类优于内地,对于岛内居民和国内外游客的吸引力巨大。电商企业在海南进口商品并销售,盈利空间巨大。
海南实行自由便利的贸易政策,意味着可形成连接国内外、自成体系的市场,电商企业可以更好地从国际、国内、自产三个渠道备货,在供给方面非常充足。在自贸港内,区内电商和跨境电商其实没有什么差别,内贸外贸一体化,方便企业无差别经营。
海南还有企业所得税和个人所得税“两个15%”的优惠政策,能有效降低成本。结合内地已经实施的“无票免税”“核定征收”等税收优惠,电商企业能够全面享受政策支持。
海南关于旅游业、现代服务业、金融业开放的政策,也对跨境电商形成有效支撑,可提供旅游购物、物流仓储、金融支付等方面的功能支持。
海南自贸港有一个战略定位,就是建设国际旅游消费中心。这是非常适合跨境电商的定位,能够打开很多新的商机。
首先,海南跨境电商可能会向线上线下混合的模式发展。因为旅游消费是实地消费,需要放开对实体店设立的限制。目前,内地跨境电商严格限制实体店,只能在郊区的综合保税区设立自提店,很不方便。海南如果把实体店和线上平台结合起来,可以催生很多新业务。
其次,海南跨境电商可以和原先的旅游购物、现在的市场采购贸易结合起来,打造一种多业态融合出口的新模式。参照浙江义乌市场采购方式,把电商的线上成交、信息优势和市场采购的线下展示、物流优势结合起来,给那些来海南的国外采购商提供便捷渠道。基于其潜在规模,海南完全可以发展成为面向世界的购物和发货基地。
再次,海南还有离岛免税和出境退税两项利好政策,可以方便消费者携带商品出岛出境,对企业也是一种商机。
所以,电商企业在海南,不但可以依托线上平台,还可以尝试自提店、免税店、市场采购店等线下业务。
在自贸港框架内,海南作为对外开放窗口,营商环境会有很大的提升,达到国际水平,各方面的配套措施都会有很大改善。所以,电商企业所诉求或者所担心的条件,都能够很好地得到满足。
在经营场所方面,海南已经有三个规划(《海南省人民政府办公厅关于进一步推进跨境电子商务发展的意见》《中国(海口)跨境电子商务综合试验区实施方案》《海口市促进跨境电子商务及国际快件产业发展暂行办法》),完成了公共服务及监管平台上线,开展了跨境电商产业园两期项目建设。今后在国际邮件交换站、产业园区、服务园区和商业聚集区等方面都会得到加强,建立全面系统的硬件条件。
在物流服务体系方面,伴随着贸易条件的改善,海南同步优化口岸物流、区内物流和各类仓储设施,全岛统筹建设物流网和口岸衔接网,满足电商企业即时、快捷的物流分拨需求。
在金融服务方面,金融是自贸港建设的重要内容,跨境电商可以获得国际化的线上支付功能服务。相信在融资担保、外汇结算额度等方面,政府也会有很多对中小电商的支持办法,解决企业融资难、结算难的问题。
在线上平台方面,海南自贸港会获得很多新的技术手段和力量,为电商企业搭建共用型的交易平台、监管平台和服务平台,大数据和区块链也会应用其中,提升企业和消费者的交易体验。当然,企业也完全有自建特色化平台的空间。
在贸易监管方面,海南实施低干预、精准化的监管,合规成本大为降低。在极简审批的情况下,电商企业的准入门槛也会降低。内地电商企业面临的信息化门槛高问题、仓储条件问题,都会在海南有很好的解决办法。同时,商品质量、知识产权等问题也会在协同监管中很好地得到解决,让企业放心,让消费者放心。
总之,电商企业来海南这片沃土,共同参与自贸港建设,只要是诚信经营、规范运营的企业,就会有很多商机,有很多盈利的可能。
部分来源:海南日报、海南森昊国际贸易有限公司

你有在看吗↓

