大数跨境

2020年免税行业深度报告

2020年免税行业深度报告 投资海南
2020-08-25
0


点击上方蓝字关注我们!






编者语:

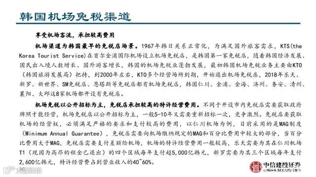
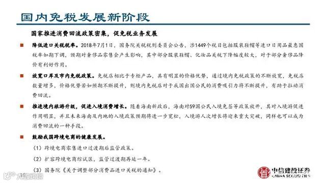
免税业诞生于机场,全球免税中机场和市内场景最为常见,随着欧洲等地免税业式微,全球免税重心东移,韩国及中国等免税业快速发展。敬请阅读。 

 

/中信建投证券


文章来源:微信公众号“行研君”

2020年8月23日(转载文章仅供参考,本文仅代表作者观点)

实习编辑: 王文欣




你点的每个赞,我都认真当成了喜欢



【声明】内容源于网络
0
0
投资海南
最有趣的海南动态分享,最实用的自贸港投资指南
内容 2807
粉丝 0
投资海南 最有趣的海南动态分享,最实用的自贸港投资指南
总阅读15
粉丝0
内容2.8k