

点击“阅读原文”查看“Hi 游地图”

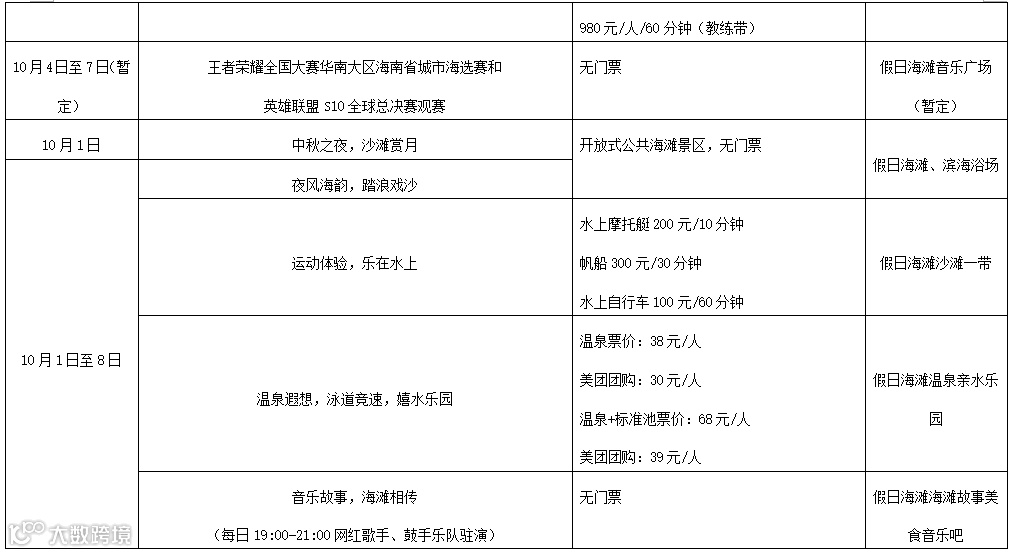
“两节”期间(10月1日--8日),“文化曲江 相约海口”西安-海口双城文化旅游交流活动在海口假日海滩旅游区举行,全程贯穿演艺——曲江精品文化演出、西安老字号美食盛宴、曲江精品文创展销、曲江精品非遗体验、曲江网红天团现场互动、曲江文旅热气球互动体验;假日海滩音乐广场有海南特色歌舞、仿唐歌舞、潮流乐队表演等文化交流活动;在海口市国际帆船基地公共码头还有帆船帆板国庆家庭优惠体验活动和游艇垂钓、游艇海上赏月、游艇浪漫定制晩餐等活动。


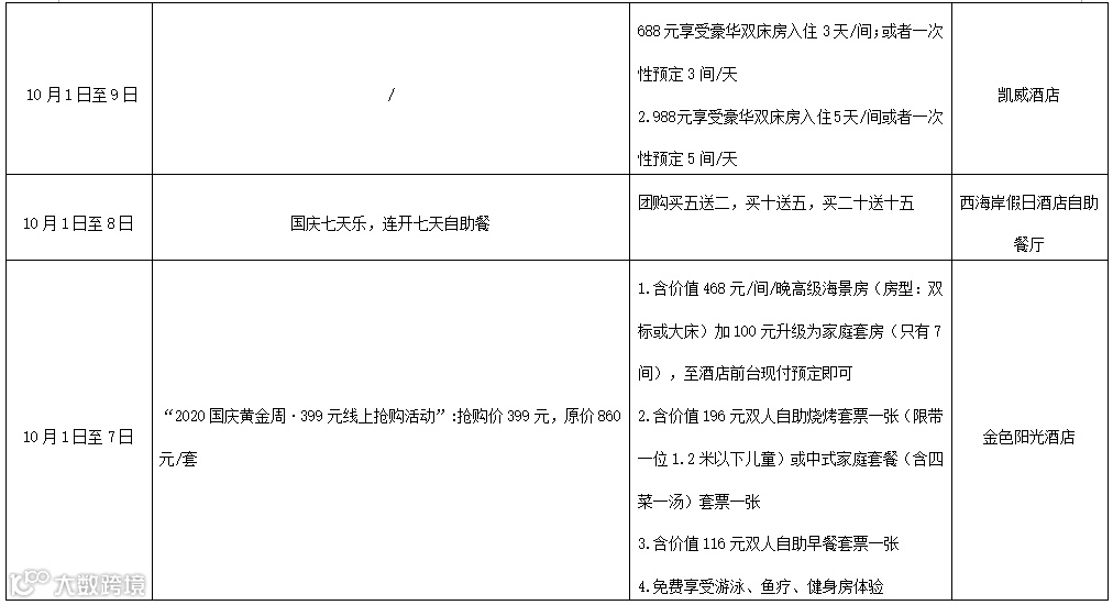
海口市西海岸区域部分酒店纷纷推出酒店“美食+住宿”优惠套餐、在五源河体育场将举行“Forever young”海囗音乐节、在长影环球100奇幻乐园举行2020海口国际电音节VAC电音节等系列活动。


“Hi游海口——2020西海岸嘉年华”活动,是以海口市假日海滩旅游区为主会场开展扩大旅游消费活动,进一步提升海口市旅游消费品牌影响力,助推海南自贸港旅游消费提质升级。

“Hi游海口







本文来源:新海南客户端、南海网、南国都市报


