

本文解读作者 金融监管研究院 王志毅
一、海南自贸港企业发行外债优势
二、企业发行外债备案登记办事指南
1. 常见问题解答
2. 基本信息
3. 办理流程图
4. 附件提取
一、海南自贸港发行外债优势
根据《国家外汇管理局海南省分局关于支持海南自由贸易港建设外汇创新业务政策的通知》和《海南自由贸易港建设总体方案》中有关企业发行外债的有关的政策,现将海南自贸港企业发行外债的政策优惠总结如下:
一、企业发行外债备案登记制管理权下放海南
2025年前,提高非金融企业的跨境融资杠杆率,简化外债手续;2035年前,实现非金融企业外债项下完全可兑换。优先支持企业境外上市,企业境外上市外汇登记直接到银行办理。
二、取消非金融企业外债逐笔登记
辖内符合条件的非金融企业可按照便利化登记程序向外汇局申请办理一次性外债登记业务,可在登记金额内自行借入外债资金。各银行按照《非金融企业外债登记管理改革试点操作指引》(详见附件1)办理相关业务。
解读:辖内符合条件的非金融企业可按照便利化登记程序向外汇局申请办理一次性外债登记手续,可在登记金额内自行借入外债资金。
一次性外债登记是2019年率先在《跨国公司跨境资金集中运营管理规定》(汇发[2019]7号)中试点的政策。集团可在备案阶段一次性登记外债额度,后续外债提款通过银行国际收支申报报送外管系统,而无需分币种、分债权人再逐笔至外管办理外债登记。此后,外管在政策问答中,进一步明确初始登记可以凭借框架性协议或意向书,明确币种、金额、期限和利率等主要条款签约,并且后续借入外债的实际债权人不限于一次性登记时提供的签订框架性协议的债权人。
本次海南试点在准入门槛上有一定要求:成立一年以上并且要求实际经营;已选择全口径模式借用外债;近三年无外汇处罚记录;不适用限制类或类金融企业(房地产、政府融资平台、融资担保、小贷、典当行、融资租赁、商业保理、地方AMC);不适用“投注差”外债企业。并且,在业务类型上不适用于内保外贷调回;境外发行债券;外保内贷履约外债登记。此外还要求试点企业净资产变化超20%时要主动报告外汇局调整一次性登记的外债额度。
三、开展境内信贷资产对外转让业务。
在遵循风险可控、审慎管理原则下,辖内机构可以开展包括银行不良贷款和银行贸易融资资产在内的境内信贷资产对外转让业务。各单位按照《境内信贷资产对外转让试点业务操作指引》(详见附件2)办理相关业务。
解读:辖内机构可以开展包括银行不良贷款和银行贸易融资资产在内的境内信贷资产对外转让业务,这将有利于盘活省内银行存量不良资产和贸易融资资产,同时吸引更多国内外知名跨境资产转让平台入驻海南,活跃海南金融市场。
四、简化外商直接投资外汇登记手续。
银行可依据外商投资企业工商注册信息办理相关境内直接投资外汇登记手续,无需企业提交商务报告信息。
解读:自2020年1月1日开始,外商投资法和实施条例正式实施,这是近几十年以来外商投资领域的最大改革,对于外商投资企业设立由最初的逐案审批制——备案制(2016年)——外商投资信息报告制(2020年)。因此,商务主管部门也不再对外资企业设立进行审批或备案,而改为了报告制度。
此处提及的银行为企业办理直接投资外汇登记时无需企业提交商务报告,一方面商务部不再出具外商投资企业批准证书或备案表,另一方面也因为目前的外资企业的注册信息均可通过国家企业信用信息公示系统和商务部的外商投资信息报告公示查询到相关信息。
二、企业发行外债备案登记办事指南
以下来源:发改委(查询日期2020-8-17)
常见问题解答
(一)什么情况下需要办理企业发行外债备案登记?
答:根据《国家发展改革委关于推进企业发行外债备案登记制管理改革的通知》(发改外资〔2015〕2044号)有关规定,境内企业及其控制的境外企业或分支机构向境外举借的、以本币或外币计价、按约定还本付息的1年期以上债务工具,包括境外发行债券、中长期国际商业贷款等,须事前向国家发展改革委申请办理备案登记手续。
(二)“1年期以上债务工具”,是否包括1年?
答:“1年期以上”不包括1年期。
(三)“企业发行外债,须事前向国家发展改革委申请办理备案登记手续”,其中“事前”是签署合同之前还是发债之前?
答:“事前”指债券发行或贷款提款之前。企业需要国家发展改革委批复备案申请后才能开展外债发行或提款工作。
(四)“国家发改委对企业发行外债实行规模控制,合理确定总量和结构调控目标”,其中“规模控制”是针对总公司还是对各子公司?
答:“国家发改委对企业发行外债实行规模控制”是对全国发行外债规模的控制。
(五)我们企业申请的中长期国际商业贷款期限为3年,但是国家发改委给我们出具的《企业借用外债备案登记证明》有效期只有1年,怎么办?
答:企业需在《企业借用外债备案登记证明》有效期内提款,贷款期限以贷款合同为准。
(六)企业信用情况是否会影响发行外债备案结果?
答:会影响。申请企业可事先登陆“信用中国”网站(www.creditchina.gov.cn)查询企业信用信息。
(七)企业借用中长期国际商业贷款,是否需要向国家发改委申请办理备案登记手续?
答:发改外资〔2015〕2044号通知所称外债包括中长期国际商业贷款,境内企业及其控制的境外企业或分支机构向境外举借的1年期以上中长期国际商业贷款需要向国家发改委申请办理备案登记手续。
(八)境内企业(及其控制的境外企业或分支机构)向境外企业(包括境外股东)举借的1年期以上外债是否需要向国家发改委申请办理备案登记手续?
答:需要。
(九)某境内企业(及其控制的境外企业或分支机构)计划向境外银行举借一笔循环贷款,单笔贷款期限不超过1年,授信期限超过1年,是否需要向国家发改委申请办理备案登记手续?
答:需要。
(十)需要办理备案登记的范围是否仅限于公开发行外债?投资公司定向发行的可转债是否需要办理备案登记手续?
答:需要办理备案登记的范围不仅限于公开发行外债。投资公司定向发行的可转债需要办理备案登记手续。外债包括但不限于普高级债、资本债、永续债、可转债、优先股等境外债务性融资工具。
(十一)境内金融机构对外转让不良债权是否需要办理备案登记手续?
答:根据《国家发展改革委关于做好对外转让债权外债管理改革有关工作的通知》(发改外资〔2016〕1712号)有关规定,“境内金融机构向境外投资者转让不良债权,形成境内企业对外负债,适用《国家发展改革委关于推进企业发行外债备案登记制管理改革的通知》(发改外资[2015]2044号)有关规定,统一纳入企业外债登记制管理。”
(十二)企业发行外债备案登记的申请主体是否可以是境外企业?
答:不可以。境内企业及其控制的境外企业或分支机构发行外债,需由境内企业向国家发展改革委申请备案登记。
(十三)企业是否可以直接向国家发展改革委提出企业发行外债备案登记申请?
答:中央管理企业和金融机构由集团总部(总公司、总行等)向国家发展改革委提出备案登记申请,地方企业(含金融机构)直接向国家发展改革委提出备案登记申请。
(十四)哪些企业发行外债申请备案登记应提交申请材料的真实性承诺函?
答:所有企业。
(十五)我们公司准备借两笔外债,应该提交两个申请报告还是可以将两笔外债写在一个申请报告中?
答:可以写在一个申请报告中。
(十六)真实性承诺函应由哪家企业出具?
答:应由对企业具有实际控制权或对外债具有实际决策权的主体出具。
(十七)境内银行申请借用外债,需要提供《企业发行外债真实性承诺函》,没有总经理和财务负责人,对应签字栏该怎么签?
答:可以由行长和会计部门负责人签字。
(十八)董事会决议(或具有决定权的同等效力文件)需要包含什么内容?
答:应包含拟申请外债的关键要素,涉及担保的也需要明确。
(十九)企业在境外借用外债并开展投资活动,应该办理企业发行外债备案登记,还是应该办理企业境外投资核准/备案?
答:根据《国家发展改革委关于推进企业发行外债备案登记制管理改革的通知》(发改外资〔2015〕2044号),企业借用外债应该办理企业发行外债备案登记手续;如果同时涉及《企业境外投资管理办法》(国家发展改革委令2017年第11号)所述境外投资行为,则也应该办理境外投资项目核准或备案。
(二十)如何申请办理《企业借用外债备案登记证明》延期?
答:2019年3月底后我委不再受理外债延期申请。2020年2月4日,为全力支持新冠肺炎疫情防控工作,我委发布《关于企业申请延长外债备案登记证明有效期事宜的指引》,对已取得外债备案登记证明、但确因疫情影响未能在有效期内完成外债发行的企业,临时允许有效期延期申请。
(二十一)申请材料是否可以邮寄?邮寄地址是什么?
答:可以。地址:北京市西城区三里河南五巷国家发改委政务服务大厅2号窗口,电话:010-68505042。
(二十二)现场提交外债申请材料是否需要预约?
答:不需要。
(二十三)中长期国际商业贷款事项是否需要向国家发改委报送发行信息(企业借用外债信息报送表)?应该何时报送?
答:需要,应在每次提款后10个工作日内,向国家发改委报送发行信息(企业借用外债信息报送表)。
(二十四)企业向国家发改委报送发行信息(企业借用外债信息报送表)后,国家发改委是否会出具批复?
答:不会出具。
基本信息
一、事项名称
企业发行外债备案登记
二、事项类别
政府内部审批
三、审批范围
根据国民经济和社会发展规划、外债和产业政策、国际收支状况、外债承受能力以及国家重大战略和重大改革试点等,对企业境外发债实施外债总规模控制下的备案登记。
四、事项审查类型
备案登记
五、办理依据
(一)《外汇管理条例》(国务院令第532号)
(二)《国务院关于取消非行政许可审批事项的决定》(国发〔2015〕27号)
(三)《外债管理暂行办法》(国家发展计划委员会、财政部、国家外汇管理局令第28号)
(四)国家发展改革委关于推进企业发行外债备案登记制管理改革的通知(发改外资〔2015〕2044号)
(五)国家发展改革委关于做好对外转让债权外债管理改革有关工作的通知(发改外资〔2016〕1712号)
(六)国家发展改革委财政部《关于完善市场约束机制严格防范外债风险和地方债务风险的通知》(发改外资〔2018〕706号)
(七)国家发展改革委《关于对地方国有企业发行外债申请备案登记有关要求的通知》(发改办外资〔2019〕666号)
(八)国家发展改革委《关于对房地产企业发行外债申请备案登记有关要求的通知》(发改办外资〔2019〕778号)
六、办理机构
七、决定机构
国家发展和改革委员会
八、数量限制
当外债总规模超出限额时,国家发改委将向社会公告,同时不再受理备案登记申请。
九、申请条件
企业发行外债应符合以下基本条件:信用记录良好,外债资金用途符合有关规定,具有良好的公司治理和外债风险防控机制。资信情况良好,具有较强的偿债能力。
十、禁止性要求
无
十一、申报阶段与申报材料
1.发行外债/借用贷款的申请报告与具体方案。(参见“申请材料示范文本”)(纸质版,原件,一式1份)
2.附以下文件:
(1)申请主体、发行主体、担保主体(如有)的注册登记证明文件(纸质版,复印件,一式1份)
(2)追溯至最终实际控制人的外债主体股权架构图(纸质版,原件,一式1份)
(3)依据公司章程出具的关于本次借用外债、对本次借用外债提供担保(如有)的董事会决议或具有决定权的同等效力文件。(纸质版,复印件,一式1份)
(4)相应主体的公司章程(纸质版,复印件,一式1份)
(5)发行人、担保人(如有)最近三年及最近一期财务报告(纸质版,复印件,一式1份)
(6)企业发行外债真实性承诺函及签字人员身份证复印件(承诺函模板可在“文件下载专区”下载)(纸质版,原件,一式1份)
(7)中长期国际商业贷款请提供经签署的贷款协议或同等效力文件(境外发行债券无需提供)(纸质版,复印件,一式1份)
(8)信用评级(如有)(纸质版,复印件,一式1份)
注:为方便存档,避免丢失,纸质材料需胶装
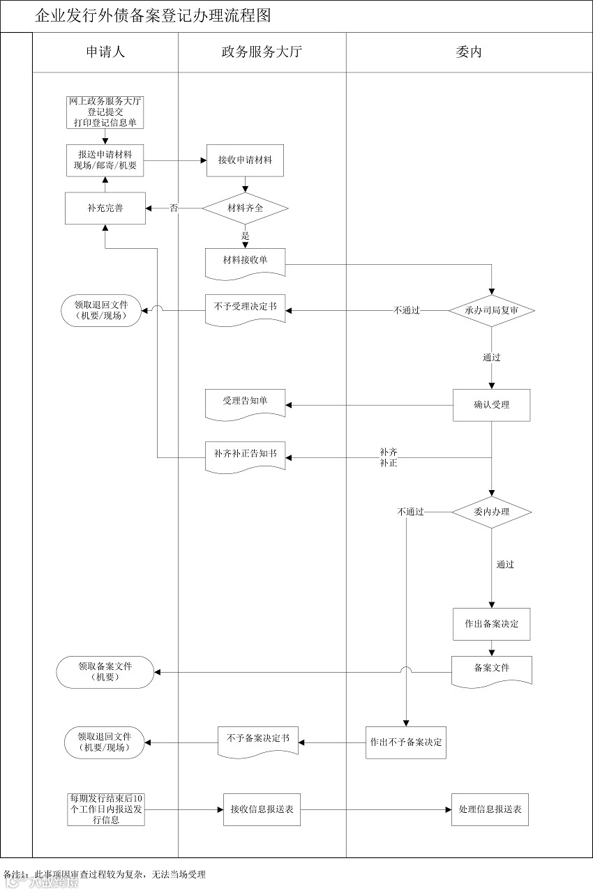
(一)申请人按办事指南要求,将申请材料准备齐全后,登录国家发展改革委网上政务服务大厅进行网上登记。
(二)网上登记完成后,申请人可选择将申请材料邮寄或现场报送至政务服务大厅。建议申请人不晚于债券发行或贷款提款前45个工作日提交申请材料。
(三)政务服务大厅收到申请材料后,窗口工作人员对申请材料进行形式审查,审查合格的予以接收。
(四)承办司局收到申请材料后,对申请材料进行复审,审查合格的予以受理。
(五)承办司局办理并作出备案决定。
(六)备案结果信息通过短信形式告知,中央管理企业和金融机构的备案登记证明将通过文件交换系统送至集团总部(总公司、总行等),地方企业的备案登记证明将通过文件交换系统送至省级发改委。
(七)申请人应在每期发行结束后10个工作日内,向国家发改委报送发行信息(企业借用外债信息报送表见“申请材料示范文本”)。
十三、办理方式
全年办理
十四、办结时限
国家发改委在收到备案登记申请文件后5个工作日决定是否予以受理,自受理之日起7个工作日内(不含补齐补正用时),在外债总规模限额内出具《企业借用外债备案登记证明》。
十五、办理进程查询
事项办理进展信息及结果信息将以短信形式告知申请人。申请人也可以登录国家发展改革委门户网站“政务服务”频道、移动政务服务大厅查询,向政务服务大厅电话咨询或到政务服务大厅现场咨询。
十六、结果送达
备案结果信息通过短信形式告知,中央管理企业和金融机构的备案登记证明将通过文件交换系统送至集团总部(总公司、总行等),地方企业的备案登记证明将通过文件交换系统送至省级发改委。
十七、结果公开
事项办理结果信息在国家发展改革委门户网站依申请公开。
十八、收费依据及标准
无需收费
十九、监督投诉渠道
政务服务大厅举报电话:010-68504515
二十、窗口电话
010-68505042 68505050
二十一、办公地址和时间
地址:北京市西城区三里河南五巷
对外工作时间:上午8:30-11:30
下午13:30-16:30(法定节假日除外)
办理流程图

附件
链接: https://pan.baidu.com/s/1v4kHytEp56qFzeg3TlGqNQ
密码: e8u0
来源:部分信息来源跨境金融监管
本文解读作者:金融监管研究院 王志毅
转发文章仅供参考,不代表本公众号意见
编辑:王文欣

点击上方 蓝字关注我们!

