大数跨境

《海口市安居型商品住房管理办法》正式出台,快看看你符合申请条件吗?

《海口市安居型商品住房管理办法》正式出台,快看看你符合申请条件吗? 投资海南
2021-04-07
2






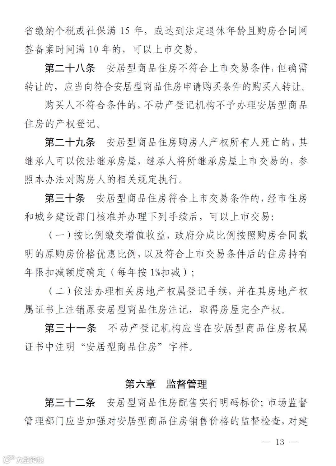
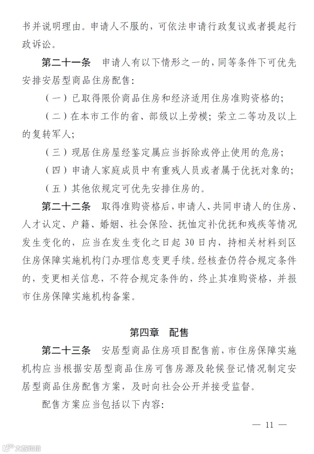
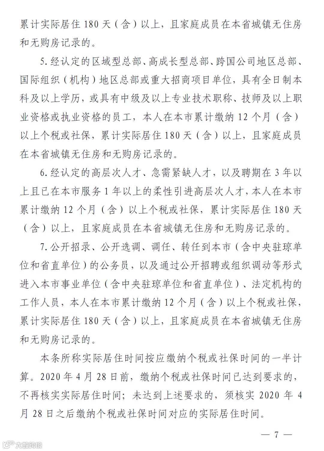
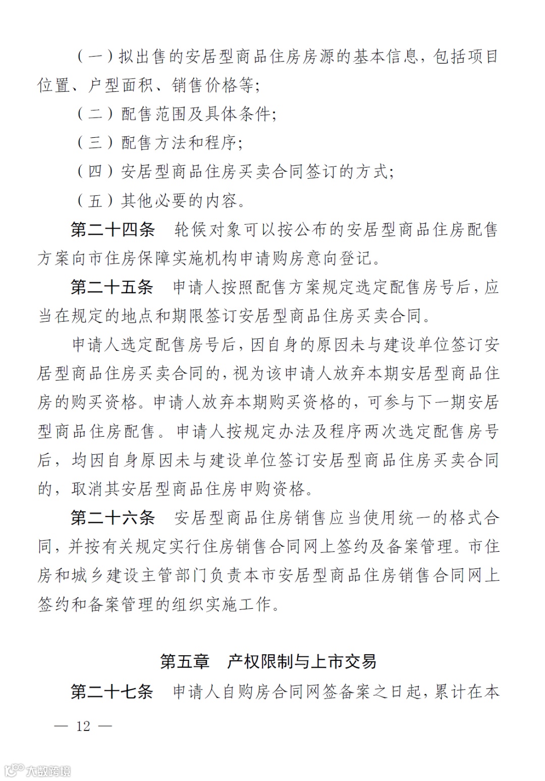
近日,《海口市安居型商品住房管理办法》(以下简称《办法》)出台,单套建筑面积不得超过100平方米,面向符合条件的海口本市居民家庭和引进人才供应,销售价格原则上按海口市城镇居民家庭房价收入比不超过10倍或者不超过本市上年度商品住房销售均价的60%确定。《办法》自2021年5月7日起施行,有效期5年。

《办法》规定,安居型商品住房建设不受海口市年度商品住宅实施计划限制,单套建筑面积不得超过100平方米(面向基层教师和医务人员销售的,单套建筑面积不得超过120平方米),实行全装修和采取装配式建筑的方式建设。新出让土地建设的安居型商品住房以现房形式销售,并按现房销售的法律法规规定执行。

安居型商品住房面向符合条件的海口本市居民家庭和引进人才供应。引进人才和年满28周岁的单身居民符合办法规定条件的,可以个人名义申请安居型商品住房。安居型商品住房配售实行“一个家庭限购一次且限购一套”政策。


《办法》全文如下





本文来源:海口市人民政府网站




关于征集首届中国国际消费品博览会媒体用品赞助商公告


毕马威家族办公室系列:海南自贸港或成家族信托新选择


新药瑞派替尼在国内获批上市,系通过海南乐城实现首个“带药离岛”的临床急需用药



海南国际投资“单一窗口”项目通过竣工验收



你点的每个赞和在看,我都认真当成了喜欢
【声明】内容源于网络
0
0
投资海南
最有趣的海南动态分享,最实用的自贸港投资指南
内容 2807
粉丝 0
投资海南 最有趣的海南动态分享,最实用的自贸港投资指南
总阅读15
粉丝0
内容2.8k