


编者按:为助力海南自贸港构建现代产业体系,帮助更多企业理解相关政策,发掘自贸港商机,海南国际经发局策划《崛起之城》专题系列文章。该系列将围绕自贸港3+1主导产业进行深度解析。这些产业在海南自贸港的发展现状和前景如何?相关政策的落实究竟能为企业带来哪些切实的好处?海南国际经发局会继续秉持着“我们为企业跑”的理念为大家一一解读,助力全球优秀企业入驻海南自贸港。今天为大家带来《崛起之城》系列第四期之现代物流产业——《海南,让物“流”向未来。》
现代物流业是一个跨部门、跨领域的产业,行业部门涉及交通运输、邮政、商务等多个部门。运输服务业属于海南自贸港3+1重点产业中的现代服务业,是海南自贸港重点发展的产业之一;物流业所涉及的交通运输、仓储和邮政业也属于《海南自由贸易港鼓励类产业目录》。
随着当前信息技术的快速发展和全球经济加速融合,海南自贸港物流规模迅速扩大,现代物流水平不断提高。此前,省发改委、省交通运输厅联合发布《海南省“十四五”现代物流业发展规划》,提出到2025年,基本建成国际化物流设施体系。海南物流业在经历了2020年疫情考验后终迎来了一次极大的发展机遇。
NO.1
海南目前的物流业现状如何呢?
省发改委发布的《2021年上半年海南省现代物流业运行情况通报》显示,2021年上半年,全省物流行业深入贯彻落实省委、省政府各项决策部署,呈现出高起行稳的发展趋势,物流总量指标高于疫情之前水平,物流总收入跨越式增长。
社会物流市场规模快速增长
2021年上半年,全省社会物流总额4689.9亿元,同比增长27.07%,两年平均增长9.99%。各项指标均高于疫情之前(比2019年同期增长6.12%)。
社会物流费用持续上升
2021年上半年,全省社会物流总费用683.07亿元,同比增长103.78%,两年平均增长30.02%。社会物流总费用与GDP的比率为23.67%,比上年同期增加9.62个百分点。
比率增长的主要原因,一是随着“中国洋浦港”船籍港政策的落地,登记注册的国际船舶逐渐增多,国际航运周转量和运量大规模增长,推动了社会物流总费用快速增长,且增长幅度远高于GDP增幅;二是说明运量增长带来的GDP增长数量有限,表明我省运输的货类增加值较低,港口的增值服务较少,物流服务效率不够高,物流费用增长带来的GDP增加值增量较少。三是受去年上半年疫情影响,我省物流活动一段时间处于停滞状态,去年同期物流总费用占GDP比例相对低,导致今年上半年比率增长比例高。
物流业总收入跨越式增长
2021年上半年,全省现代物流业总收入460.27亿元,同比增长47.8%,两年平均增长14.94%。其中交通运输、仓储和邮政业务收入289.6亿元,同比增长28.65%,占物流业总收入的62.92%,占比减少9.37个百分点;批发零售业内部物流收入132.31亿元,同比增长154.65%,占物流业总收入的28.75%,占比升高12.06个百分点;工业内部物流收入38.36亿元,同比增长11.68%,占物流业总收入的8.33%,占比减少2.7个百分点。
物流业增加值增速较快
2021年上半年,全省现代物流业增加值是104.26亿元,同比增长64.9%,两年平均增长14.23%,增速高于疫情之前(2019年同期增长13.8%);现代物流业增加值占GDP的3.6%,比重同比提高0.7个百分点;对GDP的贡献率为6.94%,同比提高3.22个百分点。
NO.2
海南现代物流业相关政策你都知道吗?
众所周知,海南是个四面环海的滨海小岛,岛内运输无论公路铁路一天均可达。一旦出岛,只能上天下水,这也决定了海南与其他省市完全不同的现代物流发展方向——航运+海运。
“4·13”以来,海南自贸港出台了多项航运、海运独有政策,我们对这些政策做了汇总和解析,以便相关企业和个人投资者能够更清楚地吃透理解。
内外贸同船运输
《海南自由贸易港建设总体方案》赋予了洋浦5项独有的自贸港政策。其中1项就是“对以洋浦港作为中转港从事内外贸同船运输的境内船舶,允许其加注本航次所需的保税油;对其加注本航次所需的本地生产燃料油,实行出口退税政策”。今年2月26日,财政部、交通运输部、商务部、海关总署、国家税务总局五部委印发的《关于海南自由贸易港内外贸同船运输境内船舶加注保税油和本地生产燃料油政策的通知》,进一步明确了政策实施相关要求。
该政策不仅会显著降低航运企业的经营成本,也将吸引更多的船舶来洋浦港加注燃油,吸引更多市场主体加速布局海南,助力海南成为区域集装箱运输枢纽中心和国际陆海贸易新通道的重要支撑点。
今年4月,中石化中海船舶燃料供应有限公司在海南洋浦港顺利为中远海运集运旗下的上海泛亚航运有限公司“飞云河”轮加注保税燃油。这是海南自贸港首单内外贸同船运输境内船舶加注不含税油业务。
“中国洋浦港”船籍港建设
去年6月1日,中共中央、国务院印发《海南自由贸易港建设总体方案》;同一天,海南海事局给中远海运旗下的纸浆运输船“中远海运兴旺”轮签发了《船舶国籍证书》,标志着洋浦利用“中国洋浦港”船籍港等海南自贸港政策的船舶注册登记、船舶融资租赁业务落地。
海南自由贸易港首艘船舶登记发证仪式
船舶注册在“中国洋浦港”,航运公司能获得什么利益?
“中国洋浦港”国际船舶登记制度落地后,国内航运企业纷至踏来,把旗下的船舶注册为“中国洋浦港”。只要是“中国洋浦港”船籍的船舶,可以视同国际船舶,可以享受出口退税政策,相当于在享受海南自由贸易港政策的红利。
随着海南自贸港不断发展,大量的航运企业将会入驻海南,登记注册船舶、贸易、金融、保险等公司,也将跟着人流、物流、现金流进入海南,这将给海南的交通运输行业带来千载难逢的发展机遇。运用海南自贸港政策,洋浦港航物流将进入跨越式的发展阶段。
启运港退税政策
今年1月,财政部发布了《财政部海关总署税务总局关于海南自由贸易港试行启运港退税政策的通知》,对符合条件的出口企业从启运地口岸(以下称启运港)启运报关出口,由符合条件的运输企业承运,从水路转关直航或经停指定口岸(以下称经停港),自离境地口岸(以下称离境港)离境的集装箱货物,实行启运港税政策。
对从经停港报关出口,由符合条件的运输企业途中加装的集装箱货物,符合前款规定的运输方式、离境地点要求的,以经停港作为货物的启运,也实行启运港退税政策。
提炼:对符合条件并经洋浦港中转离境的集装箱货物,试行启运港退税政策。
启运港退税政策是基于出口退税的一项制度创新,在一般情况下,出口企业需要等待货物运到离境港口,并完成结关手续后,才能向税务部门申请退税。实行启运港退税以后,货物在启运港报关放行后,即可以申请退税,相较以往可以提前3到20天,加快企业资金周转效率。
中国目前的启运港有:营口市营口港、大连市大连港、锦州市锦州港、秦皇岛市秦皇岛港、天津市天津港、烟台市烟台港,青岛市青岛港、日照市日照港、苏州市太仓港、连云港市连云港港、南通市南通港、泉州市泉州港、广州市南沙港、湛江市湛江港、钦州市钦州港。
上述启运港均可作为经停港,承运适用启运港退税政策货物。
开放第七航权
2020年6月9日,民航局在其官网发布关于印发《海南自由贸易港试点开放第七航权实施方案》(下称《实施方案》)的通知。根据《实施方案》,民航局在现有航权安排之外,鼓励并支持指定的外国空运企业在海南省具有国际航空运输口岸的地点经营第三、四、五航权以及试点经营第七航权的定期国际客运和/或货运航班,第七航权航班每条航线客、货总班次最高每周分别为7班。
第七航权是指在境外两国或地区间载运客货而不用返回本国,在世界范围很少放开。以德国汉莎航空为例,其注册地在德国,但是可以在开放第七航权的海南运营从海口到澳洲或者迪拜的国际航班,无须经停德国。在海南自贸港试点开放第七航权,是我国在航权方面的最高水平开放,是我国对外单向自主开放,不以其他国家向我对等开放第七航权为前提,也不需要通过双边航空运输协定单独做出安排。
海南自2003年成为国内首个开放第三、四、五航权的试点省份,17年来,国际航线数量由2003年的5条增加到2020年的103条。结合此前已开放的第三、四、五航权,海南自贸港形成了多项航权开放政策的叠加。航空公司可以通过航线航班的排列组合,建立更加便利、通达的航空运输网络。
免税油加注
全岛封关运作前,允许进出海南岛国内航线航班在岛内国家正式对外开放航空口岸加注保税航油,对其加注的保税航油免征关税、增值税和消费税。
提炼:允许海南进出岛航班加注保税航油。
物流业人才落户政策
今年4月底至5月,省发展改革委积极发挥牵头部门统筹作用,先后召开两次座谈会,积极协调各部门,解决此前物流企业人才落户相关难题,于7月8日联合省交通运输厅、省邮政管理局印发《海南省现代物流业创业创新人才落户实施细则》。
《海南省“十四五”现代物流业发展规划》
#
现代物流经济带
以海口、洋浦和三亚为核心节点,推动物流资源要素在西部地区聚集,形成辐射广泛、集聚效应显著、服务功能完善、产业引力强大、高效运行的西部物流带。
#
四大物流枢纽集群
通过物流枢纽集群,创造物流发展的比较优势,形成海南自由贸易港物流活动组织中心。重点布局建设海口、三亚、洋浦和东方四大物流枢纽集群。
#
七大物流园区布局
全省布局规划七大物流园区,适应产业和区域增长的市场需求。其中包括新海陆岛物流园区、澄迈金马物流中心、三亚综合物流园、琼海综合物流园、儋州综合物流园、海南湾岭农产品加工物流园、万宁乌场港冷链物流园。
#
N站点
进一步完善城市物流配送体系建设,重点完善区域快递物流分拨中心、寄递网点建设。进一步完善县级物流中心分拣、转运等设施和乡镇物流运输分拨中心节点建设,完善县级农村寄递物流节点的综合服务功能,实现“一点多能、一网多用、多站合一”。
#
多航线
构建支撑“一带一路”、西部陆海贸易新通道,联通欧亚主要港口的海洋运输干线,织密洋浦、八所、马村至北部湾港口、我国沿海港口、东南亚国家港口的区域支线。逐步拓宽三亚、海口、博鳌、东方机场至东南亚、南亚、非洲、澳洲、欧洲空中货运快线,发展轴辐式航空运输,打造辐射全球的航空货运网络。打通海南至我国西部、华北、华南、华中铁路运输通道,支撑多式联运的发展。
海南省物流空间布局图
NO.3
海南正在构建高效的现代物流体系
《海南省“十四五”综合交通运输规划》中明确海南要从四个方面构建高效的现代物流体系:大力发展货物多式联运,提升城市城乡物流服务水平,推动货运物流创新集约发展和推进冷链物流加快发展。
海南自贸港首趟
多式联运专列发运
10月15日下午,“海南自贸港——西部陆海新通道多式联运专列(粮油)”从洋浦国际集装箱码头成功发运,这标志着“海南自贸港—西部陆海新通道”多式联运物流新通道正式启动,洋浦经北部湾链接内陆的多式联运体系取得赋能跨越式发展。
“海南自贸港-西部陆海新通道多式联运专列”首发仪式
此次多式联运专列的发运成功,意味着通过物流供应链“侧推”产业链在海南自贸港取得新成效,对于助力海南自贸港和西部陆海新通道建设具有重要意义。同时,现代物流赋能产业充分利用陆海联运参与西部开发建设,为企业提供新的运输物流模式,提高企业运输效率,进一步提升企业的竞争力。
此次多式联运专列的发运成功,意味着通过物流供应链“侧推”产业链在海南自贸港取得新成效,对于助力海南自贸港和西部陆海新通道建设具有重要意义。同时,现代物流赋能产业充分利用陆海联运参与西部开发建设,为企业提供新的运输物流模式,提高企业运输效率,进一步提升企业的竞争力。
农村物流发展向好
城乡物流服务水平提升
邮政综合服务平台建设加快,海口市、陵水黎族自治县、琼中黎族苗族自治县、儋州市等12个市县实现由政府出资购买不见面审批政务服务寄递服务;海南离岛免税购物“邮寄送达”服务持续较快增长;受“双节”前网购市场繁荣、电商企业间频繁的价格促销带动,第三季度快递业务延续高位增长态势。
菜鸟全球数智
供应链示范区落户海南
6月10日,在菜鸟2021年全球智慧物流峰会上,菜鸟CEO万霖与海南省国际经济发展局局长韩圣健共同宣布,将在海南共建全球数智供应链示范区。未来,菜鸟将积极响应海南自贸港政策,依托自身全球物流能力与数智物流科技优势加大在海南的全球物流能力投入。
菜鸟2021年全球智慧物流峰会
此次合作具体包括四个方面,菜鸟将全面参与海南本岛、离岛免税物流基础设施建设、海南全球供应链中心建设、支持海南全球货运网络升级,并搭建海南自贸港商家服务中心。
京东集团全球
首个5G智能物流园区开工建设
10月9日,在第52届世界邮政日致辞暨2021年第三季度海南省邮政快递业新闻通气会上,海南省邮政管理局负责人表示,海南将强化企业创新主体地位,激发创新创造活力,推动上中下游、大中小企业融通创新,加快向“智能+”升级转型。鼓励寄递企业加强科技投入,
京东5G智能园区效果图
推动“三智一码”和“无人机、无人车、无人仓”等行业科技应用。
位于江东新区临空经济区内,美兰国际机场东南侧的京东智能产业园海口江东项目(一期)已开工建设。今年6月30日,京东集团有限公司出资设立的海南智盛物流有限公司以3127.43万元竞得海口临空经济区K09-10-01地块,将建设京东集团全球首个5G智能物流园区,应用络谜(LoMir)智能物流开放平台。
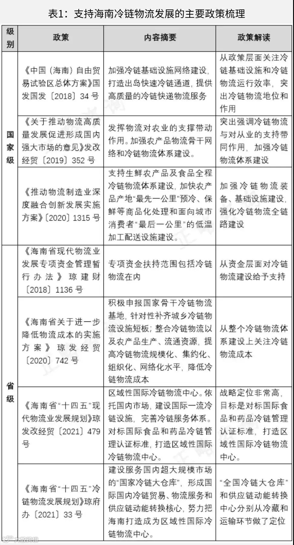
冷链物流加速发展
海南目前的冷链物流发展到了什么阶段?来看一组数据:
“十三五”期间,全省新增库容55万立方米,如取最大入库量数值计算,这部分新增库可储存12.7万吨蔬菜,或22万吨冻肉,或25万吨冻鱼!而“十四五”期间,这组数据飙升了26倍!
近期,海南省发布最新规划,全省将在“十四五”期间新增冷库总容量约1445万立方米,打造52个冷链物流规划项目,建设服务国内超大规模市场的“国家冷链大仓库”,努力把海南打造成为区域性国际冷链物流中心。
罗牛山冷链物流园江东新区规划核心区域
人民网此前点名推送海南罗牛山冷链物流园,致力于打造中国南部最大的安全食品物流基地和枢纽。
罗牛山冷链物流园身处江东新区规划核心区域,服务岛内大型连锁餐饮、超市,为进岛商品提供仓储与冷藏服务,与蒙牛、光明、桃李、鲁花等众多国内知名品牌供应商合作。开园至今,园区合作企业近1000多家,实现全年流通货值150亿元。
目前,海南正在积极谋划建设洋浦国际中转型冷库等一批大型冷链物流项目,培育具有国内外冷链资源整合能力的供应链企业,构建以海南为核心的冷链全链条服务体系。官方数据显示,2020年海南全省运输鲜活农产品出岛424471车次,比2015年增长38.0%;载重量953万吨,比2015年增长24.1%。经预测,2025年全省冷链物流市场需求总量约4310万吨,产值约9784亿元。
支持海南冷链物流发展的主要政策梳理 图 | 正略咨询
《海南省“十四五”冷链物流发展规划》(征求意见稿)提出,根据海南自由贸易港建设冷链市场需求,充分利用贸易自由、运输便利自由和零关税、低税率等制度设计,依托西部陆海新通道航运枢纽、航空枢纽,努力把海南打造成为全球冷链物流中心。
到2025年,按照海南自由贸易港建设要求,高标准建成一批规模大、数字化、智能化的冷链物流设施;建设海南省冷链物流供应链数字平台;基本建立以冷链中间品加工贴牌增值服务为主,适应全省居民消费升级需求,管理规范、国际标准、无缝衔接、可追溯的冷链物流服务体系,基本建成区域性国际冷链物流中心。
NO.4
重大物流项目正在推进
当前,海南正积极推进海口商贸服务型、三亚空港型、洋浦港口型国家物流枢纽建设,澄迈金马物流中心、海南湾岭农产品综合物流园等省级物流园区不断完善物流基础设施建设,顺丰、京东、苏宁、金畅、三亚佳翔等一批重大物流项目正在超常规推进。
接下来,海南将着力推进洋浦港小铲滩集装箱码头扩建工程、海口港马村港区西部作业区码头及配套工程等,全面推动交通物流基础设施数字化升级,同时大力发展第三方、第四方物流,积极吸引、培育物流人才集聚海南,加快落实海口、三亚、洋浦国家物流枢纽建设,打造海口、洋浦、东方、三亚物流集群,并建设联通全球海洋运输和航空运输以及琼州海峡物流大通道,构建国际数字海洋物流和航空物流枢纽。
作者 | 李晔 郭强
责编 | 李晔
编辑 | 郭强
精
彩
回
顾


