

近年来,海南自由贸易港个人所得税优惠政策一直是企业和个人广泛关注的税务热点问题。相关部门先后颁布了《财政部 税务总局关于海南自由贸易港高端紧缺人才个人所得税政策的通知》(财税[2020]32号)和《海南省人民政府关于印发海南自由贸易港享受个人所得税优惠政策高端紧缺人才清单管理暂行办法的通知》(琼府[2022]31号)。近日,海南省财政厅等多部门联合印发了《关于进一步明确落实海南自由贸易港高端紧缺人才个人所得税优惠政策有关事项的通知》(琼财支财[2022]1211号,以下简称“1211号文”),对所得认定、减免税额、累计居住天数、高端紧缺人才名单确认和反馈流程等事项予以明确规定。本文将梳理相关优惠政策,并分享观察和建议。
1211号文对海南自由贸易港高端人才和紧缺人才享受个人所得税优惠政策明确如下:
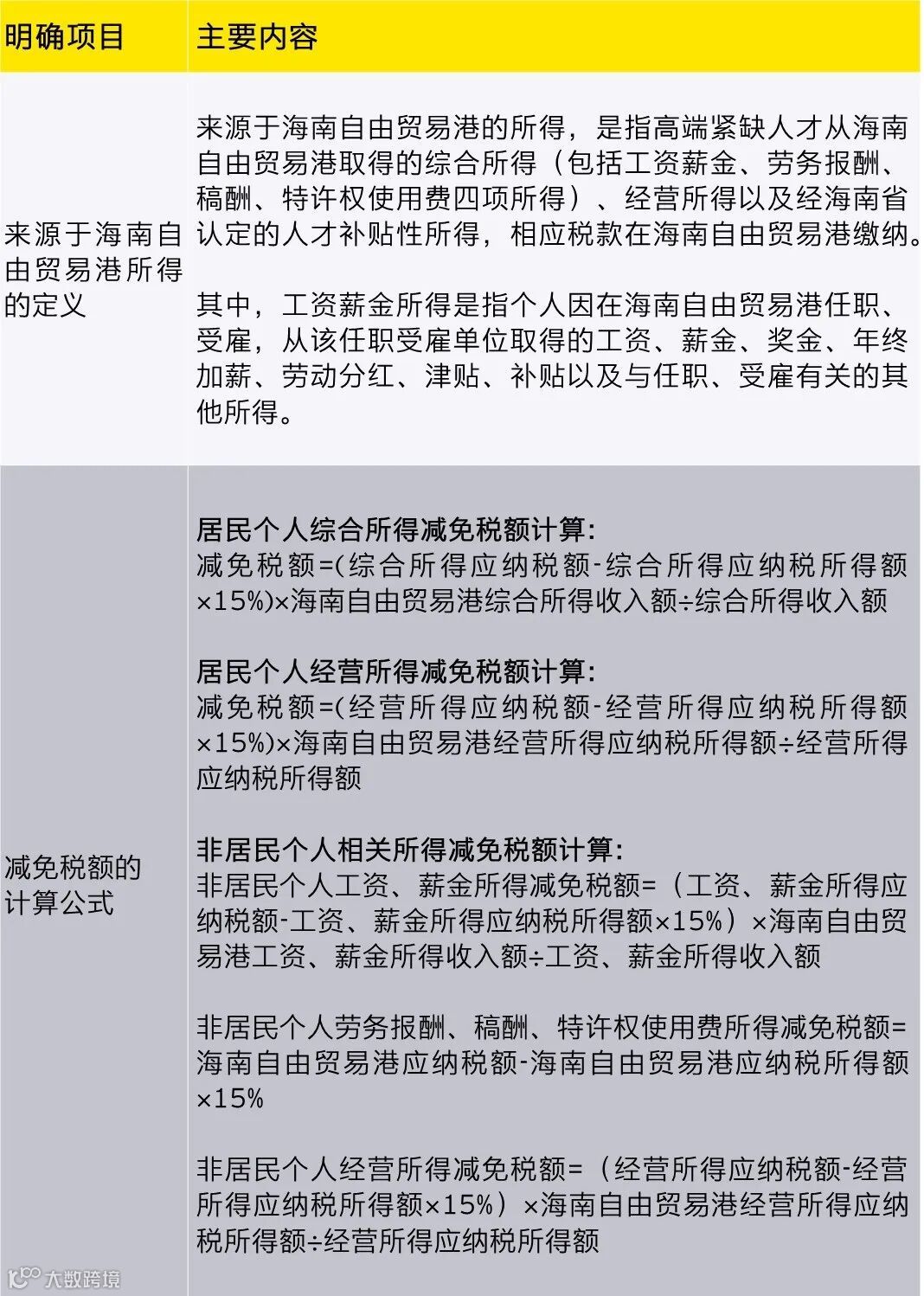
就1211号文针对享受海南自由贸易港的个人所得税优惠政策的规定来看,需要重点关注以下内容:
在琼财税〔2020〕1019号文的基础上(四部门联合印发,该文件将于2022年度个人所得税汇算清缴结束时废止),本次1211号文新增了海南省人力资源和社会保障厅就海南自由贸易港的个人所得税优惠政策的事项进行共同管理(即五部门联合印发)。从高端紧缺人才名单的确认和反馈流程来看,海南省人力资源和社会保障厅将收集汇总人才名单,协调多个部门分别核实社保缴纳、信用、居住天数等情况,并最终向省税务局提供享受个人所得税优惠政策的高端紧缺人才确定名单。因此,实操中企业及个人在申请海南自由贸易港高端人才和紧缺人才个人所得税优惠政过程中,除了需要密切与主管税务机关做好沟通,还需要关注并留意省人力资源和社会保障厅关于优惠政策的落地措施和执行口径,以确保相关个人能最终享受到个人所得税的优惠政策。
本次印发的1211号文是就以往颁布的财税[2020]32号文及琼府[2022]31号文的基础上进行的整合和梳理,但部分优惠政策应满足的实操条件仍需进一步观察。例如,相关人才需在“一个纳税年度内在海南自由贸易港累计居住满183天”的时间要求在实际操作中如何证明和统计,相关部门将如何判定个人居住在海南自由贸易港的天数都值得关注。
另外,对于因职业特点无法满足“累计居住满183天”条件的申请, 相关部门在实际操作中以什么标准作评审认定, 是否考虑引入“白名单”机制或者依申请开展专家联合评价机制,使得在1211号文列举的特定行业(即航空、航运、海洋油气勘探等行业)外任职的人员有机会获批享受个税优惠,值得进一步关注。因此,我们建议企业及个人与各主管机关做好沟通,保留好相应的证明材料,并且与专业咨询机构保持紧密联系,确保第一时间获得相关实操口径变化以及公开披露的案例信息,从而采取及时有效的应对措施。
1211号文已经于2023年1月1日起执行,对于2022年度的个人所得税优惠政策仍将参照此前颁布的琼财税〔2020〕1019号文规定。因此,相关企业及个人需确保在2023年办理2022年度高端人才和紧缺人才的退税申请时参照现行有效的法规进行办理,并与相对应的主管机关做好沟通联系。
03
下一步建议
新的一年,针对不断推出或更新的个人所得税税收优惠政策,企业应尽早结合自身的实际情况,梳理相关政策并做好员工沟通和相关人事财务部门的培训,以便充分享受优惠政策带来的红利。
本文来源:安永官方微信公众号
注:本文是为提供一般信息的用途所撰写,并非旨在成为可依赖的会计、税务、法律或其他专业意见。请向您的顾问获取具体意见。
如欲转载本文,务必原文转载,不得修改,且标注转载来源为:安永官方微信公众号。如需修改内容,需要获得安永的书面确认。

• 本公众号所刊载的各类形式(包括但不限于⽂字、图⽚、图表)的作品仅供参考使⽤,不构成任何投资或者决策建议。
• 文章、字体与图片等部分内容来⾃公开媒体、互联⽹等渠道,如权利人认为作品不宜上网供大家浏览,或不应无偿使用,请及时告知,我们(包括服务商)予以整改、删除或采取其他有效措施处理。