

自2010年上海首先推出合格境外有限合伙人(简称“QFLP”)试点政策以来,经过十多年来在各试点地区的发展,QFLP已成为境外投资者参与境内股权投资的重要渠道之一。2021年4月8日,为贯彻落实《海南自由贸易港建设总体方案》中投资自由便利化的部署要求,海南省地方金融监督管理局、海南省市场监督管理局、中国人民银行海口中心支行、中国证券监督管理委员会海南监管局联合印发了《海南省关于开展合格境外有限合伙人(QFLP)境内股权投资暂行办法》(琼金监函[2020]186号)(以下简称“《海南QFLP办法》”),使海南自贸港成为QFLP试点地区。本文将从准入要求、设立流程、投资交易架构、余额管理试点及投资范围等方面梳理和解读海南QFLP制度,为市场主体在海南自贸港设立运作QFLP提供政策参考。
《海南QFLP办法》的适用对象为外商投资股权投资类企业,包括外商投资股权投资管理企业(以下简称“QFLP管理企业”)和外商投资股权投资企业(以下简称“QFLP基金”)。相较于其他地区的QFLP试点政策,《海南QFLP办法》对于QFLP管理企业及QFLP基金均不设最低注册资本或认缴出资金额限制,并且在首次出资比例、货币出资比例、出资期限等方面亦无限制。因此,海南QFLP制度具有“低门槛”的比较优势。
需要注意的是,尽管海南QFLP制度不设最低注册资本或认缴出资金额限制,但QFLP管理企业及QFLP基金的登记注册仍应当满足中国证券投资基金业协会(以下简称“中基协”)对于私募基金管理人和私募基金的基本要求。根据中基协于2023年2月24日发布的《私募投资基金登记备案办法》(中基协发〔2023〕5号),海南的QFLP管理企业及QFLP基金在实缴资本及募集资金规模方面通常应当满足以下要求:

根据《海南QFLP办法》,QFLP管理企业及QFLP基金可以采用公司制、合伙制等组织形式,按照一般外商投资企业进行管理。QFLP管理企业及QFLP基金的设立流程通常涉及3个环节的登记/备案,包括在海南省市场监督管理局(以下简称“海南省市监局”)的企业设立登记、在银行的外汇登记以及在中基协的私募基金管理人登记/私募基金备案。2022年10月27日,海南省地方金融监督管理局(以下简称“海南省地方金融局”)发布《关于外商投资股权投资企业有关事项的补充通知》,针对仅涉及在境外募集资金的QFLP基金给予了进一步的放宽,对其在中基协进行私募基金备案不再做强制性要求。
海南的QFLP管理企业及QFLP基金的设立注册流程取消了其他QFLP试点地区较为常见的联席会议审核试点资格制度,并且简化了申请设立流程,采用“推荐函”形式予以代替。目前海南省直相关职能部门、市(县)人民政府(或授权同级金融管理单位)、重点产业园区管委会均可为QFLP管理企业及QFLP基金向海南省市监局出具推荐函(并抄送海南省地方金融局),且海南省市监局凭推荐函直接办理QFLP管理企业及QFLP基金的登记注册。
目前海南的QFLP管理企业及QFLP基金的设立流程大致如下图所示:
根据《海南QFLP办法》,海南QFLP制度项下允许的投资交易架构包括以下三种类型:
(1) QFLP管理企业发起设立或受托管理QFLP基金(即“外资管外资”)
(2) QFLP管理企业向境内投资者募集设立人民币基金(即“外资管内资”)

(3) 内资私募基金管理企业发起设立或受托管理QFLP基金(即“内资管外资”)

为进一步便利外资投资海南自贸港,海南省地方金融局、国家外汇管理局海南省分局、海南省市监局于2023年1月9日联合发布《海南省关于开展合格境外有限合伙人(QFLP)余额管理制试点办法》(以下简称“《海南QFLP余额管理试点办法》”),明确在海南自由贸易港洋浦经济开发区(以下简称“洋浦开发区”)探索试行QFLP余额管理制度(以下简称“QFLP余额管理试点”)。
根据海南省地方金融局关于《海南QFLP余额管理试点办法》的政策解读,总体上来说,QFLP余额管理制度是将基金管理人作为管理对象,通过项目质询和联席评审会议获得QFLP试点规模,基金管理人可在QFLP试点规模内自主设立试点基金,在QFLP试点规模内自由汇出、入资金。基于《海南QFLP余额管理试点办法》及其政策解读,我们在此对QFLP余额管理试点的主要内容梳理如下:
1. 试点主体
QFLP余额管理试点的参与主体包括私募基金管理企业(以下简称“试点基金管理企业”)和私募投资基金(以下简称“试点基金”),其参与试点的主要条件如下表所示:
从上述试点条件可以看出,QFLP余额管理试点项下的投资交易架构可包括“外资管外资”和“内资管外资”。
2. 试点流程
为统筹推进QFLP余额管理试点,海南省地方金融局会同国家外汇管理局海南省分局、海南省市监局建立联合工作机制,并定期召开项目质询和联席评审会议,以决定是否向申请参与试点的私募基金管理企业给予试点资格,并确定QFLP试点规模。联席评审会议结束后,海南省地方金融局将代表联合工作机制成员单位向获得试点资格和QFLP试点规模的私募基金管理企业出具试点书面意见,试点基金管理企业可凭试点书面意见办理登记注册、外汇登记等手续。
QFLP余额管理试点的流程大致如下图所示:
相较于传统的QFLP制度,QFLP余额管理试点简化了外汇操作流程,使资金跨境流动更加便利。QFLP余额管理试点的便利化措施主要体现在以下方面:
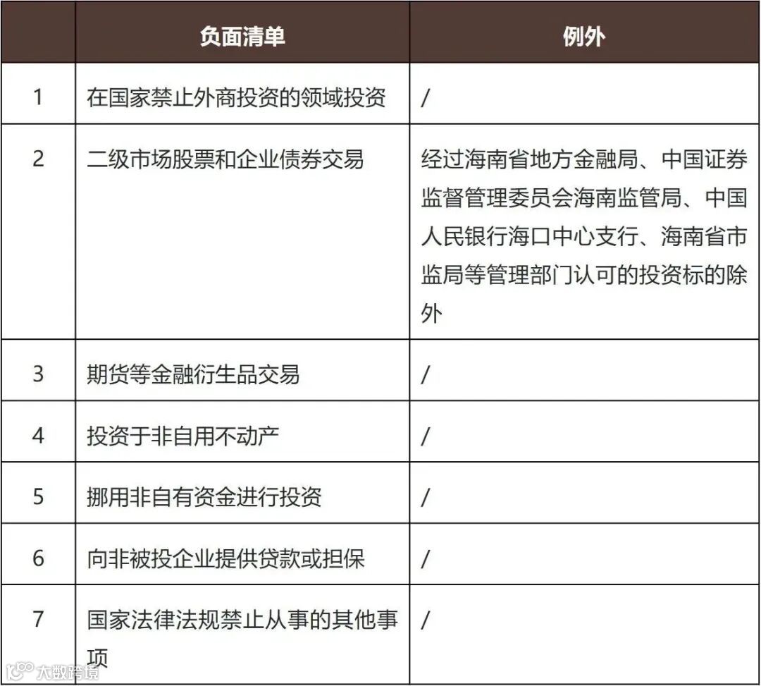
《海南QFLP办法》对于QFLP基金的投资范围采取“负面清单管理+例外”的管理模式,即针对不在以下负面清单内的业务均可开展投资活动,同时针对QFLP基金投资二级股票市场和进行企业债券交易预留了空间,经管理部门认可的方可开展投资:
针对负面清单中的“二级市场股票和企业债券交易”,目前QFLP余额管理试点对于该等负面清单业务已有所放宽。根据《海南QFLP余额管理试点办法》,试点基金募集的境内外资金可以在境内用于投资上市公司非公开发行和交易的普通股(含大宗交易、协议转让等),可转换为普通股的优先股和可转债等,也可作为上市公司原股东参与配股。
微信改版啦
现在刷到经小发的贴心解读贴全凭缘分
大家记得“星标3连”哦
▼

