

自2020年6月《海南自由贸易港建设总体方案》公布以来,国家各部委及海南省政府部门在进一步加强海南跨境贸易投资自由化便利化方面发布了多项重大利好政策。
2021年3月,中国人民银行等四部委联合发布的《关于金融支持海南全面深化改革开放的意见》明确指出:将海南自由贸易港纳入合格境内有限合伙人(QDLP)试点,给予海南自由贸易港QDLP试点基础额度,每年可按一定规则向其增发QDLP额度。截至2023年1月末,已有33家基金管理企业获得海南QDLP试点资格和试点额度。
2021年4月,海南省地方金融监督管理局、国家外汇管理局海南省分局、海南省市场监督管理局、中国证券监督管理委员会海南监管局联合印发《海南省开展合格境内有限合伙人(QDLP)境外投资试点工作暂行办法》(以下简称“《QDLP暂行办法》”),正式启动QDLP试点工作。
为了落实《海南自由贸易港建设总体方案》要求,加快推进海南自由贸易港建设,激发市场活力;同时,为了使自贸港政策能真正服务于市场主体,使得市场主体能够“用足、用好”海南自贸港政策,海南省商务厅负责组织、北京万商天勤(海口)律师事务所海南自贸港法律服务团队协助编撰《海南合格境内有限合伙人(QDLP)境外投资政策助力跨境资本双向流动和金融市场互联互通》指南。本指南主要从政策背景、政策解读、制度亮点、设立流程及税收优势五个方面分别对海南QDLP制度政策进行梳理及解读,以期为相关市场主体提供明确的政策使用指引。
01
什么是QDLP?
合格境内有限合伙人(Qualified Domestic Limited Partner,简称“QDLP”),是指具有QDLP试点资格的基金管理人,向属于合格投资者的境内自然人、机构投资者募集资金,设立基金进行境外投资的一种制度安排。
QDLP试点基金管理企业,是指经联席评审成员单位共同认定、注册在海南省并实际经营的,以发起设立QDLP试点基金并受托管理其境外投资业务为主要经营业务,且符合《QDLP暂行办法》有关规定的企业。
QDLP试点基金,是指由QDLP试点基金管理企业依法在海南省发起、以合格境内有限合伙人参与投资设立的、以基金财产按照规定进行境外投资,且符合《QDLP暂行办法》有关规定的基金。
02
投资范围
03
QDLP的优势
目前,境内投资者对境外投资除QDLP之外,还有以下途径:
1.ODI (Overseas Direct Investment)
即对外直接投资,指中国境内企业通过新设、并购及其他方式在境外拥有非金融企业或取得既有非金融企业所有权、控制权、经营管理权及其他权益的一种对外投资方式。企业开展ODI,要分别经过商务、发改部门的核准或备案,并在银行办理外汇登记。
2.QDII (Qualified Domestic Institutional Investor)
即合格境内机构投资者,指经中国证券监督管理委员会批准的在中国境内募集资金,运用所募集的部分或者全部资金以资产组合方式进行境外证券投资的一种投资制度。
目前我国QDII的主体限于商业银行、证券公司、保险机构、信托公司等金融机构,投资范围以境外二级证券市场投资为主。
与ODI、QDII相比,QDLP有以下优势:
04
海南QDLP制度亮点
QDLP制度最早于2012年在上海先行先试,此后国内多个地区陆续开始QDLP试点,包括天津、青岛、北京、江苏等。相较于其他试点地区的QDLP制度,海南QDLP制度有以下亮点:
01 路演与质询专门会议
海南QDLP的设立流程中包含路演与质询环节。申请人通过路演的方式,向参会专家和联席评审成员单位全方位展现自身优势。相较于单一的书面申请、审核方式,路演与质询让政府与企业可以面对面沟通,减少政府与企业之间的信息不对称。企业充分展现拟投资项目的优势和特点的同时,也有利于主管部门发现潜在风险,从而在准入时期即对风险进行预防。
02 项目沙盒
申请人在申请QDLP试点资格时可以结合项目所处的不同阶段、成熟度以及当前募资难易程度等方面提交不超过5个拟投资项目。经过路演与质询,且联审会议审核通过后,所提交的项目即组成“项目沙盒”。QDLP试点基金管理企业设立后,可根据实际情况从项目沙盒中选取项目设立QDLP试点基金,避免QDLP试点基金管理企业因尽调、内部投委会决策、募资情况、投资项目自身情况等主、客观因素而错失投资机会。
03 动态额度管理
授予试点资格及对外投资额度后,省金融监管局会定期进行评估,了解各QDLP试点基金管理企业对额度的使用情况,以及下一步的投资计划。省金融监管局将根据企业的实际需求,决定是否临时增发额度,或者收回未使用的额度,从而“扶优限劣”,提升额度使用效率。
05
海南QDLP的设立
01 QDLP试点基金管理企业
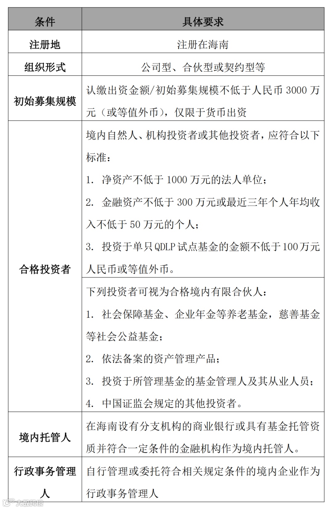
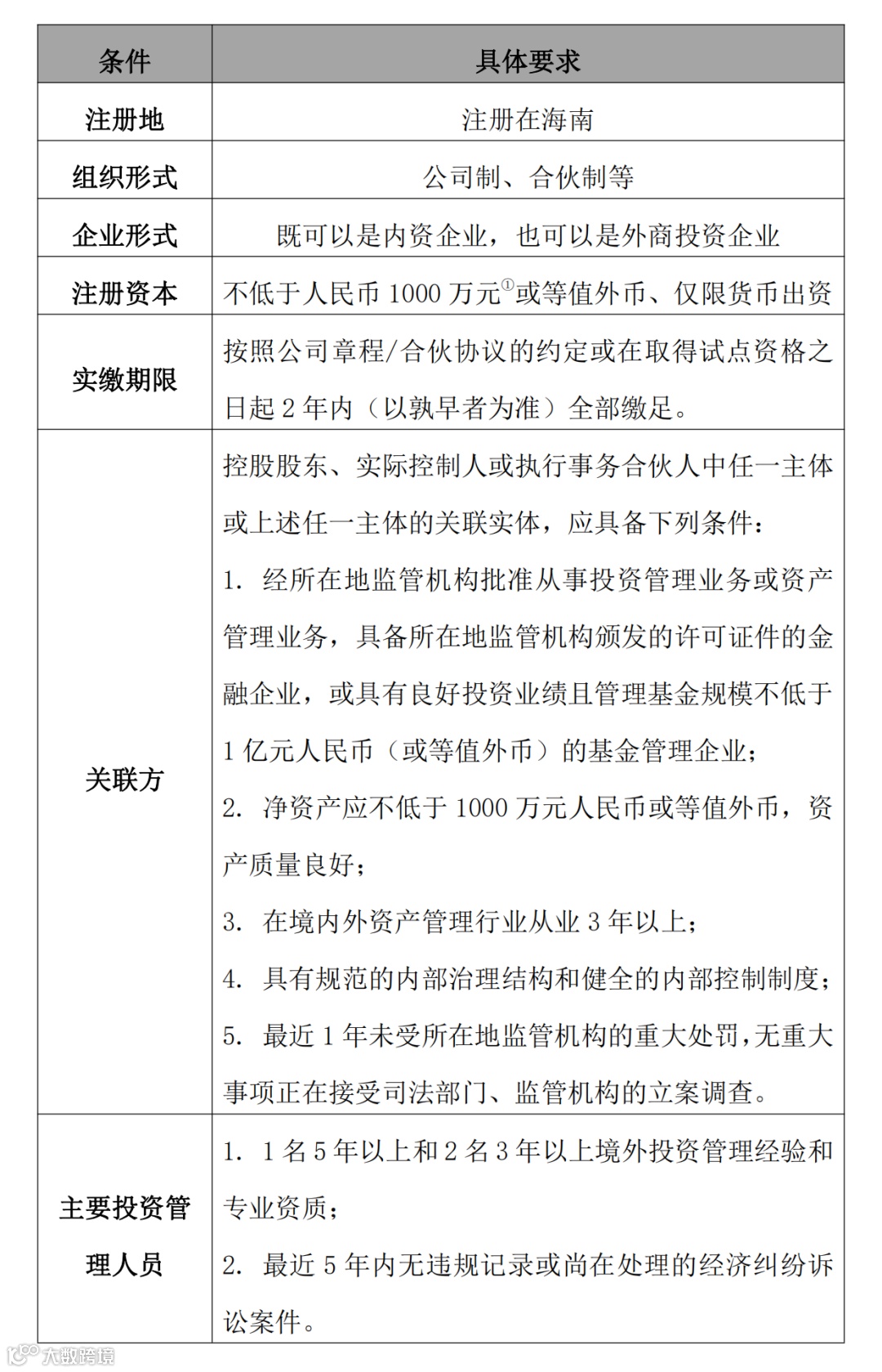
1.申请条件
申请人可通过两种方式申请试点资格:
一是在海南新设一家基金管理企业,需要满足以下条件:
二是以海南存续经营的基金管理企业提交申请,需要满足:
(1)已在中基协登记为私募基金管理人;
(2)已在中基协完成至少一只私募基金的备案。
2.设立流程
第一步:名称核准
(1)在海南e登记注册并实名认证
(2)登录后进行名称自主申报
注:根据《关于加强私募投资基金监管的若干规定》中第三条管理规定:私募基金管理人应当在名称中标明“私募基金”“私募基金管理”“创业投资”字样,并在经营范围中标明“私募投资基金管理”“私募证券投资基金管理”“私募股权投资基金管理”“创业投资基金管理”等体现受托管理私募基金特点的字样。
QDLP试点基金管理企业的名称可为:XXXX私募基金管理有限公司;XXXX私募基金有限公司;XXXX私募基金合伙企业(有限合伙);XXXX私募基金管理合伙企业(有限合伙)。
(3)如在海南e登记上选择“前置审批”,则名称保留1年;如未选择“前置审批”,则名称保留2个月。
第二步:取得资格
受理部门:海南省地方金融监督管理局
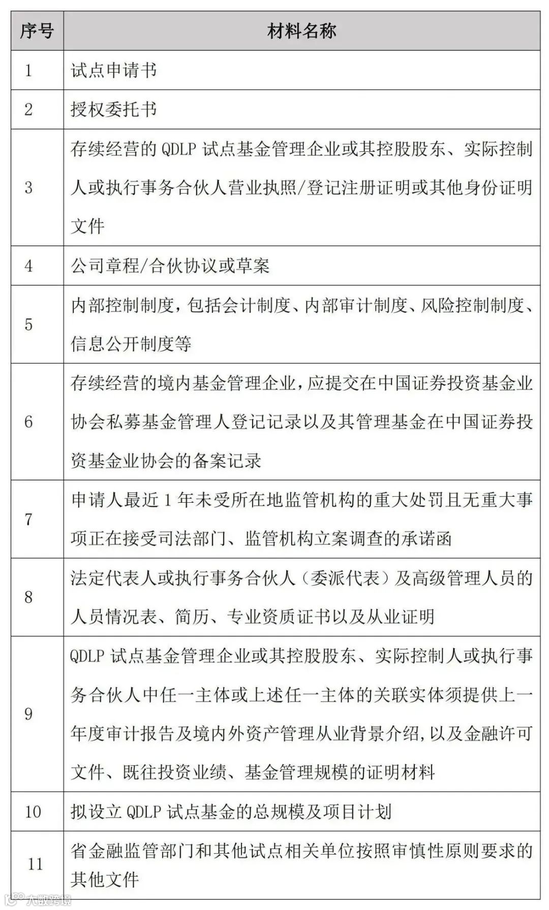
办理流程:申请人向省金融监管局提交参与海南省QDLP试点工作的申请,省金融监管局收取全部申请材料并进行审核,材料齐全且符合准入条件的申请人可参加路演与质询专门会议及联席评审会议。联席评审成员单位由省金融监管局、外汇管理、省市场监管、证券监管、发改和商务等部门共同组成,联审成员单位将根据申请人的专业程度、私募投资履历、海外投资策略和拟投资项目的实际需要等决定是否给予试点资格和额度,由省金融监管局向申请人出具同意开展试点、给予试点额度的书面意见,并在省金融监管局门户网站公示获得试点资格及额度的申请人。
申请材料:
注:以上材料正本1份、副本6份,申请资料正本须加盖公章。
QDLP试点申请书等材料模板详见二维码:
第三步:登记注册
受理部门:海南省市场监督管理局
办理流程:
(1)网上办:海南商事主体登记平台(海南e登记)网址:https://e-register.amr.hainan.gov.cn/ICPSP/index.action
(2)掌上办:手机下载“海南e登记”APP
申请材料:
材料报送:
QDLP试点基金管理企业设立后,应在30个自然日内向省金融监管部门报送QDLP试点基金管理企业的营业执照、公司章程/合伙协议、委托管理协议、托管协议、境内托管人与境外资产托管人签署的代理协议(如有),并抄送外汇管理部门和证券监管部门。资本金缴足后30个自然日内提供实际缴付注册资本金凭证。
第四步:私募基金管理人登记
受理部门:中国证券投资基金业协会
办理流程:
申请材料:详见中基协公布的《私募投资基金登记备案办法》《私募证券投资基金管理人登记申请材料清单(2022版)》、《私募股权、创业投资基金管理人登记申请材料清单(2022版)》。
注意:根据中基协2018年6月21日发布的《关于合格境内有限合伙人(QDLP)在协会进行管理人登记的特别说明》,鉴于QDLP试点基金的投资范围涉及境外的证券、股权和另类投资等多个领域,按照《私募基金登记备案相关问题解答(十三)》规定的专业化经营原则,QDLP试点基金管理企业可登记为其他私募投资基金管理人。
第五步:外汇登记
受理部门:国家外汇管理局海南省分局
申请材料:
注意:QDLP试点基金管理企业在获取试点资格和额度一年内应开展业务,设立QDLP试点基金,否则省金融监管局有权取消其试点资格并收回全部试点额度,如需开展业务,需要重新申请试点资格和试点额度。因日后续约或追加投资导致基金获批额度不足的,QDLP试点基金管理企业应重新申请追加额度。
02 QDLP试点基金
1.组织架构
海南QDLP试点基金可以有公司型、契约型和合伙型三种组织架构:
在公司型QDLP试点基金中,投资者以股东身份出现,投资额即对公司的出资额,投资者以出资额为限对QDLP试点基金承担责任,同时享有股东权利。
在合伙型QDLP试点基金中,投资者为有限合伙人,通常由基金管理人作为普通合伙人自行管理,或者普通合伙人聘请管理人进行基金管理。
在契约型QDLP试点基金中,投资者与基金管理人、基金托管人通过签订基金合同形成信托法律关系,基金管理人、基金托管人共同构成信托法律关系中的受托人,基金份额持有人则同时是信托法律关系中的委托人和受益人。
2.设立要求
QDLP试点基金管理企业设立后,可凭获准试点书面意见在省市场监管局办理公司型和合伙型QDLP试点基金的登记注册。契约型QDLP试点基金无需登记注册。
QDLP试点基金境外投资,如需履行境外投资备案或核准手续的,应按照相关法律法规的规定向商务、发改等部门办理。
3.基金备案
受理部门:中国证券投资基金业协会
办理流程:
申请材料:详见中基协公布的《私募投资基金登记备案办法》《私募投资基金备案申请材料清单》
03 账户开立
QDLP试点基金一般需要开立基本户、募集户和托管户。
开户的主体因QDLP试点基金的组织形式而不同:公司型、合伙型QDLP试点基金可凭QDLP试点基金管理企业通过外汇登记后获得的《业务登记凭证》开立银行账户;契约型QDLP试点基金由QDLP试点基金管理企业凭《业务登记凭证》代其开立QDLP业务专用账户。
QDLP试点基金管理企业募集资金后,可在购汇后或直接以人民币形式通过托管资金专用账户进行境外投资。
开户材料清单:
注:1.开立募集户和托管户还需签订募集协议和托管协议。
2.若开立托管户,还应提供试点相关单位出具的同意开展试点、给与试点额度的书面意见和办理完成外汇登记的证明材料。
QDLP业务专用账户的收入范围包括:从境内投资者募集的资金;对外投资赎回款和清算、转股、减资款;利润、分红、利息以及其他经常项下收入;外汇局允许的其他收入。
QDLP业务专用账户的支出范围包括:划至境外进行规定范围内投资;结汇或直接划至境内有限合伙人账户;支付相关税费;外汇局允许的其他支出。
04 额度管理
1.额度申请
在未超过海南省QDLP总额度的前提下,单家QDLP试点基金管理企业的额度申请和单个项目的投资额度无限制,按照“实需原则”申请额度。省金融监管局将根据项目实际需要确定批复试点额度。
2.灵活调剂
QDLP试点基金管理企业可发起成立多只QDLP试点基金,单个QDLP试点基金的投资额度无限制,并且QDLP试点基金管理企业可在各QDLP试点基金之间灵活调剂单只基金的对外投资额度,只要各单只QDLP试点基金的对外投资额度之和不超过QDLP试点基金管理企业取得的对外投资额度。
3.余额管理
海南QDLP对外投资额度实行余额管理。QDLP试点基金管理企业发起的所有QDLP试点基金的对外投资资金净汇出(不含股息、税费、利润等经常项目收支)之和不得超过该QDLP试点基金管理企业获得的投资额度。
图1:QDLP试点基金管理企业及试点基金设立流程
图2:QDLP试点基金资金流向示意
06
海南QDLP税收政策
QDLP的税务涉及两类主要税种(企业所得税、个人所得税)、三种组织形式(公司、合伙和契约)、四个纳税主体(QDLP试点基金管理企业、QDLP试点基金、投资者及基金从业人员)。因不同的QDLP试点基金架构涉及的纳税规则也存在不同,投资者可根据自身情况,结合海南自贸港的税收优惠政策,决定发起QDLP试点基金的交易架构及交易主体。
图3:QDLP试点基金纳税示意图
01 QDLP试点基金管理企业层面
首先,确认QDLP试点基金管理企业的主要收入。若QDLP试点基金管理企业仅作为第三方受托对QDLP试点基金进行管理,则主要收入为“管理经营费”;若QDLP试点基金管理企业作为QDLP试点基金的普通合伙人或者股东,主要收入除了“管理咨询费”之外,还包括以普通合伙人或股东身份取得的“股息、红利等收益”及“财产转让收益”等。
其次,根据不同的企业类型确定纳税义务人及适用税率:
1.合伙制
QDLP试点基金管理企业为合伙制企业,则无需缴纳企业所得税,此时的纳税义务人为QDLP试点基金管理企业的合伙人。合伙人是自然人的,缴纳个人所得税;合伙人是法人和其他组织的,缴纳企业所得税。
2.公司制
根据《中华人民共和国企业所得税法》(下称“《企业所得税法》”)的规定,居民企业应按照25%比例税率缴纳企业所得税。但在海南岛封关运作前,公司制的海南QDLP试点基金管理企业如满足“实质性运营”条件,且其主营业务收入占企业收入总额60%以上的,可享受15%的企业所得税的税收优惠。
此外,若QDLP试点基金管理企业为公司型QDLP试点基金的股东,则其取得的股息、红利收入,符合《企业所得税法》第二十六条、《企业所得税法实施条例》第八十三条之规定②的,可以享受股息、红利等权益性投资收益免征企业所得税。
02 QDLP试点基金层面
QDLP试点基金的主要收入有“股息、红利等收益”及“财产转让收益”,不同类型的基金,其纳税义务人和应缴税率都各不相同。
1.合伙型/契约型
合伙型和契约型QDLP试点基金均不是纳税主体,无需缴纳企业所得税,纳税义务人为QDLP试点基金的投资者。投资者是自然人的,缴纳个人所得税;投资者是法人和其他组织的,缴纳企业所得税。
2.公司型
根据《企业所得税法》的规定,公司型QDLP试点基金按照25%的税率缴纳企业所得税。
但在海南岛封关运作前,公司型QDLP试点基金如满足“实质性运营”条件,且其主营业务收入占企业收入总额60%以上的,减按15%税率征收企业所得税。
因QDLP试点基金为境外投资,不符合“居民企业直接投资于其他居民企业”的情形,故QDLP试点基金取得的股息、红利收益无法享受免税。
但根据《企业所得税法》第二十三条、第二十四条③之规定,企业来源于中国境外的应税所得,已在境外缴纳的企业所得税可以抵免,并且企业从其直接或者间接控制的外国企业分得的来源于中国境外的股息、红利等权益性投资收益所负担的企业所得税税额也可以抵免。公司型QDLP试点基金的境外收入,符合上述条件的,可以抵免。
03 QDLP试点基金投资者层面
海南QDLP试点基金投资者的主要收入有“股息、红利等收益”及“财产转让收益”。投资者是自然人的,缴纳个人所得税;投资者是法人和其他组织的,缴纳企业所得税。
1.契约型
因契约型的QDLP试点基金不是纳税主体,QDLP试点基金的投资者为纳税义务人。
投资者为自然人时,取得的利息、红利等收益,按“利息、股息、红利所得”应税项目,适用20%的税率;取得的投资标的转让收益,按“财产转让所得”应税项目,适用20%的税率。
投资者为法人时,取得的利息、红利等收益以及投资标的转让收益,均按25%征收企业所得税。但如果该法人投资者属于注册在海南自贸港并实质性运营的鼓励类产业企业④,且满足主营业务收入占企业收入总额60%以上的,减按15%税率征收企业所得税。
2.合伙型
因合伙型的QDLP试点基金不是纳税主体,QDLP试点基金的合伙人作为纳税义务人。
合伙人为自然人时,需缴纳个人所得税:(1)股息、红利等收益,按“利息、股息、红利所得”应税项目,按20%征收个人所得税。(2)投资标的转让收益,按“经营所得”应税项目,按5%-35%的超额累进税率征收个人所得税。但如果个人投资者符合享受海南自由贸易港个人所得税政策条件的,经营所得可以享受实际税负超过15%的部分予以免征的优惠政策。
合伙人为法人时,取得的股息、红利等收益以及投资标的转让收益,均按25%缴纳企业所得税。但如果法人投资者属于注册在海南自贸港并实质性运营的鼓励类产业企业,且满足主营业务收入占企业收入总额60%以上的,减按15%税率征收企业所得税。
3.公司型
公司型QDLP试点基金缴纳企业所得税后,其股东从QDLP试点基金取得的收益也应缴纳相应所得税。
股东为自然人时,取得的股息、红利收益,按“利息、股息、红利所得”应税项目,适用20%税率;取得的股权转让收益,按“财产转让所得”应税项目,适用20%税率。
股东为法人时,按照25%税率缴纳企业所得税。如果法人投资者属于注册在海南自贸港并实质性运营的鼓励类产业企业,且满足主营业务收入占企业收入总额60%以上的,减按15%税率征收企业所得税。此外,符合《企业所得税法》第二十六条、《企业所得税法实施条例》第八十三条之规定的,法人投资者取得的股息、红利所得免征企业所得税。
04 基金从业人员层面
QDLP试点基金管理企业的基金从业人员符合享受海南自由贸易港个人所得税政策条件的,其综合所得(工资薪酬、人才补贴等)和经营所得(股权转让收益),可享受个人所得税15%以上予以免征的优惠。
附录:政策索引
• 《海南省开展合格境内有限合伙人(QDLP)境外投资试点工作暂行办法》(琼金监﹝2021﹞37号)
• 《国家外汇管理局关于在上海自由贸易试验区临港新片区等部分区域开展跨境贸易投资高水平开放试点的通知》(汇发〔2021〕35号)
• 《海南省洋浦经济开发区开展跨境贸易投资高水平开放外汇管理改革试点实施细则》
• 《关于海南自由贸易港鼓励类产业企业实质性运营有关问题的公告》(国家税务总局海南省税务局2021年第1号公告)
• 国家税务总局海南省税务局、海南省财政厅、海南省市场监督管理局《关于海南自由贸易港鼓励类产业企业实质性运营有关问题的补充公告》
• 海南省发展和改革委员会《〈海南自由贸易港鼓励类产业目录(2020年本)〉界定指引》(琼发改产业〔2022〕885号)
注释:
①根据中国证券投资基金业协会《私募投资基金登记备案办法》第八条之规定,私募基金管理人的实缴货币资本应不低于1000万元人民币或者等值可自由兑换货币。
②《中华人民共和国企业所得税法》第二十六条 企业的下列收入为免税收入:(二)符合条件的居民企业之间的股息、红利等权益性投资收益;《中华人民共和国企业所得税法实施条例(2019修正)》第八十三条 企业所得税法第二十六条第(二)项所称符合条件的居民企业之间的股息、红利等权益性投资收益,是指居民企业直接投资于其他居民企业取得的投资收益。
③《中华人民共和国企业所得税法》第二十三条 企业取得的下列所得已在境外缴纳的所得税税额,可以从其当期应纳税额中抵免,抵免限额为该项所得依照本法规定计算的应纳税额;超过抵免限额的部分,可以在以后五个年度内,用每年度抵免限额抵免当年应抵税额后的余额进行抵补:(一)居民企业来源于中国境外的应税所得。第二十四条 居民企业从其直接或者间接控制的外国企业分得的来源于中国境外的股息、红利等权益性投资收益,外国企业在境外实际缴纳的所得税税额中属于该项所得负担的部分,可以作为该居民企业的可抵免境外所得税税额,在本法第二十三条规定的抵免限额内抵免。
④鼓励类产业的判定,内资企业适用《海南自由贸易港鼓励类产业目录(2020年本)》,外商投资企业适用《鼓励外商投资产业目录(2019年版)》。
本文来源: 海南商务微信公众号


