大数跨境

新政速递 | 海南自贸港种子进口、从境外引进畜禽遗传资源的审批,将由海南省政府农业农村部门实施

新政速递 | 海南自贸港种子进口、从境外引进畜禽遗传资源的审批,将由海南省政府农业农村部门实施 投资海南
2024-08-07
0


国务院关于同意海南省人民政府暂时行使有关行政审批权限的批复

国函〔2024〕122号


海南省人民政府:

《海南省人民政府关于下放〈中华人民共和国种子法〉〈中华人民共和国畜牧法〉涉及有关行政审批事项权限的请示》(琼府〔2024〕4号)收悉。现批复如下:

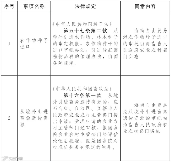
一、为支持海南自由贸易港建设,自本批复印发之日起至2028年12月31日,海南自由贸易港农作物种子进口、从境外引进畜禽遗传资源的审批由海南省人民政府农业农村部门实施。

二、海南省人民政府要抓紧做好行政审批事项下放后的承接工作,制定完善配套措施,加强事中事后监管,确保接得住、管得好。具体管理办法由海南省人民政府制定,经农业农村部同意后实施。

三、期限届满前,农业农村部要会同有关方面及时总结评估,就是否延期提出意见,报国务院决定。

附件:国务院决定同意海南省人民政府暂时行使有关行政审批权限目录

国务院

2024年7月30日


(此件公开发布)


附件

国务院决定同意海南省人民政府暂时行使有关行政审批权限目录



本文来源:中国政府网



微信改版啦

现在刷到经小发的贴心解读贴全凭缘分

大家记得“星标3连”哦


【声明】内容源于网络
0
0
投资海南
最有趣的海南动态分享,最实用的自贸港投资指南
内容 2807
粉丝 0
投资海南 最有趣的海南动态分享,最实用的自贸港投资指南
总阅读2.3k
粉丝0
内容2.8k