新政速递 | 《海南自由贸易港数据出境管理清单(负面清单)(2024年版)》正式印发
投资海南 

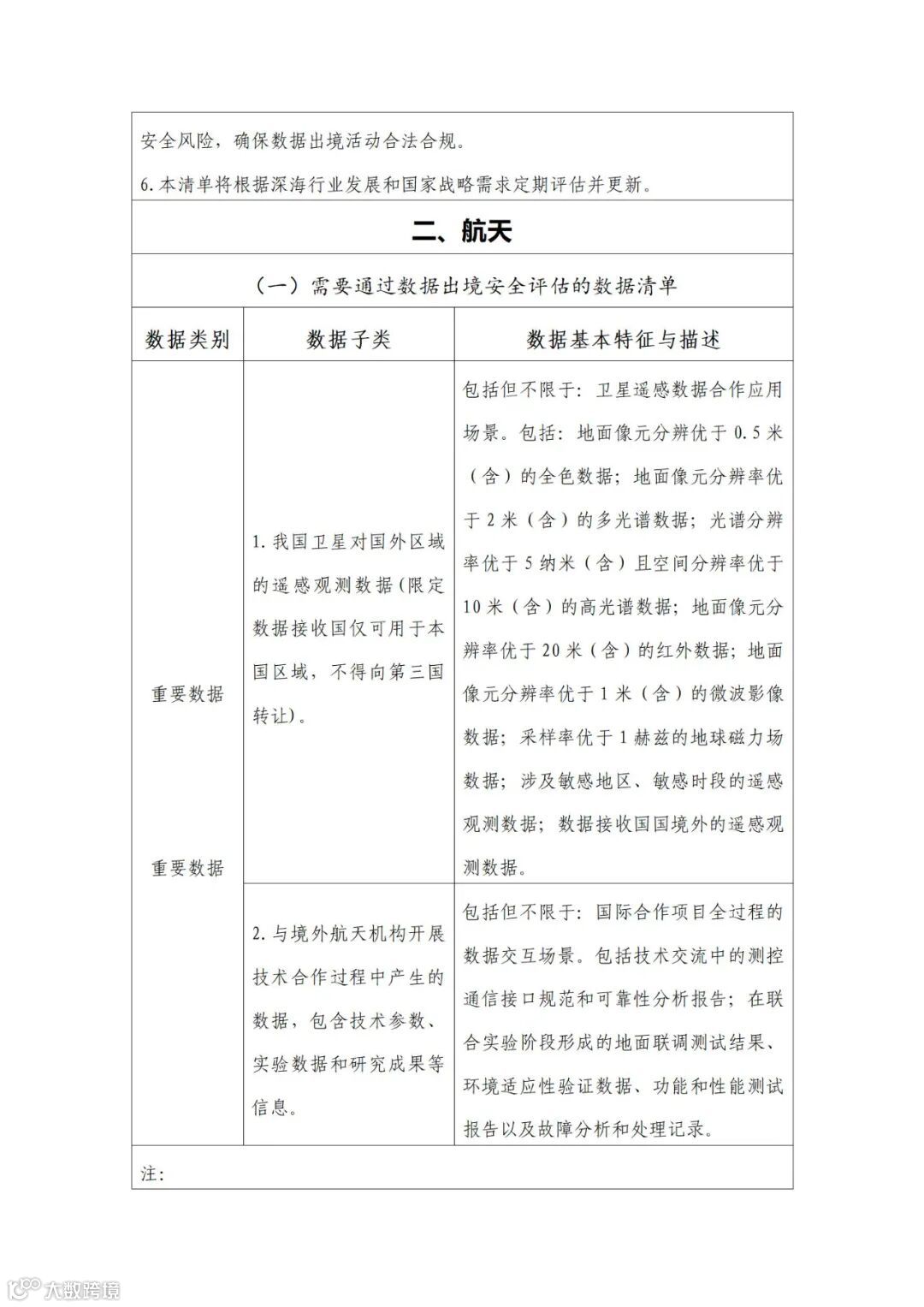
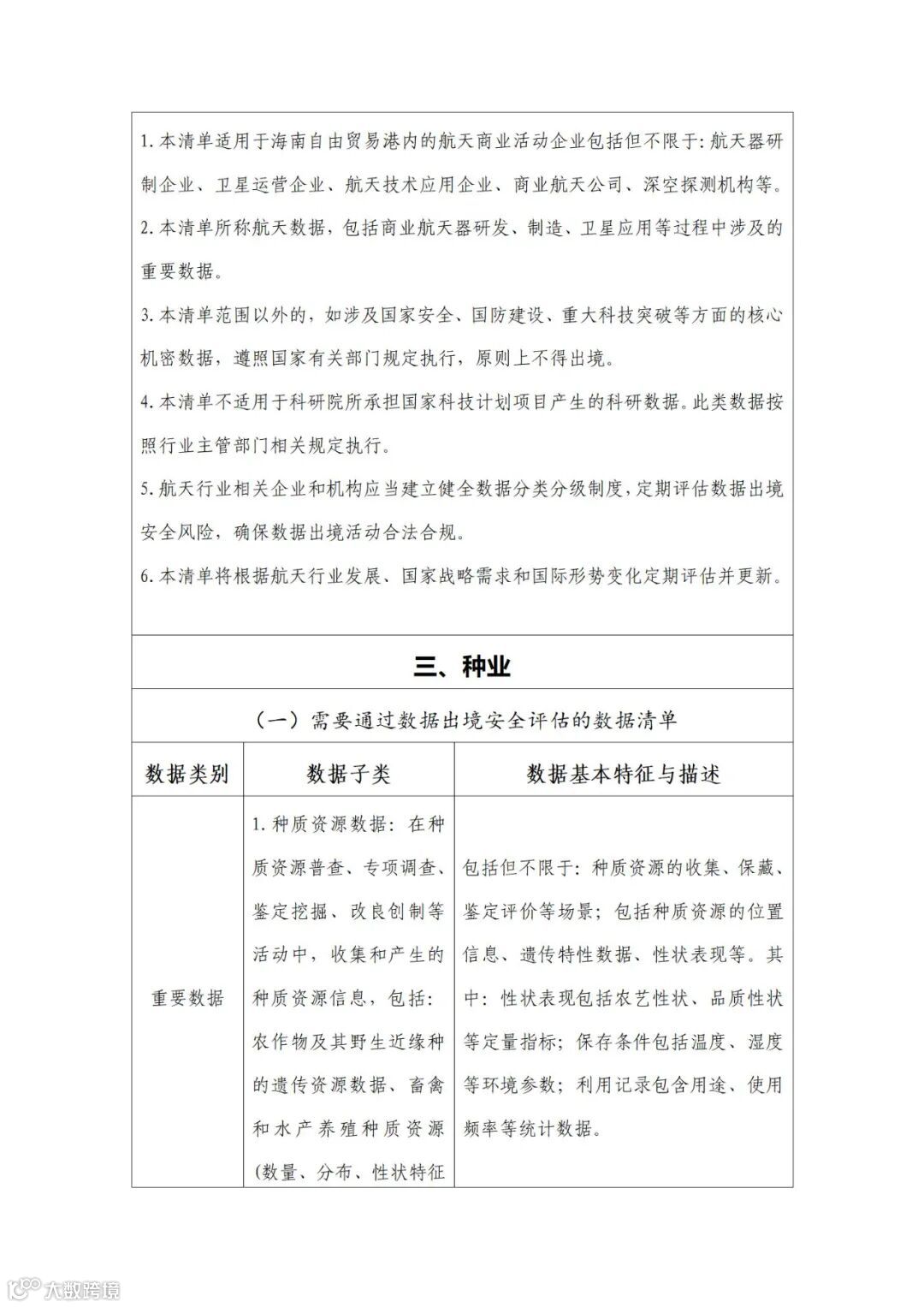
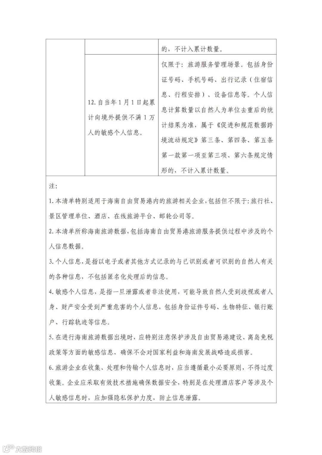
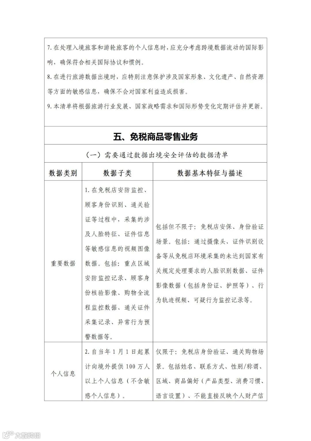
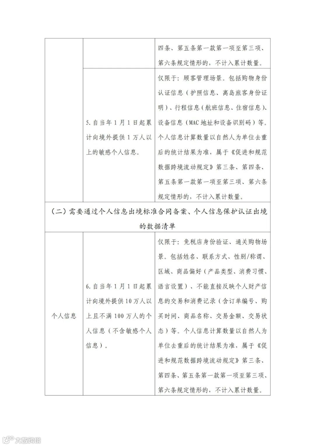
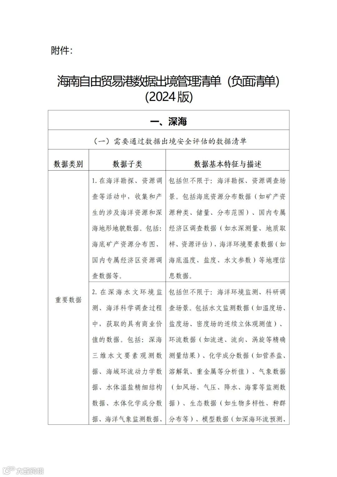
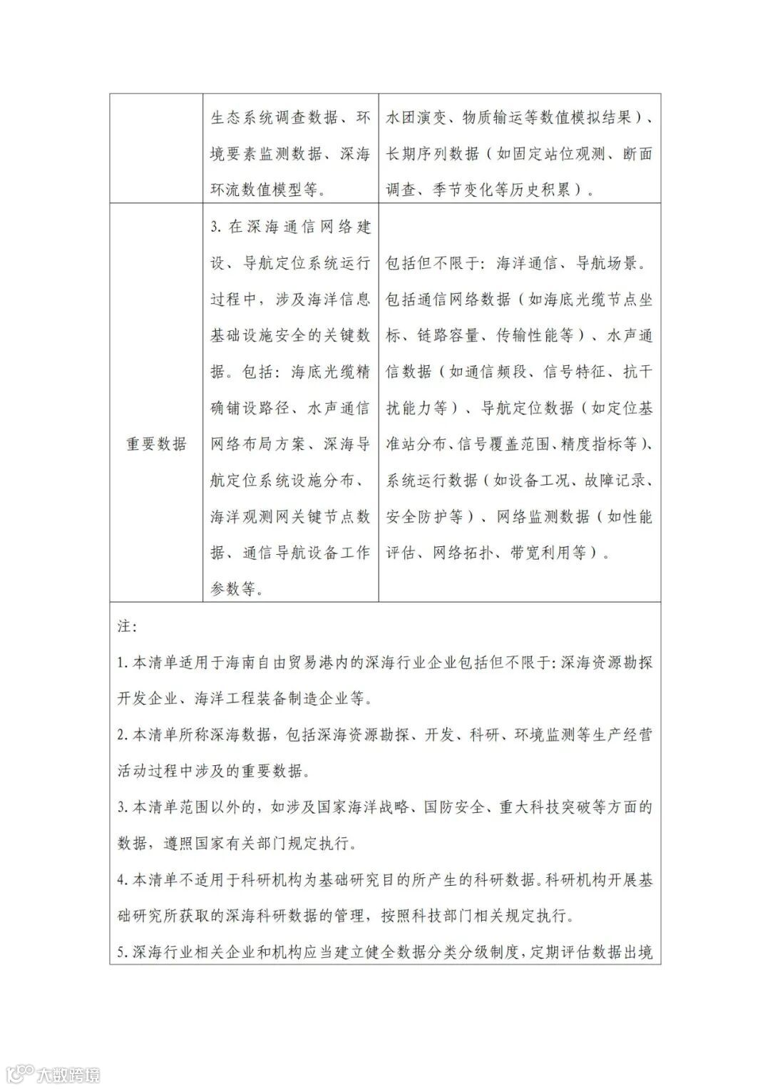
为推动自贸港数据跨境流动更加便利,依据《促进和规范数据跨境流动规定》等有关文件规定,中共海南省委自贸港工作委员会办公室、海南省互联网信息办公室、海南省发展和改革委员会(海南省数据局)会同有关部门制定了《海南自由贸易港数据出境管理清单(负面清单)(2024 版)》,已通过上级部委备案。现正式印发,请遵照执行。
《海南自由贸易港数据出境管理清单(负面清单)(2024 版)》














本文来源:网信海南
微信改版啦
现在刷到经小发的贴心解读贴全凭缘分
大家记得“星标3连”哦
▼


投资海南
最有趣的海南动态分享,最实用的自贸港投资指南
投资海南
最有趣的海南动态分享,最实用的自贸港投资指南