

根据由中共中央、国务院于2020年6月1日印发的《海南自由贸易港建设总体方案》(以下称“《自贸港总体方案》”)以及由全国人民代表大会常务委员会于2021年6月10日通过的《中华人民共和国海南自由贸易港法》(以下称“《自贸港法》”),海南自由贸易港(以下称“海南自贸港”)将建立适应高水平贸易投资自由化便利化需要的跨境资金流动管理制度,分阶段开放资本项目,逐步推进非金融企业外债项下完全可兑换,推动跨境贸易结算便利化,有序推进海南自由贸易港与境外资金自由便利流动。
为落实《自贸港总体方案》和《自贸港法》关于建立适应高水平贸易投资自由化便利化需要的跨境资金流动管理制度的要求,海南自贸港已在跨境资金流动方面出台一系列的改革试点措施。本文将梳理贸易外汇收支、资本项目外汇业务和自由贸易账户体系等三个方面的改革试点措施,以供市场主体参考。
为贯彻落实《自贸港总体方案》关于“进一步推动跨境货物贸易、服务贸易和新型国际贸易结算便利化,实现银行真实性审核从事前审查转为事后核查”的要求,国家外汇管理局海南省分局(以下称“海南省外汇局”)于2022年7月8日发布《关于开展优质企业贸易外汇收支便利化试点的指导意见(2022年版)》(以下称“《指导意见(2022版)》”),决定在海南自贸港进一步优化贸易外汇收支便利化试点。根据《指导意见(2022版)》,在海南自贸港内注册经营的试点银行,向海南省外汇局备案后可对本行推荐的优质企业开展货物贸易或服务贸易外汇收支便利化试点。
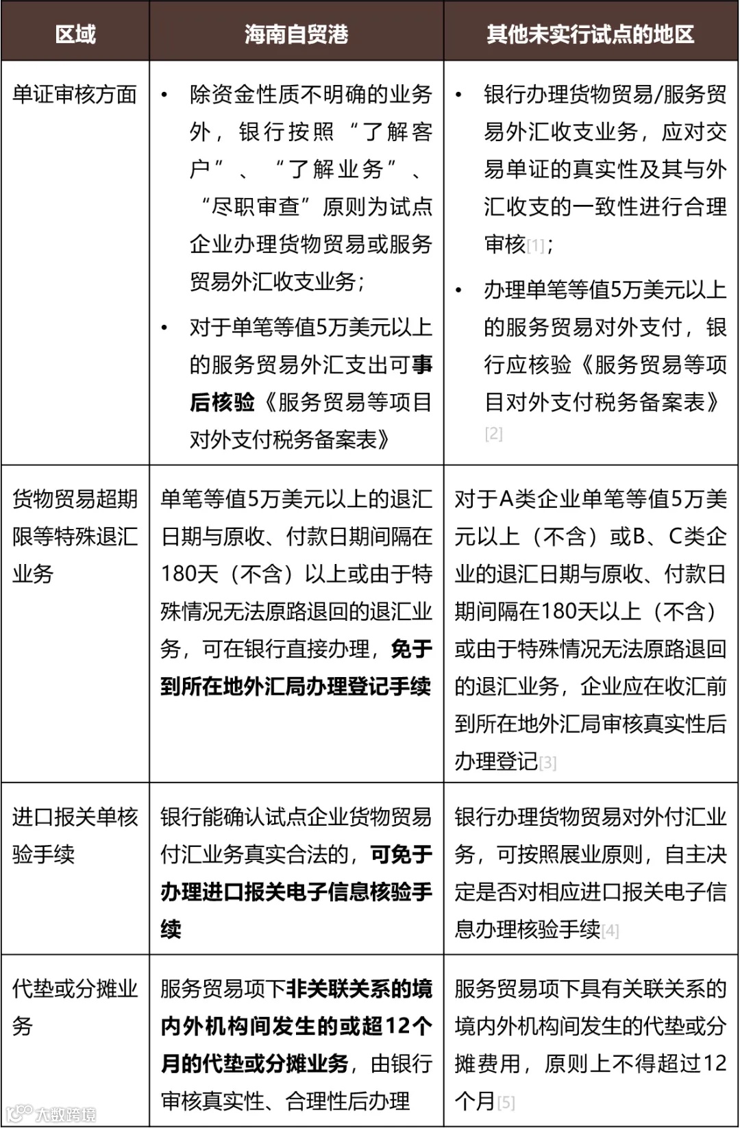
相较于尚未实行贸易外汇收支便利化试点的其他地区,目前海南自贸港的贸易外汇收支便利化试点的便利化措施如下:

目前海南自贸港在资本项目外汇业务方面的改革试点措施主要包括以下内容:
根据海南省外汇局于2020年2月7日发布的《关于支持海南自由贸易港建设外汇创新业务政策的通知》(琼汇发[2020]1号),注册地在海南自贸港内,且满足以下条件的非金融企业法人,可根据实际融资需求向所在地外汇局申请办理一次性外债登记业务:
(1)成立时间满一年(含)以上且有实际经营业务活动,并已经选择全口径跨境融资宏观审慎管理模式借用外债;
(2)近三年无外汇违规行政处罚记录(成立不满三年的企业,自成立之日起无外汇违规行政处罚记录);及
(3)企业不属于房地产企业、政府融资平台、融资担保公司、小额贷款公司、典当行、融资租赁公司、商业保理公司、地方资产管理公司等机构,以及选择“投注差”模式借用外债的企业。
企业办理一次性外债登记后,可以不再办理外债逐笔签约登记,并且可在登记额度内凭业务登记凭证在银行直接办理外债账户开立、外债资金汇出入和结售汇手续。
鉴于部分初创期的科技型企业由于自身净资产小而面临无法获得更多跨境融资等难题,海南省外汇局于2022年1月27日发布《洋浦经济开发区开展跨境贸易投资高水平开放外汇管理改革试点实施细则》(以下称“《洋浦开发区试点细则》”),决定在中国(海南)自由贸易港洋浦经济开发区(以下称“洋浦开发区”)开展非金融企业外债便利化额度试点,允许注册地在洋浦开发区内的符合条件的高新技术企业在一定额度内(最高不超过等值500万美元)借用外债。
2023年12月8日,国家外汇管理局发布《关于进一步深化改革 促进跨境贸易投资便利化的通知》(汇发〔2023〕28号)(以下称“《进一步促进贸易投资便利化的通知》”),决定在全国推广跨境融资(外债)便利化试点政策。根据《进一步促进贸易投资便利化的通知》,海南自贸港的跨境融资(外债)便利化额度将提高至等值1000万美元,并且试点主体范围将扩大至符合以下条件的高新技术、“专精特新”和科技型中小企业:
(1)成立时间一年(含)以上且存在实际经营活动(房地产企业、地方政府融资平台企业除外);
(3)如为货物贸易外汇收支名录内企业,其货物贸易外汇管理分类结果应为A类;
(4)近两年无外汇行政处罚记录(成立不满两年的,自成立之日起无外汇行政处罚记录);
(5)宏观审慎模式不适用或无法满足企业实际对外债务融资需求。
根据2022年1月27日发布的《洋浦开发区试点细则》,海南省外汇局决定在洋浦开发区开展扩大非金融企业(房地产企业、地方政府融资平台除外)的资本项目收入(包括外商直接投资资本金、外债资金等)使用范围的改革试点。2023年12月8日,国家外汇管理局发布《进一步促进贸易投资便利化的通知》,决定在全国范围内完善资本项目收入使用负面清单管理。结合前述规定,我们在此就洋浦开发区和其他地区对资本项目收入使用范围的管理要求对比如下:
基于上表可以看出,洋浦开发区和其他地区对资本项目收入使用范围的管理要求大致上是一致的,但由于《洋浦开发区试点细则》规定的资本项目收入使用负面清单并不包含“向非关联企业发放贷款”,故洋浦开发区内企业仍保留了使用资本项目收入向非关联企业发放贷款的可能性。
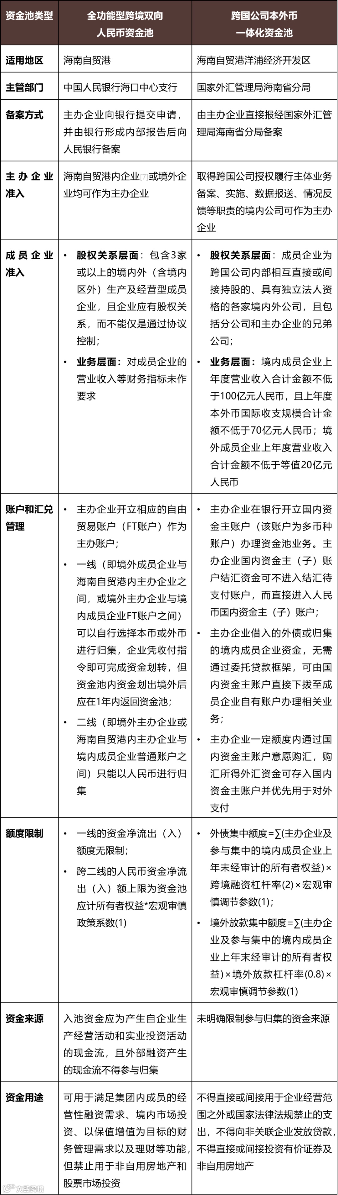
目前海南自贸港内可供选择的跨境资金池方案主要包括全功能型跨境双向人民币资金池和跨国公司本外币一体化资金池。总体上来说,跨国公司本外币一体化资金池对境外成员企业的入池条件(特别是营业收入方面)有着更高的要求,企业可根据实际情况选择搭建合适的跨境资金池。两种跨境资金池方案的简要对比分析如下表所示:

2019年1月1日,海南自由贸易账户体系(以下称“海南FT账户”)正式上线运行。海南FT账户是银行等金融机构为在海南自贸港内的境内外客户开立的本外币合一账户。在制度设计上,海南FT账户学习借鉴上海自贸区的自由贸易账户体系,按照开户主体的不同可分为以下类型:
总体而言,海南FT账户的资金划转遵循“一线放开,二线管住、有限渗透”原则,具体规则如下:
(1)一线放开:一线(即FT账户与境外账户、境内的非居民账户(NRA、OSA账户)以及FT账户之间)的资金划转自由,即银行可凭客户提交的收付款指令直接办理人民币或外币资金划转,客户无需提供佐证业务背景或交易真实性的资料(如合同、发票、报关单证、批文等);
(2)二线管住、有限渗透:二线(即FT账户与境内普通账户(含同户名账户)之间)的资金划转视同跨境业务,FT账户的开户行均需逐笔审核客户提交的收付款指令及全套佐证业务背景的资料后,方可办理结算。同时,该等划转只能以人民币进行,外币应结算为人民币,而不得通过FT账户进入境内。
为贯彻落实《自贸港总体方案》《自贸港法》关于构建多功能自由贸易账户体系、建立资金“电子围网”的要求,中国人民银行海口中心支行于2023年8月11日发布《海南自由贸易港多功能自由贸易(电子围网)账户业务管理办法(征求意见稿)》(以下称“《电子围网账户管理办法(征求意见稿)》”),向社会公开征求意见,且意见反馈截止时间为2023年8月22日。本文在此就《电子围网账户管理办法(征求意见稿)》规定的多功能自由贸易(电子围网)账户(简称“EF账户”)的相关制度进行了简要梳理和分析,以供市场主体参考。
根据《电子围网账户管理办法(征求意见稿)》,多功能自由贸易(电子围网)账户是以现有海南FT账户为基础,由海南自贸港内金融机构根据客户需要开立的规则统一的本外币账户。与海南FT账户体系类似,海南自贸港内机构、境外机构、境外个人和同业机构可以分别开立以下EF账户:
总体而言,EF账户的资金划转遵循“一线放开、二线按照跨境管理、同名账户跨二线有限渗透”原则,具体规则如下:
1)一线放开:与海南FT账户的“一线放开”原则类似,EF账户的“跨一线”(即EF账户与境外账户、OSA账户、NRA账户、FT账户之间以及EF账户之间)资金划转自由。同时,通过EFE账户开展证券投资以外的资本项下跨境业务,无需受到投注差外债、全口径跨境融资、境外放款相关额度和审批限制,不需要到外汇管理部门开展前置业务登记、备案或开立专户等;
2)二线按照跨境管理、同名账户跨二线有限渗透:在“跨二线”(即EF账户与境内普通账户(含同户名账户)之间)资金划转方面,EF账户的资金划转规则亦类似于海南FT账户,但在“跨二线”同名划转上有一定突破。“跨二线”资金划转的具体规则如下:

(3)EF账户与FT账户的衔接
海南自贸港内机构的EF账户与FT账户的衔接将按照如下规则处理:
1)已开立FT账户的,金融机构仍可根据客户需求为其开立EF账户,原FT账户不再保留;
2)已开立EF账户的,不得再开立FT账户。
尽管目前中国人民银行海口中心支行仍尚未发布《电子围网账户管理办法(征求意见稿)》的正式版本,但据我们了解,海南自贸港的部分金融机构已经在人民银行的指导下着手建立EF账户分账核算业务相应的内部制度、风险防控机制和业务系统。作为海南自贸港金融基础设施的重要组成部分,我们相信EF账户体系的构建和完善将为海南自贸港与境外实现跨境资金自由便利流动提供更好的基础条件。
结 语
跨境资金流动自由便利是自由贸易港的基本特征,也是实现贸易投资自由化便利化的基础条件。随着海南自贸港封关运作准备工作进入关键阶段,除研究完善海南自贸港多功能自由贸易账户体系外,海南自贸港也正在同步研究制定与海南自贸港建设相适应的跨境资金流动管理办法,并探索完善海南自贸港跨境资金流动监管平台。我们将持续关注和解读海南自贸港在跨境资金流动管理制度上的改革措施,为相关主体从跨境资金流动的角度布局海南自贸港提供参考。
本文来源:金杜研究院
微信改版啦
现在刷到经小发的贴心解读贴全凭缘分
大家记得“星标3连”哦
▼

