PART 1
企业入库范围
01
企业入库范围
02
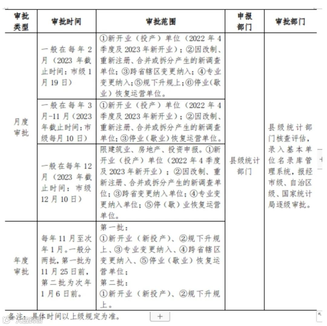
审批规定
PART 2
企业入库标准

PART 3
支持企业发展壮大
PART 4
企业入库申报材料

PART 5
企业入库流程一览

温馨提示


青秀创新中心
PART 1
企业入库范围
01
企业入库范围
02
审批规定
PART 2
企业入库标准

PART 3
支持企业发展壮大
PART 4
企业入库申报材料

PART 5
企业入库流程一览

温馨提示

