青秀创新中心10月
广西首个低空经济产业孵化器落地青秀
“空中生命线”试航成功
南宁未来产业(低空经济)标准发展闭门论坛圆满落幕
低空经济应用场景交流会
暨广西城乡规划设计院考察活动成功举行
助力企业出海 拓展低空应用新场景
青秀创新中心企业出海服务中心成立
2024年发展中国家糖业技术研修班莅临中心考察
广西优可福航空科技有限公司荣获自治区创新创业大赛三等奖
1家企业入选广西制造业企业培优育强服务券通用券服务商库
2家企业获得2023年度科技成果转化项目奖励性后补助
6家企业获得2022年度激励企业加大研发经费投入财政奖补
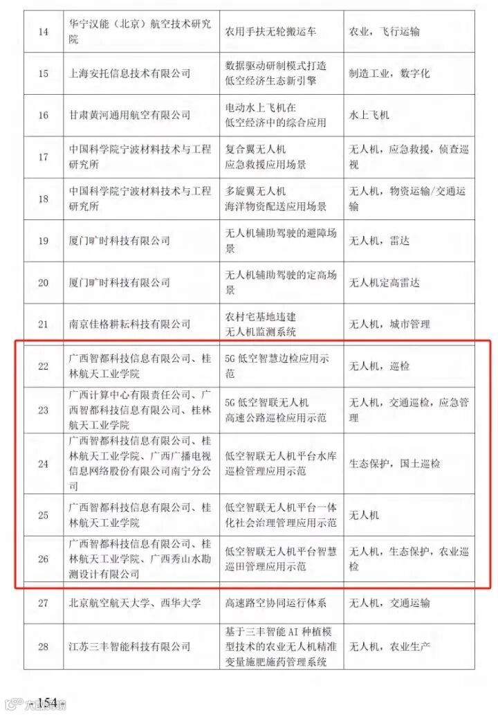
9家南宁市低空经济产业协会会员单位入选《2024低空经济场景白皮书》典型案例
15家企业获评2024年第5批拟入库科技型中小企业
举办各类创新创业活动3场
开展企业服务50余次
走访科技型企业30余次
......
青秀创新中心10月月报
↓请查收↓
青秀创新中心15家园区企业
成功获评2024年第5批拟入库科技型中小企业
6家企业获得2022年度激励企业加大研发经费投入财政奖补


9家南宁市低空经济产业协会会员单位
入选《2024低空经济场景白皮书》典型案例
青秀区创新性打造广西首个低空经济产业孵化器
为抢抓低空经济发展机遇,南宁市青秀区坚持高位统筹、高点谋划,依托良好的产业基础和区位优势,创新性将青秀创新中心打造成广西首个低空经济产业孵化器,构建一个多方位、全链条赋能、企业加速成长的创新创业平台,致力孵化培育一批科技型企业,为青秀区、南宁乃至东盟地区的经济社会发展注入新的活力与动力。
南宁未来产业(低空经济)标准发展闭门论坛圆满落幕
10月14日,正值世界标准日。以“强化标准引领,促进高质量发展”为主题,由广西电子学会与青秀创新中心共同举办的“南宁未来产业(低空经济)标准发展闭门论坛”于当日下午圆满落幕。
本次论坛汇聚行业专家、企业家及政府单位近20余人,旨在为业界提供一个深入交流和合作的平台,共同探讨低空经济领域的最新发展趋势和未来机遇,推动无人机等相关低空经济产业的标准化发展和创新升级,发掘低空经济市场价值,携手促进低空产业的标准化高质量发展。
低空经济应用场景交流会暨广西城乡规划设计院考察活动成功举行
10月23日,广西城乡规划设计院院长、党委副书记吴嘉佳等院领导一行到访南宁青秀创新中心及南宁市低空经济产业协会,先后到广西优可福航空科技有限公司、广西景航无人机有限公司、万航星空科技集团有限公司、广西智都信息科技有限公司等园区无人机企业交流科技创新成果,寻找新的创新合作点,并深度挖掘低空产品潜力。
气象护航低空经济发展 南宁市气象局到青秀创新中心调研
10月25日,南宁市气象局党组成员、副局长马艺等领导一行到访青秀创新中心及南宁市低空经济产业协会,先后到优可福航空、景航无人机等园区无人机企业调研,并与万航星空、自然资源信息集团、智都信息科技等企业就无人机飞行气象服务需求进行深入交流。
在座谈会中,围绕气象低空服务、气象应用场景示范地建设、低空 +服务相关场景的技术标准制定,以及低空经济领域技术课题研究与项目联合申报等,相关各方进行了全面且深入的探讨,并依据讨论结果明确了未来的合作方向。
青秀创新中心园区企业 赋能“低空经济”乘势而飞
10月29日,南宁电视台头版以《南宁市“低空经济”乘势而飞 赋能高质量发展“新质”引擎》为题,聚焦报道青秀创新中心园区多家企业关于“低空+服务”创新场景应用。
智都科技在南宁市率先开通跨区县“空中生命线”
近日,青秀创新中心园区企业广西智都信息科技有限公司完成南宁首条远距离(跨区县)低空医疗配送快线试航任务,一架搭载着医疗专用运输箱的无人机,从南宁市区起降站点平稳升空,飞往35公里外的武鸣区起降点,往返70公里总耗时46分钟(单程耗时23分钟)。
此次智都科技试航成功,标志着南宁医疗物质运输进入“空中速递”新时代,不仅能实现同城快速转运,也拥有远距离垮市运输的能力,从而打通周边县域航线,数智赋能城乡融合、县市融合发展,实现医疗资源流转与共享。
青秀创新中心企业出海服务中心助力企业打开东盟新兴市场的大门
青秀创新中心为响应全球化趋势,秉持“立足广西 面向东盟”的创新理念,积极推动企业“出海”战略,与南宁RCEP政务服务中心、广西外国语学院、越南全球电子商务协会广西运营中心、中国-东盟跨境数字贸易服务基地等专业出海机构搭建青秀创新中心出海服务平台,助力企业东盟出海与跨境贸易对接!
共商东盟低空经济技术合作平台建设 广西外国语学院到访青秀创新中心
10月28日,广西外国语学院副校长、工商管理学院院长马剑平等校领导一行到访南宁青秀创新中心及南宁市低空经济产业协会,共商东盟低空经济技术合作平台建设。
交流研讨会的顺利举办,为进一步深化参会单位在未来合作与交流奠定了坚实的基础。未来,双方通过加强合作,优势互补,推动双方在相关课题研发、技术标准制定、产品创新等方面的合作,共同探索低空经济的新模式、新应用、新市场。
拓展低空应用新场景!2024年发展中国家糖业技术研修班莅临中心考察
10月17日,由商务部主办、南宁RCEP政务服务中心和广西国际商务职业技术学院共同承办的援外人力资源开发合作项目发展中国家糖业技术研修班一行10余人到青秀创新中心考察交流,先后到广西优可福航空科技有限公司、广西景航无人机有限公司、万航星空科技集团有限公司等园区无人机企业交流科技创新成果,寻找新的创新合作点,并深度挖掘低空产品潜力,助力企业产品出海,拓展海外应用新场景。
共话中越青年友好!越南青年代表团莅临中心考察交流!
清华大学深圳国际研究生院王兴军教授莅临青秀创新中心交流座谈
回望金秋十月,正值硕果累累之季,每一个场景都是园区企业不懈努力的证明。展望未来,青秀创新中心将矢志不渝地致力于企业的赋能成长,积极探索运营的新路径与新范式,携手并进,全力驱动园区内企业间的协同共进,为全面提升企业综合竞争力而不懈奋斗。





