
十月深秋,正值收获季节
青秀创新中心聚焦
低空服务、东盟出海
应用场景、低空活动
产业发展、社会关注
具体有哪些成效呢?
以下是本期月报的主要内容:
PAPT. 01
低空+服务 基础建设日益完善
① 起降点选定:目前,青秀区全域范围一期初步选定33个无人机起降点,进一步完善低空基础设施网建设,为服务低空经济发展提供切实保障。
② 低空智联网建设: 10月30日,围绕“低空智联网建设”为主题,五大网络运营方、南宁市低空经济产业协会等相关企业参与的座谈会上,参会部门围绕探索低空智联网建设,推动南宁低空经济发展等内容进行交流,对低空智联网项目建设的必要性、可行性和下步打算进行深入研讨。
③ 航线规划: 配合自治区、南宁市开展航路网建设,与广西交通厅、南宁市发改委、交通局沟通航路网建设思路,探讨实现空域’融合飞行’目标方向和实施路径。截止目前,已勘察邕江沿岸30个无人机起降场地,测试物流航线20+条,测试物流航线里程300km+,已设立低空巡检航线300+,飞行里程3100km+。
④ 10月25日,南宁市气象局与青秀创新中心围绕气象低空服务、气象应用场景示范地建设、低空+服务相关场景的技术标准制定,及低空经济领域技术课题研究与项目联合申报等相关各方进行了全面且深入的探讨。双方联合利用新媒体平台,开设【低空气象服务】栏目,进一步强化了气象预报预警,降水预报精准到分钟级,为无人机起降提供及时精准的决策依据。
PAPT. 02
助力低空经济产业 东盟出海
① 10月28日,广西外国语学院副校长、工商管理学院院长马剑平等校领导一行到访青秀创新中心,共商东盟低空经济技术合作平台建设。未来,双方将联合推动低空经济相关课题研发、技术标准制定、产品创新等方面的合作,探索低空经济的新模式、新应用、新市场。
② 青秀创新中心为响应全球化趋势,秉持“立足广西 面向东盟”的创新理念,积极推动企业“出海”战略,青秀创新中心与阿照出海达成战略合作意向,助力企业东盟出海与跨境贸易对接!
③ 越南创业协会驻南宁代表程毅到访青秀创新中心,参观园区内的低空经济机企业,了解无人机领域的先进技术、市场应用以及青秀区低空经济发展情况并开展交流座谈。未来,青秀创新中心将进一步巩固“南宁渠道”作为中国与东盟双向对接、开放合作的重要通道地位,助力企业东盟出海。
PAPT. 03
低空+应用场景不断拓宽
①10月23日,广西城乡规划设计院院长、党委副书记吴嘉佳等院领导一行到访南宁青秀创新中心,寻找新的创新合作点,并深度挖掘低空产品潜力。未来,双方将充分发挥各自在行业及市场的优势,深入加强在建筑设计、数字科技、智慧城市建设等关键领域的研讨和前瞻性布局,拓展低空经济应用场景新市场,开展业务新赛道。
③ 10月31日下午,智都运载003号无人机成功执飞了南宁首条“低空飞滴”外卖第一单配送航线,运用无人机配送的下午茶。未来,智都科技将进一步优化无人机外卖服务,开辟更多低空外卖航线,开启智慧城市与未来生活新篇章。
PAPT. 04
低空活动 助力产业高质量发展
① 10月14日,以“强化标准引领,促进高质量发展”为主题,由广西电子学会与青秀创新中心共同举办的“南宁未来产业(低空经济)标准发展闭门论坛”于当日下午圆满落幕。本次论坛汇聚行业专家、企业家及政府单位近20余人,共同探讨低空经济领域的最新发展趋势和未来机遇,推动无人机等相关低空经济产业的标准化发展和创新升级,发掘低空经济市场价值,携手促进低空产业的标准化高质量发展。
② 中国城市科学研究会数字孪生与未来城市专业委员会和广西壮族自治区城乡规划设计院共同主办中国城市科学研究会数字孪生与未来城市(DTFC)第三届年会暨“AI重构数字孪生城市,助力新质生产力发展”主题研讨会。青秀创新中心及南宁市低空经济产业协会作为本次研讨会的协办单位,携手智都科技与润建股份共话新质生产力发展!
PAPT. 05
低空经济产业发展
① 南宁市低空经济产业协会10月新增4家企业入会,接下来,为了增强低空经济行业凝聚力,推动产业发展,协会将继续积极吸纳从事低空经济相关领域的企业、科研机构等加入,形成更加紧密的会员合作关系。
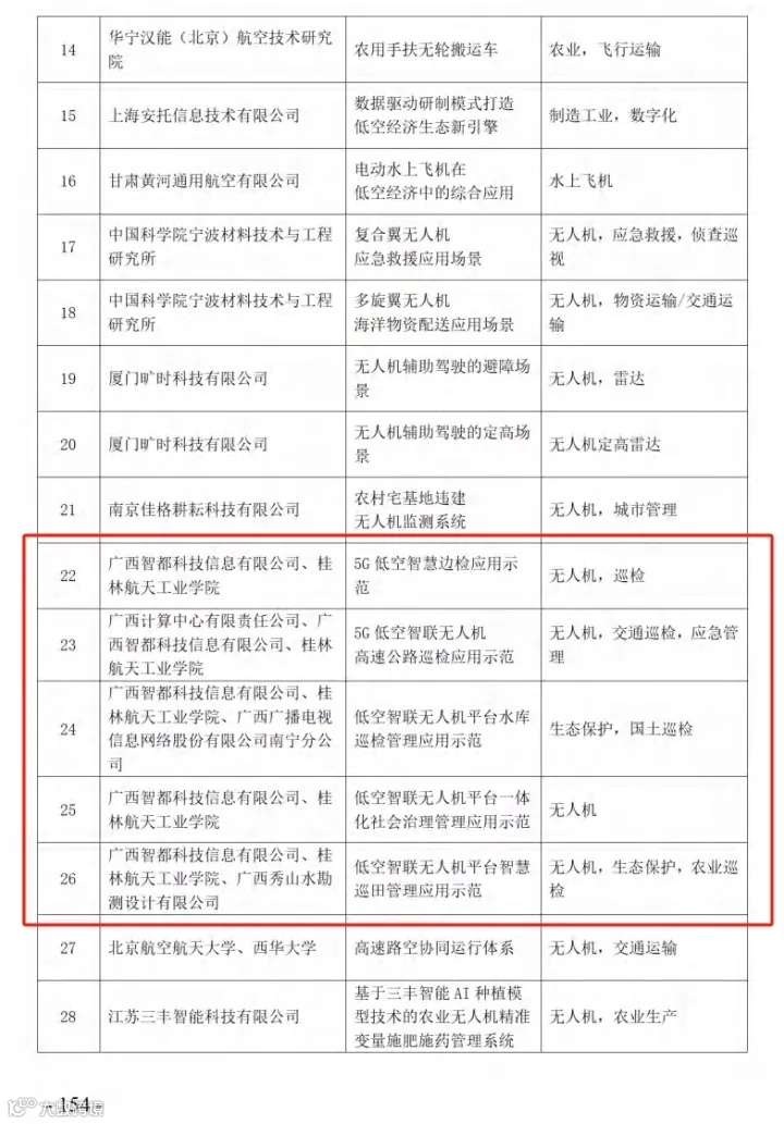
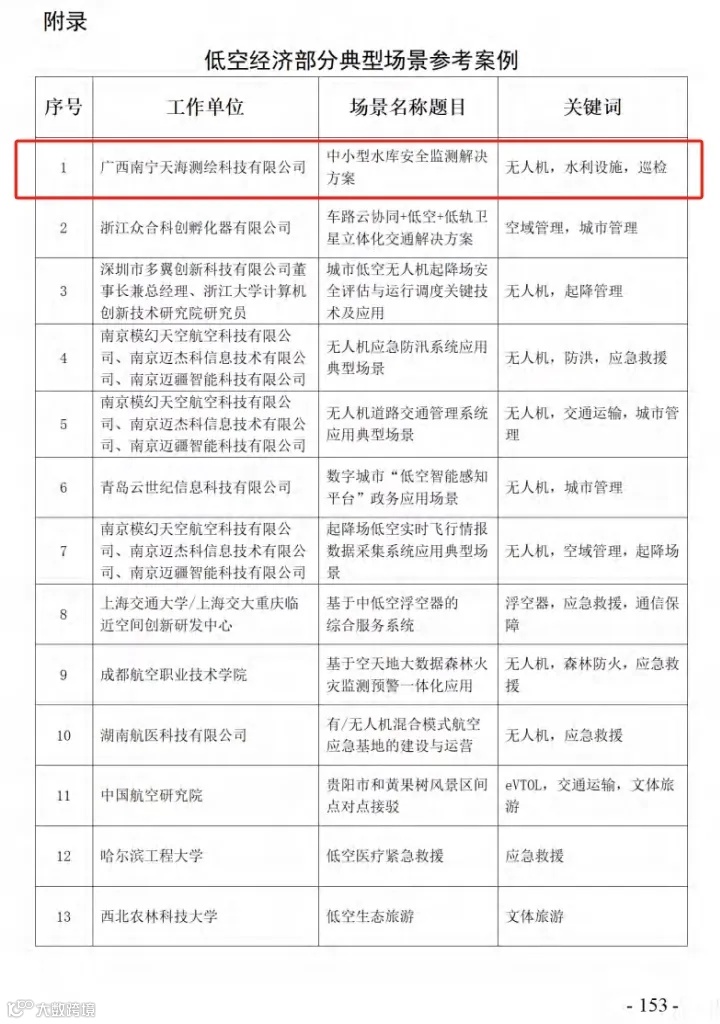
① 10月22日,2024(第七届)中国航空科学技术大会在成都举行,会上发布了中国航空学会编著的《2024低空经济场景白皮书》。其中,《白皮书》中提到的70个低空经济应用场景案例中,有9个来自广西的工作单位入选,占比全国12%,更值得一提的是,这9家工作单位皆是青秀创新中心园区企业、和南宁市低空经济产业协会会员单位,占比广西100%。
② 近日,自治区2024年第5批拟入库科技型中小企业名单已公示,广西优可福航空科技有限公司、广西智都信息科技有限公司等15家园区企业成功获评2024年第5批拟入库科技型中小企业!
③
a.广西优可福航空科技有限公司荣获自治区创新创业大赛三等奖;
b.1家企业入选广西制造业企业培优育强服务券通用券服务商库;
c.2家企业获得2023年度科技成果转化项目奖励性后补助;
d. 6家企业获得2022年度激励企业加大研发经费投入财政奖补;
PAPT. 06
社会关注 媒体聚焦报道
① 10月20日,《中国广西政府网》《广西日报》头版以《探访广西“低空+服务”新场景》为题,聚焦报道青秀创新中心园区企业关于“低空+服务”创新场景应用。
② 10月29日,南宁电视台头版以《南宁市“低空经济”乘势而飞 赋能高质量发展“新质”引擎》为题,聚焦报道青秀创新中心园区多家企业关于“低空+服务”创新场景应用。


