回顾2017上半年,
市区各项城建项目如火如荼地筹建,
想知道2017上半年,
规划了哪些城建项目?
哪些已经开建?哪些已经建成?
跟小编一起去看看。


2017上半年,滨江路、西华路及玉带路三条主干道及清泉坝滨江中路互通工程便位列其中。这些城市道路的新建或改造不仅能缓解城市拥堵问题,还将加大南充三区交流发展,为城市发展打下坚实的基础。
滨江大道改造

建设内容:北起环都大道,南至桓子河大桥,总长8.8公里,内容包括新建桓子河大桥引桥,全线道路调整为双向6车道,地下管线综合改造、沿线滨江景观及建筑外立面风貌打造等内容。
建设工期:2018年春节前将完成道路改造及沿江景观提升改造。
西华路改造

建设内容:西起绕城高速南充北出口,东至石油西路口,全长6公里。
建设工期:2018年春节前竣工。
玉带路改造

建设内容:北起白土坝路口,南至滨江路桓子河大桥,全长约5.92公里。
建设工期:2017年6月开工建设,预计2018年6月完工。
江东大道标美路改造

建设内容:江东大道改造范围北起江东中路与清泉寺嘉陵江大桥匝道交会处,南至朱凤山北侧、江东南路建成处,全长12.2公里。
建设工期:今年5月已开工。
西射线道路工程
建设内容:东起白马大道,西至吉利大道,在规划二绕(南泸高速)设置高速出入口。全长约6.4公里,宽度30米,设计为双向四车道。
建设工期:2017年至2019年。
滨江中路清泉坝互通工程

建设内容:包括新建滨江中路下穿隧道、乙一路大桥、滨江大道辅导拓宽改造3个建设项目。
建设工期:预计2018年完工。


一个城市的对外交通运输是促使这个城市发展壮大的重要条件,也是构成城市的主要物质要素。随着这些交通路网的建成,南充以日新月异的发展速度迎接四面八方来客,对外交通的逐渐完善也证明着南充在朝着更好的方向迈进。
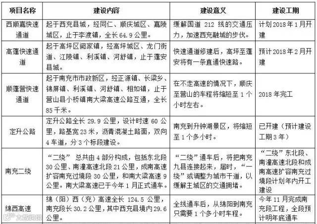
顺蓬营快速通道

顺蓬营公路建设现场
建设内容:起于市政新区,经正源镇、长梁乡、锦屏镇、利溪镇、河舒镇、相如镇,止于营山县小桥镇南大梁高速公路互通,全长85公里。
建设工期:该项目已经开建,预计2018年完工。
定升公路

建设内容:定升公路全长29.9公里,设计时速60公里,路基宽23米,双向四车道。建成后南充到升钟湖景区将缩短1小时左右。
建设工期:定升公路已于去年开工,预计工期3年,目前主线已具雏形。
南充二绕

建设内容:南充“二绕”包括东北段30公里、南潼高速北段21公里,成南高速扩容南充过境段30公里,和南大梁高速9公里。
建设工期:“二绕”东北段、南潼高速北段和成南高速扩容南充过境段年内开工建设。


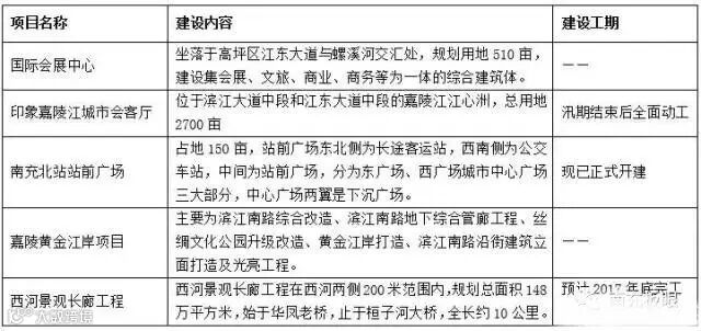
南充公共设施建设在不断大踏步前进,城市面貌亦不断发生着变化:南充北站站前广场、国际会展中心、印象嘉陵江城市会客厅等城市配套或已规划,或在建设中。时代在进步,城市在发展,让我们一起期待揭开面纱后的南充新颜!
印象嘉陵江城市会客厅

建设内容:位于滨江路和江东大道中段的嘉陵江江心洲,总用地2700亩。
建设工期:汛期结束后动工,预计2018年春节前完工。
南充北站站前广场

建设内容:占地150亩,站前广场东北侧为长途客运站,西南侧为公交车站,中间为站前广场,分为东广场、西广场城市中心广场三大部分,中心广场两翼是下沉广场。
建设工期:现已正式开建。

南充新未来,成渝第二城
让我们一起期待吧

(图文综合自网络)

