
NEWS
近日,四川省人民政府印发《成都平原经济区“十四五”一体化发展规划》等5个规划的通知。这几个规划通知,为四川五大经济区明确了发展方向与定位,同时也作出了相应的工作安排。
此次发布的
《成都平原经济区“十四五”一体化发展规划》
(以下简称《规划》)
等5个《规划》
涵盖我省对外开放、优化营商环境等方面
投小川已经为大家划好重点了!
推文虽长,可是干货满满!一起来看~
成都平原经济区:
第七章:拓展内陆开放门户枢纽功能
以“一带一路” 建设为引领,合力完善对外开放大通道,共同打造开放合作大平台,整体营造开放发展大环境,协同推进“走出去” “引进来”,促进国内市场和国际市场顺畅联通,打造对外开放新前沿和参与国际竞争新基地。
明确成都平原经济区要做强做优区域开放平台、联合提升交流合作水平、打造国际一流营商环境。
在联合提升交流合作水平上,《规划》提到,要多层次拓展国际交流,协助承办主场外交活动,联合承办重大国际赛事和品牌展会,扩大国际活动辐射效应。要全方位深化国内区域合作,联合开展川浙、川粤、川桂等重点区域合作,持续深化与滇黔陕甘等毗邻省份合作,全面落实川港、川澳合作会议机制,不断拓展合作领域,提升合作层次。
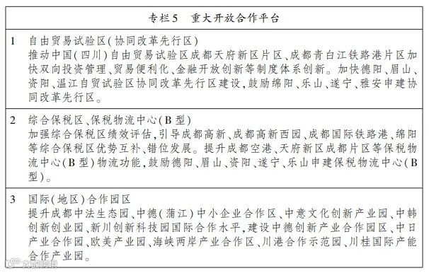
同时,公布了成都平原经济区的重大开放合作平台。
川南经济区:
第六章:协同打造南向开放高地
积极融入“一带一路”建设、长江经济带发展和成渝地区双城经济圈建设,充分发挥西部陆海新通道、长江黄金水道通道优势,大力发展开放型经济,促进更深层次、更宽领域、更高水平的对外开放合作,构建区域协同开放新格局。
提出要畅通对外开放大通道、共建高能级开放平台、全方位深化区域合作、共创国际一流营商环境。
其中,在共创国际一流营商环境方面,提出要全面落实公平竞争审查制度,建立健全公平开放透明的市场规则。实施统一的市场准入负面清单制度,探索建立“市场准入异地同标” 便利化准入机制,促进在市场规则、监管执法、证照互认等方面实现协同。
川东北经济区:
第六章:拓展全域开放合作
积极融入成渝地区双城经济圈建设,突出东向北向开放门户地位,加快对外开放合作载体建设,积极推进毗邻地区合作,深化区域协同发展,全面提升开放型经济水平。
提出要提升开放合作水平、推动万达开川渝统筹发展示范区建设、推进毗邻地区合作平台建设。
值得一提的是,在推动万达开川渝统筹发展示范区建设方面,《规划》要求要努力建成川渝地区对外开放东大门、改革新高地,打造川渝东北部改革开放引领区;要聚焦装备制造、绿色照明、电子信息、先进材料、生物医药等领域,积极承接产业转移,共建承接产业转移先行示范区,协同构建优势产业集群。
在推进毗邻地区合作平台建设方面,要建设高滩—茨竹产城融合新区、明月山绿色发展示范带、城宣万革命老区振兴发展示范区、合川广安长寿协同发展示范区、阆苍南一体化发展示范区。
攀西经济区:
第七章:建设四川南向开放门户
依托出川大通道,突出南向开放,加强基础设施互联互通,建立多层次开放合作机制,提升区域间合作水平,打造四川面向东盟的南向开放门户。
提出要推动交通基础设施提档升级、全面提升内陆开放水平、积极融入成渝地区双城经济圈建设。
在积极融入成渝地区双城经济圈建设方面,提出要加快攀西资源综合利用,推动攀西先进材料与成渝地区高端制造业优势互补融合发展,助力成渝地区双城经济圈现代产业体系构建。要探索建立“总部在成渝、基地在攀西”的协同创新模式,整合资源,筹建国家钒钛(虚拟) 研究院、四川稀土研究院,务实推进成都钒钛新材料产业研究院等创新平台建设。
川西北生态示范区:
第十章:深化改革扩大开放
深化重点领域改革,推进体制机制创新,着力扩大开放合作,主动融入区域发展大格局,不断增强发展动力活力。
提出要创新体制机制、深化开放合作。在深化开放合作上,要扩大对外开放,培育壮大外贸出口企业和品牌,支持农特产品和民族手工艺品等特色产品出口。大力发展旅游服务贸易。要发挥资源优势、生态优势,主动融入和服务成渝地区双城经济圈建设,建设成渝地区生态功能保障区和清洁能源供应基地。加强特色农产品供需对接,推动旅游协同发展,打造成渝地区重要优质农产品供应基地和文旅目的地。
内容来源:投资四川

