
2024年版外资准入负面清单发布,制造业限制“清零”
经党中央、国务院同意,国家发展改革委、商务部于2024年9月8日发布第23号令,全文发布《外商投资准入特别管理措施(负面清单)(2024年版)》,自2024年11月1日起施行。《外商投资准入特别管理措施(负面清单)(2021年版)》同时废止。
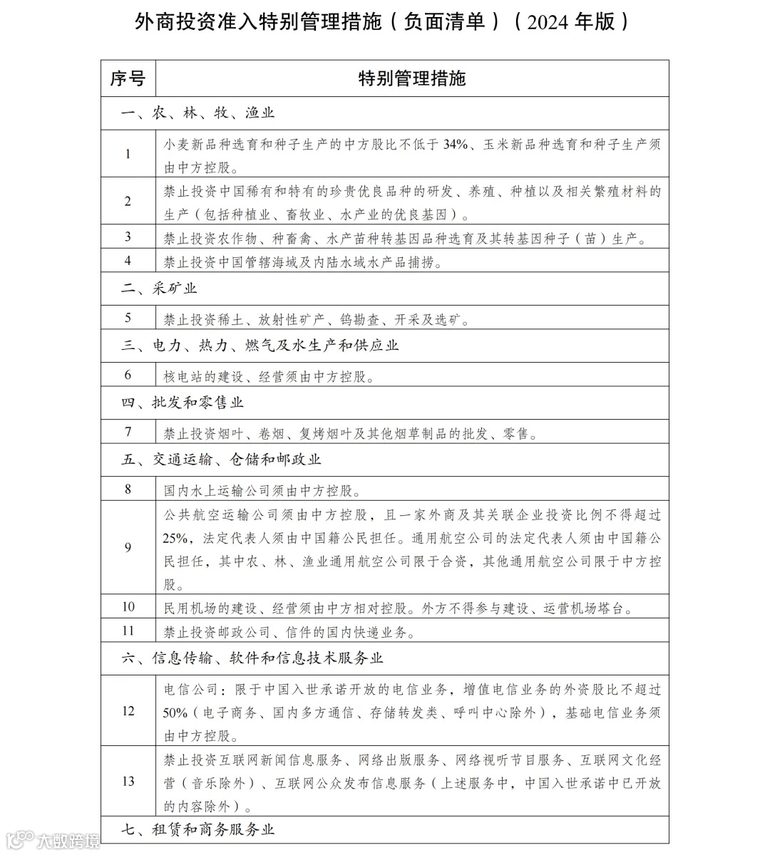
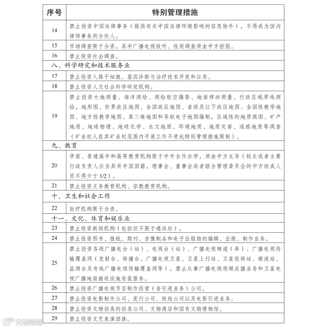
2024年版全国外资准入负面清单限制措施由31条减至29条,删除了“出版物印刷须由中方控股”,以及“禁止投资中药饮片的蒸、炒、炙、煅等炮制技术的应用及中成药保密处方产品的生产”2个条目,制造业领域外资准入限制措施实现“清零”。


国家发展改革委有关负责同志就《外商投资准入特别管理措施(负面清单)(2024年版)》答记者问
2024年9月8日,国家发展改革委、商务部发布了《外商投资准入特别管理措施(负面清单)(2024年版)》。为了解2024年版全国外资准入负面清单修订情况,针对各界关注的问题,记者采访了国家发展改革委有关负责同志。
问:请介绍一下2024年版全国外资准入负面清单出台的背景。
答:2023年10月,习近平总书记在第三届“一带一路”国际合作高峰论坛开幕式上宣布,全面取消制造业领域外资准入限制措施。党的二十届三中全会要求,必须坚持对外开放基本国策,坚持以开放促改革,依托我国超大规模市场优势,在扩大国际合作中提升开放能力,建设更高水平开放型经济新体制。今年《政府工作报告》提出,继续缩减外资准入负面清单。新形势下,出台新版外资准入负面清单,是扩大高水平对外开放的重要举措,将有利于增加高质量产品和服务供给,促进国内市场良性竞争;也将为跨国公司在中国发展提供更广阔空间,促进国际合作、互利共赢。
近年来,我国不断放宽外资准入,2017年至2021年连续五年修订全国和自贸试验区外资准入负面清单,两个清单的限制措施分别由93条、122条缩减至31条、27条,在制造业、采矿业、农业、金融业等领域推出了一系列重大开放措施,其中自贸试验区外资准入负面清单制造业领域限制措施已于2021年率先实现“清零”。
为贯彻落实习近平总书记关于全面取消制造业领域外资准入限制措施的重要讲话精神和党中央、国务院决策部署,国家发展改革委进一步加大工作力度,广泛听取地方、跨国公司、商协会意见建议,与相关行业主管部门深入研究论证开放措施,在此基础上修订形成了《外商投资准入特别管理措施(负面清单)(2024年版)》,持续扩大对外开放。
问:2024年版全国外资准入负面清单有哪些开放措施?
答:与2021年版相比,2024年版全国外资准入负面清单删除了制造业领域仅剩的2条限制措施,一是“出版物印刷须由中方控股”,二是“禁止投资中药饮片的蒸、炒、炙、煅等炮制技术的应用及中成药保密处方产品的生产”。本次修订后,全国外资准入负面清单的限制措施由31条压减至29条,制造业领域外资准入限制措施全面取消。
制造业是我国开放最早的领域,也是市场竞争最充分、全球产业分工合作最紧密的领域。全面取消制造业领域外资准入限制措施,充分彰显了我国扩大国际合作的积极意愿和支持经济全球化的鲜明态度。我国将依托自身超大规模市场优势,支持中外企业交流合作,推动制造业高端化、智能化、绿色化发展。
问:本次修订全面取消了制造业领域限制措施,未来在服务业领域扩大开放方面有什么工作考虑?
答:党的二十届三中全会部署,合理缩减外资准入负面清单,落实全面取消制造业领域外资准入限制措施,推动电信、互联网、教育、文化、医疗等领域有序扩大开放。本次负面清单修订后,我国制造业领域外资准入限制措施实现“清零”,高水平对外开放取得了新进展。
服务业高质量发展与民生福祉息息相关,扩大服务业对外开放将有助于提升服务业多元化供给能力。国家发展改革委将会同有关部门持续推动服务业扩大开放,努力实现外资不仅可以“进得来”,而且能够“发展好”。一方面,我们将创新方式放宽服务业外资准入。今年以来,相关行业主管部门在增值电信等领域启动了开放试点工作。后续,国家发展改革委将与相关行业主管部门结合自由贸易试验区、自由贸易港等平台建设,扎实开展相关领域开放试点工作。另一方面,我们将持续优化外资促进政策。国家发展改革委正在研究修订鼓励外商投资产业目录,重点方向之一就是继续增加服务业条目,引导更多外资投向服务业领域。
问:请介绍一下如何保障2024年版全国外资准入负面清单的落实?对于新开放领域,如何在开放的同时做好风险防控工作?
答:2024年版全国外资准入负面清单将于2024年11月1日施行。国家发展改革委将会同商务部等部门、各地区,严格按照外商投资法及其实施条例要求,切实做好负面清单落实工作,确保新开放措施及时落地。
专家解读丨新版负面清单实现制造业外资准入限制“清零” 外商在华投资信心更足期待更深
2024年9月8日,《外商投资准入特别管理措施(负面清单)(2024年版)》(以下简称《负面清单》)正式发布。《负面清单》深入贯彻习近平总书记关于全面取消制造业领域外资准入限制措施的重要讲话精神,高水平落实党的二十届三中全会关于合理缩减外资准入负面清单的重要任务,充分彰显出我国进一步扩大开放的坚定意志和决心,进一步提升了外资企业深耕我国市场的信心,对以国内大循环吸引全球资源要素,持续推动产品和服务供给升级,更好服务构建新发展格局具有十分重要的意义。
《负面清单》标志着我国制造业对外开放达到世界领先水平。当前,几乎所有发展中国家都对制造业实施外资准入限制,甚至部分发达经济体仍然对制造业实施一定的外资准入限制。《负面清单》将限制措施条目由31条压减至29条,取消了制造业最后2条外资准入限制措施,标志着我国制造业的开放水平不但在发展中国家中明显领先,甚至高于相当一部分发达经济体,是履行“中国开放的大门不会关闭,只会越开越大”这一庄严承诺的最生动表现之一。
《负面清单》有助于形成积极吸引外资的政策合力。近期,我国政府围绕更大力度吸引和利用外资,在强化要素保障、维护公平竞争、便利人员流动等方面出台了多项政策措施,已经取得了良好的效果。《负面清单》通过进一步放宽外资准入,与上述各项政策共同构建了覆盖外资企业投资活动“全生命周期”的系统性政策体系,能够更好地营造市场化、法治化、国际化一流营商环境,巩固外资企业在华发展信心,促进其在助力我国经济高质量发展的同时实现自身的健康发展。
《负面清单》有助于我国更好发挥引资综合优势。当前我国经济回升向好、长期向好的态势没有变,超大规模市场、完善的基础设施、丰富的人才资源等构成的引资综合优势仍在不断强化。在市场潜力方面,我国经济总量稳居世界第二位,居民消费结构加快升级,为跨国企业提供了巨大的发展空间。在基础设施方面,我国港口、铁路、公路等基础设施建设状况在全球名列前茅,多式联运等新型运输方式加速发展,为跨国公司创新物流组织方式、提升物流效率创造了良好条件。在要素禀赋方面,我国国际专利申请量(PCT申请)已经连续多年位居世界首位,技术、人才优势较为突出。《负面清单》进一步扩大了跨国公司来华投资的空间,有利于跨国公司立足我国上述综合优势制定长期战略,实现更好发展。
《负面清单》有助于塑造互利共赢的开放合作格局。我国始终坚持世界各国共谋发展繁荣的理念,欢迎各国企业共享我国发展的红利。实践表明,跨境投资是行之有效的互利共赢合作模式。当前全球经济增长复苏乏力,不安全、不稳定、不确定因素明显增加,更加需要各方汇聚共筑繁荣的动力,共同推进普惠包容的全球化深入发展,为全球经济可持续发展贡献更多力量。面对逆全球化风潮抬头的外部环境,我国出台《负面清单》,彰显了我国以开放包容的姿态与世界各国携手合作,与各国企业共同分享我国开放的大市场和发展机遇的决心,既是我国积极主动应对投资保护主义的务实之举,也将为国际合作塑造良好示范。
完整版《外商投资准入特别管理措施(负面清单)
(2024年版)》
扫描下方二维码查看
信息来源 | 中国政府网、国家发展改革委微信

