搜索
首页
大数快讯
大数活动
服务超市
文章专题
出海平台
流量密码
出海蓝图
产业赛道
物流仓储
跨境支付
选品策略
实操手册
报告
跨企查
百科
导航
知识体系
工具箱
更多
找货源
跨境招聘
DeepSeek
首页
>
丹寨县-数控机床上下游配套产业建设项目
>
丹寨县-数控机床上下游配套产业建设项目
黔东南招商
2014-11-21
0
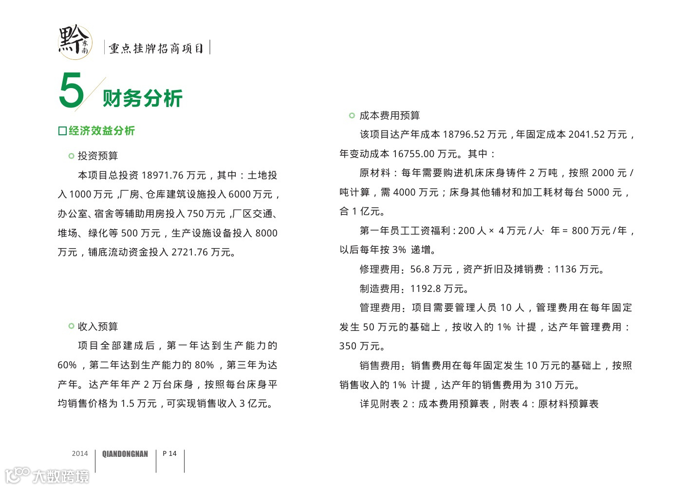
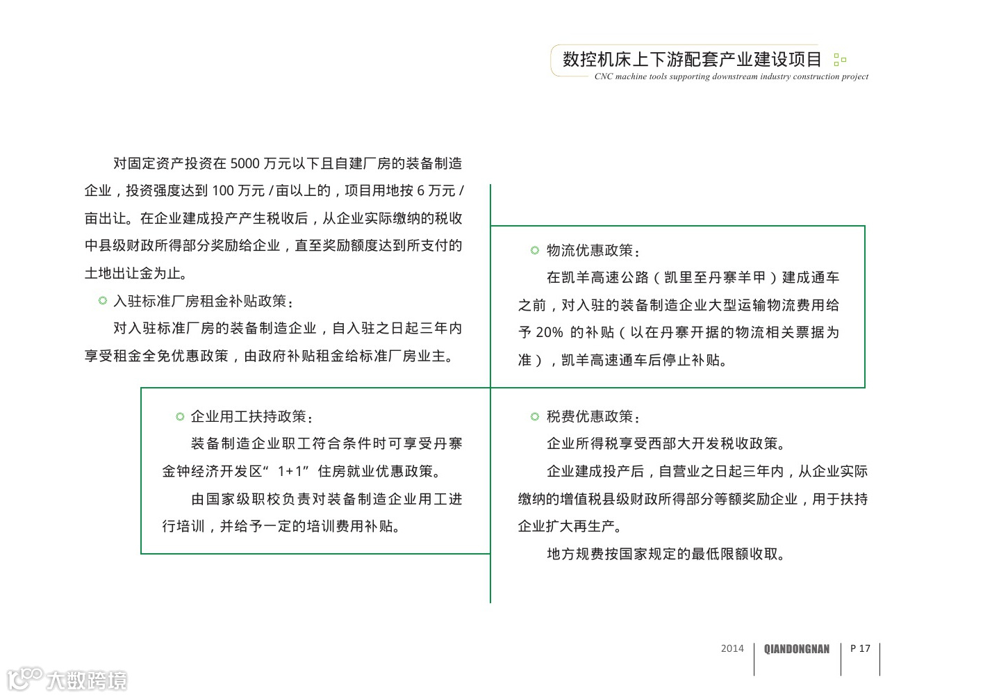
导读:.
.
【声明】内容源于网络
0
0
黔东南招商
建立发布信息网络,即时准确传递各种经贸信息,促进产业发展,立体式、全方位宣传黔东南州。
内容
2792
粉丝
0
关注
在线咨询
黔东南招商
建立发布信息网络,即时准确传递各种经贸信息,促进产业发展,立体式、全方位宣传黔东南州。
总阅读
32
粉丝
0
内容
2.8k
在线咨询
关注