请点击左上角【蓝色微信名】关注我们
1. 项目综述
1.1 岑巩概况
岑巩县地处贵州东部,黔东南州东北部,东接铜仁市玉屏侗族自治县,南连州内镇远县,西邻铜仁市石阡县,北抵铜仁市江口县及铜仁市。属武夷山、苗岭山余脉交错的低山丘陵,气候温和,四季分明,雨量充沛。距离省会贵阳280多公里,下辖9镇、2乡、1个省级经开区,总占地面积1486.5平方千米,2019年年末总人口23.84万人,其中常住人口16.37万人,由汉族、苗族、侗族、土家族等18个民族组成。
岑巩县物产丰富,矿产、旅游资源比较丰富。岑巩县是国家级杂稻制种基地县,也是我国“清甜香型”烟叶生产基地县,生产优质大米、茶叶、中药材和各类优质水果及农牧水产品;境内蕴含有铀、汞、铅、锌、石灰石、大理石等矿产资源,其中岑巩温泉水质富含对人体有益的硫、铁、锶、氟离子等多种矿物质,岑巩羊桥、天星、水尾、思旸探明页岩气储量1477亿立方米;旅游资源丰富,有被誉为“人间天上”的龙鳌河景区、万佛长廊溶洞奇观、中木召顾古郎国遗址,及获“国之宝”荣誉的思州石砚等自然人文景观。
2019年,岑巩县实现地区生产总值55.54亿元,同比增长7%,其中,二产增加值17.23亿元,同比增长8.9%,成为带动县域经济高质量发展的关键力量。全县抢抓国家循环经济示范县建设,依托园区经济做大做强主导产业,重点发展新型建材产业、碳产业、打火机及配套产业、化工产业、特色农产品加工产业,同时实施“千企改造”工程,华星冶金、伟力达电子、丽基新材料等企业成长为高新技术企业,2019年,全县实现工业增加值13.73亿元,同比增长9.5%,其中规上工业增加值同比增长10.7%,“工业强县”发展战略深入实施。
1.2 项目背景
国产替代技术提升,推动石墨电极的广泛应用。作为理想的工业用导电材料,石墨电极广泛应用于电炉炼钢和钢铁炉外精炼以及工业硅、黄磷等工业原料的冶炼,其中钢铁冶炼是石墨电极最主要的应用领域,炼钢领域的应用约占石墨电极总消费量的80%。2000年前后,以方大炭素为龙头的石墨电极企业在600毫米、700毫米超高功率石墨电极研制技术取得突破并实现量产,推动石墨电极在高端领域的国产化替代应用,石墨电极得到更为广泛的应用。
石墨电极产品技术发展,得到国家政策大力支持。为支持大规格超高功率石墨电极技术的发展,提升我国石墨电极行业技术水平和全球市场竞争力,国务院、发改委相继出台《关于钢铁行业化解过剩产能实现脱困发展的意见》《产业结构调整指导目录(2019年本)》等石墨电极技术提升、产品升级的鼓励性政策,工信部颁布《YB/T4088-2015石墨电极》《YB/T4089-2015高功率石墨电极》和《YB/T4090-2015超高功率石墨电极》等行业标准,为大规格超高功率石墨电极发展提供指导,极大刺激了我国钢铁行业对石墨电极的需求。
行业政策支持发展高功率石墨电极。随着我国经济发展方式的转变,顺应国家发展战略调整的需要,钢铁工业增长边际已逐渐由总量发展向结构升级切换。2019年,国家出台了《产业结构调整指导目录(2019年本)》,高性能轴承钢、高性能齿轮钢、高温合金等特殊钢成为国家支持钢铁转型升级的重点发展方向,同时直径600毫米及以上超高功率石墨电极作为特殊钢生产的重要导电材料也得到国家的大力支持。
贵州省内电炉炼钢产业,拉动超高功率石墨电极需求。贵州省煤炭资源丰富,省内冶金企业规模较大,近几年贵州省对钢铁产品向特殊钢等中高端领域加快转型政策引导,加之全省电力供应充足,电炉炼钢市场容量较大,石墨电极作为电炉炼钢的重要高温导电材料,未来产量需求也较为可观。与此同时,贵州省性能优异的超高功率石墨电极产能基本处于空白。
岑巩县将大力推动碳素产业做大做强。岑巩县现有贵州省兴隆碳素有限公司,主要生产电极糊、碳块、碳素电极和特种石墨等产品,广泛应用于新能源、军工、冶金、多晶硅、单晶硅等领域,生产经营状况良好,为岑巩县碳素产业发展打下了产业基础。鉴于石墨电极在省内乃至于全国市场的巨大需求,同时能够与兴隆碳素在冶金产业方面形成产业互动,岑巩县将引进超高功率石墨电极生产项目,满足省内外电炉炼钢市场需求的同时,推动全县碳素产业做大做强。
1.3 建设地点
本项目规划建设地点位于贵州省黔东南苗族侗族自治州岑巩经济开发区原材料及装备制造产业园。项目所在的岑巩经济开发区总体规划面积30.23平方公里,截止目前,建成区面积达9平方公里,基础设施建设完善,达到了“九通一平”,已建成标准化厂房17万㎡、1508套员工公寓、学校等,完全可以满足本项目建设的需要。

图表 1 项目建设地点
2. 项目优势
2.1 产业资源优势
岑巩县经济开发区已入驻贵州兴隆碳素有限公司,主营业务包括电极糊、碳块、碳素电极和特种石墨等产品制造,生产的电极糊产能规模达3.6万吨/年,其主要原料石油焦、沥青焦等来源于贵州省内贵州铝厂、安顺铝厂等铝制企业的废弃物,具有供应充足、价格低廉的特性。一方面,贵州省内众多铝制企业产生的废弃物中提炼的石油焦、针状焦等可为超高功率石墨电极项目提供原料保障,另一方面,兴隆碳素与中南大学、湖南大学和难治有色金属高效利用国家工程实验室等高等院校、科研院所的技术交流合作,可为本项目发展提供科研技术支撑。
2.2 市场需求优势
超高功率石墨电极具有高熔点、高导电性、高强度、低污染的优点,是比较理想的工业用材料,下游主要应用领域为电炉炼钢、粗钢精炼,两者占比分别达51.2%、29.4%,已成为电炉炼钢的重要高温导电材料,同时也是冶炼黄磷、工业硅、磨料等材料的矿热炉的导电材料。
电炉炼钢主要用于生产特殊钢和合金钢,据中国特钢企业协会统计,目前我国70%左右的特殊钢和10%左右的高合金钢由电弧炉生产,但与发达国家相比,我国中高端特殊钢占比较低,2019年及以前,我国特殊钢产量占粗钢产量不到15%,日本、美国、德国等发达国家钢铁冶炼以特钢生产为主,这些国家的特钢产量占全球总产量的70%左右,鉴于汽车、机械、化工、船舶和国防军工等领域对钢材质量的高要求,
随着国防军工、汽车、航空航天及其他新兴产业的发展,特殊钢产能将有比较大的发展空间,也将推动超高功率石墨电极的市场需求。

图表 2 2016-2019年我国电弧炼钢产量
2.3 成本要素优势
劳动力成本优势。岑巩县现有18岁-45岁人口8万余人,其中外出务工人员3万余人,人力资源丰富。当地最低工资标准为1570元/月,处在2020年全国各地区月最低工资标准第三档的较低水平。实际生产生活中,企业最低用工成本为月工资2000元以上,技术工用工成本为2500元以上。
用电、用气成本优势。开发区周边现有110千伏变电站1处,专门用于开发区企业用电供给;有供气能力8500m3/h供气站1处,年最大供气量为7500×105m3/h。开发区电力和天然气资源完全可以满足项目建设的需求。

图表 3 岑巩经济开发区生产要素成本
物流成本优势。开发区内湘黔铁路复线、320国道、S203省道、G60高速公路穿境而过,在本县县城建有匝道出口。其中,湘黔铁路在县城建有600万吨货物站,岑巩县城内有大小物流公司10余家,能完全满足企业运力需求。此外,贵州省对高速公路一类货车通行基本费率实行9折优惠;根据最新的《进一步扩大我省收费公路四轴货车优惠范围实施方案》,贵州省全面推行四轴货车无差别8.6折普惠政策。
2.4 区位交通优势
岑巩县位于湘黔两省三地交界处,是华东、华中进入西南地区的咽喉要道,是贵州实施东联战略的前沿阵地,1.5小时融入凯里经济圈,3小时融入黔中经济圈,4小时融入长株潭一体化发展经济圈,7小时融入珠三角经济圈。县境通株六复线铁路、沪昆高铁、320国道、G60高速公路,县城距铜仁凤凰机场90公里、湖南芷江机场80公里、黄平机场80公里,距沪昆高铁铜仁南站25公里、三穗站30公里,区位优越,交通便捷。

图表 4 岑巩县区位交通图

图表 5 岑巩县区位交通图
3. 开发方案
3.1 产品方案
本项目规划新建1条5万吨/年超高功率石墨电极生产线。项目所生产的超高功率石墨电极属于高端石墨电极产品,下游应用主要包括电弧炉炼钢、黄磷工业、磨料和工业硅等,其中电弧炉炼钢对石墨电极需求占市场总需求的一半以上,本项目生产的超高功率石墨电极产品将为国内超大功率炼钢提供导电材料。
3.2 建设内容
项目占地面积258亩,规划建筑面积约8.8万㎡。规划建设内容包括:厂房、仓库、环保处理中心、办公用房、生活用房及配套基础设施。
厂房:新建1条超高功率石墨电极生产线,用于超高功率石墨电极本体与接头的研发生产,建筑面积39420㎡。
仓库:原料转运站(包括针状焦、石油焦以及粘结剂沥青)、成品转运站、综合库房、工艺车库和固废库等,建筑面积20148㎡。
环保处理中心:包括气体、工业废水、固体废弃物的处理,建筑面积1314㎡。
办公用房:用于超高功率石墨电极生产建设项目的整体运营,建筑面积10512㎡。
生活用房:用于职工及其家属的饮食和住宿等,建筑面积14016㎡。
配套基础设施:主要是道路、水电、消防、官网、绿化等配套工程建设,占地面积14亩,建筑面积2278㎡。

图表 6 项目建筑内容
4. 市场分析
4.1 市场现状
石墨电极是重要的碳素制品,应用于普通/高/超高功率电弧炉中的石墨电极占钢铁用碳素制品总用量的85%。
全球石墨电极市场供不应求,为国内石墨电极出口带来契机。自2016年以来,除中国以外的全球石墨电极均处于供不应求的态势,近几年石墨电极的供应缺口达15万吨以上。2017年开始,全球除中国外的石墨电极消耗量逐年增加,到2019年达到89万吨。同时期,全球(除中国外)的电弧炼钢保持着快速增长的趋势, 2016年到2019年,电弧炼钢产量提升了30.3%。全球巨大的石墨电极供给缺口与持续扩大的电弧炼钢市场规模,所带来的石墨电极市场需求,为我国石墨电极的发展带来了良好的市场机遇。
图表 7 2016-2019年全球(除中国以外)石墨电极产量与消耗量
石墨电极市场规模将趋于稳定增长。2017-2018年,随着转炉炼钢成本的不断攀升,电炉炼钢经济效益逐渐高于转炉炼钢,钢铁冶炼企业纷纷转向电炉炼钢,电炉炼钢行业得到显著发展,进而推动了石墨电极市场需求的迅速提升。得益于国内外电炉炼钢对石墨电极需求的不断扩大,我国石墨电极市场规模将保持稳定增长,预计未来几年将保持年均6.1%的增长,到2023年有望超过540亿元。

图表 8 2018-2023年我国石墨电极市场规模预测
4.2 目标市场
项目建设初期,所生产的超高功率石墨电极主要供应贵州省内贵阳、遵义、黔西南等周边城市的金属冶炼企业;随着项目产能的进一步扩大,再向四川、重庆、云南等西南地区扩大产能供应;远期进军华东、东北等国内主要高端钢铁市场。
1、贵州省内市场
贵州省内钢铁产业主要集中于贵阳、遵义、铜仁、黔西南和毕节,以发展钢材及钢铁深加工、锰精深加工等为重点,省内大型钢铁企业包括首钢水城钢铁、首钢贵阳特殊钢、贵州钢绳股份、贵阳闽达钢铁、黔东南州万顺钢铁等。2018年贵州出台《贵州省十大千亿级工业振兴行动方案》,提出努力提升钢材等深加工产品的质量和档次。2019年,贵州省钢材和铁合金产量分别达707.74万吨和173.98万吨,相较于2018年分别增长23.3%、24.3%和2.9%。

图表 9 2016-2019年贵州省钢铁产业主要产品产量
以贵州省钢铁产量规模预测所需石墨电极的需求量。就大型化大容量超高功率电弧炉平均消耗水平而言,每吨钢电极消耗目前达1.2KG/T,LF炉的平均消耗低于0.5KG/T,2019年贵州省钢材和铁合金的产量共计为881.72万吨,同比增长22.2%,根据近几年两者的产量数据预计到2025年贵州省钢铁产量为4330万吨,石墨电极的需求规模至少为5.2万吨。
2、国内市场
据统计,我国2019年应有特钢产量24410万吨,实际产量规模仅有12921万吨,存在11489万吨的产量差。同时,目前我国的特殊钢需要大量进口,2018年特殊钢进口达404万吨,同比增长19%。国家对特殊钢的大力支持,对上游超高功率石墨电极带来了巨大的市场利好。
电炉炼钢的发展对石墨电极产品的生产和发展有强烈的拉动作用,随着电弧炼钢比重和产量不断增加,对石墨电极的需求将随之增加。近几年,随着新技术的突破,我国电炉炼钢产能占比快速提升,由2015年的5.9%,上升到2018年的11.6%,但与全球电炉炼钢整体产能占比差距较大,2018年全球整体电炉钢占比达28.8%,我国电炉炼钢具有较大的提升空间。

图表 10 2016-2019年全球、中国电炉炼钢占比情况
4.3 市场规模
我国超高功率石墨电极需求快速增长。超高功率石墨电极主要用于大容量电弧炉和特殊钢用电弧炉,随着2017年后我国钢铁市场产能逐步回升,电弧炉炼钢比重愈来愈高,优质超高功率石墨电极的需求也得到飞速提升。2019年,我国超高功率石墨电极的供给量和消耗量分别达8.6万吨、6.63万吨,其中消耗量获得同比51%的增速。随着下游新能源汽车、绿色节能建材、新基建等领域对钢铁的大规模应用,超高功率石墨电极市场将持续成为投资热点。

图表 11 2016-2019年我国超高功率石墨电极供给、消耗量
综上所述,项目目标市场空间巨大,西南地区石墨电极,特别是超高功率石墨电极企业竞争压力较小,项目具有广阔的利润空间。
5.财务分析
5.1 投资估算
项目预期总投资约5亿元,包括建筑工程费用、建筑工程其他费用、设备购置及安装费用、土地使用费用和铺底流动资金。
建筑工程费用:项目主体包括厂房、仓库、办公综合楼、职工宿舍和食堂、环保处理站和其他辅助设施,按照2000元/m2估算总建筑工程费用,则项目建筑工程费用为17538万元。
建筑工程其他费用:包括建设单位管理费用,项目规划、勘察、设计费用,工程监理费用,按建筑工程费用的8%测算,则项目建筑工程费用其他费用为1052万元。
设备购置及安装费用:项目拟购置国内外先进的超高功率石墨电极生产线和污水处理设备等,参考同类项目经验,项目设备购置费用为21200万元。安装费用按项目设备购置费用的5%测算,则项目安装费用为1060万元。项目设备购置及安装费用22260万元。
土地使用费:项目规划占地面积258亩,按工业用地招拍挂价格测算,则项目土地成本约为2838万元。
铺底流动资金:用于项目日常运营,铺底流动资金为6000万元。

图表 12 项目预期投资
5.2 效益分析
计算项目建成并达产后经营收入、经营成本以及经营利润,以此计算项目净利润、资金回报率和投资回收期。
1、经营收入:参考目前相关产品的市场价格,按照市场上超高功率石墨电极均价2.5万元/吨测算,则项目年经营收入12.5亿元。
2、经营成本:项目经营成本包括原材料费用、燃料和动力费用、固定资产折旧费、维护修理费用、员工工资及福利费用、营销费用及其他费用等,共计8.41亿元,其中:
原材料成本:本项目超高石墨电极是采用针状焦、石油焦(均为煅后料)为骨料,改性沥青为粘结剂,冶金焦为保温料电阻料等,经过中碎、配料、混捏、压型、焙烧、再次焙烧、石墨化等一系列工艺工程,生产出来的一种高温石墨质导电材料。根据同类型项目成本,本项目主要原材料成本约29600万元。
燃料和动力费用:本项目石墨化为高耗能工序,根据岑巩县生产要素测算,本项目燃料和动力费用约48400万元。
经营管理费用:包括人员工资福利、维修基金、水电、办公等费用,根据行业经验数据,按照营业收入的11%计算,经营管理费用为8800万元。
销售、市场费用:销售费用和市场费用按照营业收入的5%计算为4000万元。
折旧摊销:房屋建筑折旧按照20年(残值5%),设备折旧按照10年(残值5%),折旧摊销费用为1770万元。

图表 13 项目盈利分析
则项目经营利润为项目经营收入减去项目经营成本,扣除各种税费后,项目净利润约2.2亿元,项目预期投资约为5亿元,则资金回报率45%,项目投资回收期约为2年(不含建设期)。
6.政策保障
6.1 产业政策
(1)国家层面
石墨电极作为钢铁行业具有导电功能的无机非金属新材料,受到了国家政策的大力支持,自2015年《中国制造2025》开始,以无机非金属材料为代表的新材料领域出台了一系列的产业政策,同时国家对低碳环保、钢铁去产能工作的持续推进,支持钢铁产业转型升级、促进钢铁产品结构优化的政策也惠及到上游石墨电极领域,特别是具有更高环保要求、性能更为优良的超高功率石墨电极。


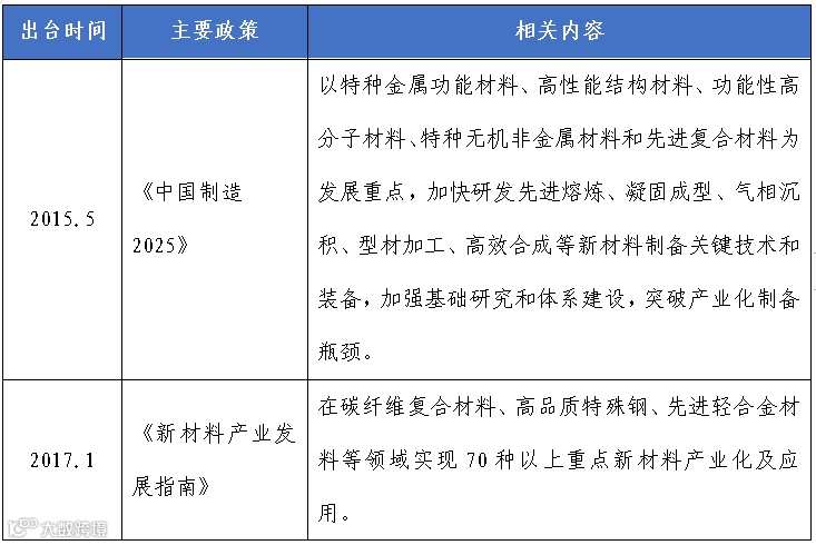
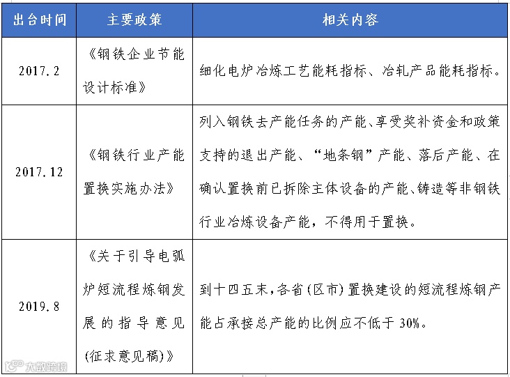
图表 14 我国石墨电极发展相关政策梳理
出台时间主要政策相关内容
2015.5《中国制造2025》以特种金属功能材料、高性能结构材料、功能性高分子材料、特种无机非金属材料和先进复合材料为发展重点,加快研发先进熔炼、凝固成型、气相沉积、型材加工、高效合成等新材料制备关键技术和装备,加强基础研究和体系建设,突破产业化制备瓶颈。
2017.1《新材料产业发展指南》在碳纤维复合材料、高品质特殊钢、先进轻合金材料等领域实现70种以上重点新材料产业化及应用。
2017.2《钢铁企业节能设计标准》细化电炉冶炼工艺能耗指标、冶轧产品能耗指标。
2017.12《钢铁行业产能置换实施办法》列入钢铁去产能任务的产能、享受奖补资金和政策支持的退出产能、“地条钢”产能、落后产能、在确认置换前已拆除主体设备的产能、铸造等非钢铁行业冶炼设备产能,不得用于置换。
2019.8《关于引导电弧炉短流程炼钢发展的指导意见(征求意见稿)》到十四五末,各省(区市)置换建设的短流程炼钢产能占承接总产能的比例应不低于30%。
(2)贵州层面
贵州省为推动新能源汽车、新型建材等产业高质量发展,出台刺激钢铁产业转型升级的支持政策,推动钢铁产品结构优化调整,超高功率作为钢铁工业重要的导电材料,也直接或间接带来了政策利好。2016年11月,出台了《贵州省绿色经济“四型”产业发展引导目录(试行)》,提出了加快高性能、高质量及升级换代产品技术开发与应用,及直径600毫米及以上超高功率电极等开发生产。2018年8月,出台了《贵州省关于深入推进“千企改造”工程的实施意见》,提出重点发展高纯硅铁等系列铁合金、硅铝钡等高档次复合铁合金,重点发展汽车用专用线材和焊丝钢、易切钢、轴承钢等产品。
6.2 优惠政策
本项目除享受国家、省出台的西部大开发政策及相关招商引资优惠政策外,还享受黔东南州招商引资及企业发展相关优惠政策。
Ø 产业扶持政策
(一)对新引进企业自投产之日起,年主营业务收入达到2000万元以上,且被纳入规上企业统计的,经县有关部门认定,给予一次性奖励10万元。
(二)对新落户岑巩经济开发区的企业,自投产之日起一年内,年主营业务收入达到2000万元以上,且年纳税额60万元以上,可一次性补助企业设备搬运费20万元和厂房装修费40万元。对“两头在外”和出口创汇型新落户岑巩县的企业,前三年按实现税收地方留存部分50%(税务机关查补部分除外,下同)给予物流补助。
(三)开发区标准化厂房出租优惠政策:(1)准入条件:标准厂房出租以层为单位(一二期每栋厂房共五层,每层建筑面积2000平方米,共计1万平方米),每层投资额须达到500万元以上,每层年销售额须达到600万元以上(以岑巩县税务部门开具的销售发票为准,下同),符合产业政策的轻工项目。(2)租金及物管费:第一层租金6元/平方米/月,第二、三层租金5元/平方米/月,第四、五层租金4元/平方米/月。标准厂房物业管理费按0.5元/平方米/月收取(均为建筑面积)。(3)标准厂房租金优惠:前五年每年租金视企业当年销售额完成情况缴纳,可享受“三免两减半”优惠政策。即从标准厂房租赁之日起,到次年同期为一年,第一年销售额达1000万元以上,第二年至第五年每年销售额达2000万元以上,前三年免收租金,第四年、第五年减半收取租金。否则,正常收取租金。第五年以后年度正常收取租金。(4)职工住宿楼租金及物管费:租金2元/平方米/月,物业费1元/平方米/月。(5)缴费时间:标准厂房和员工宿舍楼租金、物管费由起租当月开始缴纳,每年的始租当月内缴清全年12个月费用。(6)食堂:标准厂房提供食堂,实行市场化经营,生活消费为5元/餐。(7)交通:开通专门的县城直通标准厂房交通车,员工车费为2元/车次。
(四)岑巩县招商引资的生产型企业在项目建设中,城市基础设施建设配套费实行先交后返,按交纳城市基础设施建设配套费的100%返还给企业,用于扶持企业发展。
(五)实施自建标准化厂房补贴政策:单体建筑面积不少于2000平方米,单层层高不低于3.9米,自投产之日起年销售额达2000万元以上,项目投产次年后,按企业当年实现税收县级留存部分进行奖励。建设楼层为一层的,每平方米补助不超过40元;建设楼层为二、三层的,每平方米补助不超过60元;建设楼层为四层及以上的,每平方米补助不超过100元,每户企业补助最高不超过200万元。
(六)对积极实施自主创新开展技术改造获得国家专利及引进国家级高新技术的企业,经县直相关部门认定,按当年实际完成投资额10%的标准给予扶持,最高不超过100万元。
(七)为扩大再生产,原有企业对固定资产进行技术改造,固定资产投资额达500万元以上的,根据其当年获批国家银行贷款额度,按照银行同期基准利率,给予贷款50%贴息三年,但最高不超过200万元。
(八)土地使用税和场平补助费:(1)开发区范围内自建厂房的企业土地使用税每年按照4元/平方米的标准征收。(2)场平补助费(不含堡坎、护坡)。企业产值在2000万元以上1亿元以下的,补助场平工程费的50%;产值在1亿元以上的,补助场平工程费的60%。支付方式:企业投产一年后达到合同约定产值,场平工程费以第三方审计结算为准予以补助。每户企业补助最高不超过300万元。
(九)与国内500强企业、民企500强企业联合的县内企业,年主营业务收入达2000万元以上,连续三年按其当年完成的增值税和企业所得税县级留存部分的20%给予扶持。
(十)对入驻落户岑巩的企业成功挂牌上市后,除省、州奖励外,对在新三板挂牌的企业,给予企业50万元一次性扶持;中小板和创业板上市的企业,给予企业100万元一次性扶持;对进入主板上市的企业,给予企业200万元一次性扶持。
(十一)凡在岑巩县投资工业项目需自建厂房使用土地的,可采用“先租后让”“租让结合”方式供应。(1)需自建厂房使用土地的项目,合同签订后根据用地方案,按照流程办理土地租赁手续。租赁时间一般为三年。租赁费以(1000元/年/亩)进行收取。租赁期满后如需续租,经相关部门对投资进行审查,达到条件可续租,具体以续签合同为准。(2)落地企业若提出购地申请,需在项目投产二年后,相关部门根据投资合同进行考核,企业投资强度、税收缴纳、解决用工等方面达到投资合同要求,可按招拍挂出让方式取得用地。
(十二)对引进外来客商或启动本县民间资金在县内新办一、二、三产企业的个人,实行引资奖励。对其引资落地的新办企业第一年度实现销售收入在1000-2000万元、2000-5000万元、5000万元以上的,分别一次性奖励引资人10万元、20万元、30万元(以向岑巩县税务局申报销售额为准)。国家工作人员除外。引资人所获得的奖金,个人所得税由获奖人缴纳。
Ø 出口奖励政策
对具有外贸经营权的工业生产、仓储、物流、电子商务等企业到境外参加展会发生的展位费、人员费按有关规定给予50%-70%的资金支持,对出口企业向出口信用保险机构投保发生的保险费给予50%-80%的资金支持(单个企业最高支持金额100万元)。
Ø 科技创新奖励
对新认定的高新技术企业,给予一次性10万元补助;对新认定的省级创新型领军企业,给予一次性200万元补助。补助经费由企业落户所在县(市)财政和州级财政各承担50%。
Ø 知识产权奖励政策
(一)对获得中国专利金奖、中国外观设计金奖、中国驰名商标的,分别给予一次性10万元补助;对获得中国专利优秀奖、中国外观设计优秀奖的,分别给予一次性5万元补助。对获得贵州省专利奖的,在省给予补助的基础上,再给予50%的补助。以上补助经费由企业落户所在县(市)财政和州级财政各承担50%。对申请并获受理的发明专利,州级财政给予1000元/件资助;对授权的实用新型和外观设计专利州级财政给予300元/件资助。
(二)发明专利受理后补助3000元/件,授权后另行补助3000元/件;实用新型受理后补助2000元/件,授权后另行补助1000元/件;外观设计授权后补助1500元/件。发明专利维持费从第二个缴费年度起,按50%/件/年补助。
Ø 企业上市奖励
对注册地在贵州省,且在境内主板成功上市的企业奖励400万元;在中小板、创业板上市的企业奖励350万元。以上奖励分阶段拨付,对完成企业股份制改造并纳入省级上市后备资源库的奖励15%,对签署保荐协议并完成上市辅导验收合格的奖励25%,上市后奖励剩余60%。对纳入省级上市后备资源库并在新三板挂牌的企业,一次性奖励50万元。
Ø “一事一议”政策
本项目享受岑巩县招商引资“一事一议”的相关政策,在土地、资金、配套服务等方面给予政策支持。
来源:黔东南州投资促进局
更多动态
传递经贸信息 促进产业发展
长按识别二维码关注

