请点击左上角【蓝色微信名】关注我们

中国聚宝盆 大美黔东南

1.1项目背景
中医药旅游以中医药方、特色疗法等为核心,是我国特色优势旅游种类;而苗侗医药等民族医药旅游是其重要细分领域,以我国民族聚集的西部地区为中心,以民族医药文化、特色疗法等为核心,以草药种植加工观光、文化展示展览、药膳/理疗体验等为主要业态,可增强国民健康意识、传播民族医药、提升相关主体经济收入,是我国特色旅游分支之一,也是国家大力发展的领域之一。
Ø 全国方面
中医是我国“四大国粹”之一,历史悠久、影响深远,全球范围内广泛传播,在东南亚、日本及英、德等欧洲国家都有较广分布。中医涉及日常康养、养生药膳、农林种植等,且各民族医疗特色各异;随着国民消费水平增高、中医认可度提升、健康理念转变,以中医民族医药为核心的中医药健康旅游日渐火热,产业规模迅速扩增。2015年,全国中医药健康旅游市场规模946.8亿元,至2019年已增长至3132.9亿元,年复合增长率约35%。

图表 1 全国中医药健康旅游规模(亿元)及增速
Ø 地方方面
贵州钟灵毓秀,旅游资源、中医药药产十分丰富,且有苗侗等特色独具的民族医疗,有“中国公园省”“天然药物宝库”之称和“夜郎无闲草,黔地多灵药”之美誉。近年来,贵州依托资源优势、民族特色大力发展健康旅游,重点开发避暑康养、温泉养生、中医民族医观光体验等领域的精品旅游景区及示范园,中医药健康旅游在“大健康”、“大旅游”双端刺激及政府关注支持下日益繁荣。
黔东南州风景秀丽,药产丰富,素有“天然药库”“苗侗药都”之称,州内中药材种类共2831种,总蕴藏量1080万吨,占全省59.2%;全国重点中药用材328种,占全国90.35%。近几年,黔东南依托资源优势和民族医疗特色,发展布局苗蒸堂、瑶浴、苗药养生城等中医药健康旅游领域,是贵州省唯一入选全国首批15个国家中医药健康旅游示范区创建单位的单位,已形成知名度、认可度较高的品牌。剑河县位于州内中部地区,县内共有中药药种1024种,总蕴藏量10万吨,有远近知名的“剑河钩藤”及冷饭团、淫羊藿等特色药种,苗医侗医特色独具,有“药材之乡”和“苗乡侗寨”的美誉,建设开发苗侗医药健康旅游示范园基础优厚,优势明显、前景可期。
1.2项目选址
苗侗医药健康旅游示范园选址于剑河县岑松镇,位于剑河县西北部,临近剑河县温泉城。健康旅游示范园总占地面积约1500亩,包括药材/健康果蔬种植加工(包含温室大棚)、展示体验、主题活动等区域。

图表 2 项目选址
2、建设条件
2.1苗侗医药健康旅游示范园简介
苗侗医药健康旅游示范园以苗侗医药文化为中心,以中药材育种、种植、加工为基础,依托剑河温泉城、仰阿莎主题公园和华润希望小镇等重点景区,融合中医民族医疗、农业休闲观光等理念,发挥剑河县自然风光、中药药产、苗侗文化等资源优势,以“现代山地特色高效中药材示范园区+旅游业”发展模式,以“赏药文、品药膳、沐药浴、带药礼”的理念开发包含生态观光/采摘、餐饮娱乐、亲子活动、康养体验的多种业态为一体的中医民族医药旅游景区。
2.2设施配套
剑河县苗侗医药健康旅游示范园位于剑河温泉隧道旁山地处,临近4A级景区“剑河温泉城”,是剑河县旅游聚集区;周边除温泉城外,有仰阿莎主题公园、清江湖景区及华润希望小镇等景区景点。此外,项目周边餐饮住宿、休闲娱乐设施完善,有按星级标准打造的温泉国际酒店、仰阿莎酒店、温泉小屋·别院等酒店及特色小吃、时尚扒档、美食街等餐饮设施,和酒吧、茶馆、咖啡馆、5D影院、剧场、广场等各类休闲娱乐设施。

图表 3 项目周边景区景点
“剑河温泉城”是县内重点景区和旅游业发展中心景区。剑河温泉是贵州省三大天然温泉之一,是世界唯二的氡硫温泉,开发利用历史悠久,有“苗疆圣水”之称;温泉城以剑河温泉为核心,是全国首个苗侗医药主题康养温泉,也是县内唯一的4A级景区,景区内有文化博物馆、特色苗药区等苗侗医药(文化)主题设施,可与主题相近的苗侗医药健康旅游示范园形成很好的联动效应。

图表 4 剑河温泉城
2.3区位交通
Ø 区位条件
剑河县位于贵州省东南部、黔东南州中部,东邻天柱、锦屏二县,南连黎平、榕江二县,西接雷山、台江二县,北近施秉、镇远、三穗三县。距省会贵阳220公里、州府凯里55公里,距黔南州都匀市、铜仁市、湖南省怀化市均在200公里范围内。
项目所在地属剑河温泉城规划范围,距温泉城核心区“圣水温泉”仅1.5公里,是剑河县旅游聚集区中心,也是周边临近地区的地理中心点,北有镇远县“太极古城”,西有雷山县“西江千户苗寨”,南有黎从榕侗族风情区,均有高速与健康旅游示范园相连,交通便捷,区位优势突出。

图表 5 区位交通示意图
Ø 交通条件
剑河县位于上海至昆明的东西交通大动脉上,公路有沪昆高速穿境而过,2020年10月通车的剑榕高速纵贯南北,规划在建的剑黎高速横穿东西,还有G320国道及多条省道通行;铁路有已开通的沪昆高铁,县城距三穗站和凯里南站分别为30公里和60公里,此外,还有沪昆铁路可供通行;航空方面,距贵阳龙洞堡国际机场220公里,距黔东南州州内凯里黄平机场和黎平机场分别约100公里和170公里。陆路、空中交通较为发达,中药旅游项目开发的交通基础较好。
项目所在地临近沪昆高速和剑河县县城,距县城仅2公里,距剑河收费站仅5公里,可通过温泉城环线公路通往县城公路、G320国道及沪昆高速。
3、项目优势
3.1剑河药乡物产盈,苗乡侗寨医蕴深
Ø 药材种类、蕴量丰富
剑河县有“天然药物园”、“药材之乡”的美誉,是贵州省25个中药材种植超10万亩的种植大县之一,也是15个“贵州省中药材种植大县”之一,县内中药材药种繁多,蕴量丰富,资源十分丰赡。县内有钩藤、杜仲、天麻、灵芝、桔梗、重楼、白芨、淫羊藿、金银花、茯苓、冷饭团、滇重楼(独角莲)、厚朴、黄柏等中草药材共1024种,占全国中药材品种总量的8.5%,其中植物类897种,动物类127种;全县总蕴藏量超过10万吨,各类中药材人工种植面积超13万亩。丰富的药产资源,为剑河县发展中医药及其相关产业提供了优厚的发展基础,也为中医药与旅游、商业等其他领域融合发展提供了可能。
其中,“钩藤”有镇静降压、清热平肝、息风定惊的功效,是剑河县传统道地药材,“国家地理标志产品”,品质优良,产量丰足。境内野生钩藤年蕴藏量达3000吨,品质优良、药性含量高,广受市场认可;不仅驰名国内,还远销日韩、英德等海外国家,颇受好评。剑河县因地制宜,大力发展钩藤产业,已形成集良种育苗、生态种植、初步加工、科学研究等于一体的产业结构,全县钩藤种植面积约11.5万亩,占全县中药材种植面积约87.5%,年产量超过3万吨,综合产值超亿元。优势突出的道地药材为剑河县苗侗医药相关旅游、特色产品销售等商业业态提供了游客量/销售量和商业盈利保障。

图表 6 剑河钩藤
Ø 苗侗医蕴深厚
苗侗医药在我国中医各分支中,历史悠久,特色独具,颇重用药,有“黔山秀水无闲草,苗侗百草皆为药”之美誉。苗医历史悠久、源远流长、自成体系,距今已有三四千年的历史,在临证处方用药方面有诸多独到之处,且具有浓厚的民族特色。侗医疾病治疗诊疗手段过程简便实用,侗药以野生植物为主要药源,配以种植的贵重或稀有药材,在发展过程中逐渐形成以复方为核心,酒药、膏药、丹药、散药搭配使用的用药体系。
剑河县是少数民族聚集县,以苗侗为主的少数民族人口占全县总人口的96%,有“苗乡侗寨”之称,苗侗医药文化底蕴深厚。县内存有《苗族医药档案》,是剑河县乃至贵州省苗医苗药传承考证的重要资料,是我国民族医药的重要文献;由于侗族没有民族文字,县内名老侗医编著的《本草医方》、《草木春秋》更是侗医研究应用等极为重要的资料,而侗族名医姜念儒用侗医药房进宫为道光皇帝救治眼疾的故事,至今仍在流传;近年来,先后举办承办“千年苗医—快跑中国”等主题活动,促进苗侗医药及相关服务业快速发展。苗侗医药颇重用药的特点,以其为核心融合生态观光、特色成药体验销售等业态建设开发苗侗医药健康旅游示范园有较好的开发基础和发展前景;而苗侗医药的独特性和历史久远性,令苗侗医药文化旅游相关颇具吸引,潜在客源较大,潜在经济效益较高。

图表 7 剑河县苗侗医药主题活动剪影
3.2苗疆浴城环境舒,植药康旅两相宜
中药材种植与粮食作物及蔬菜水果等常见食用农产品种植相比,对种植地的地形地貌、光照降雨、气温气候等自然条件要求较高,而剑河县气候环境十分适宜种植中药,而舒适的气候环境还可为温泉/避暑康养、观光旅游等相关业态提供游客保障,项目发展基础良好。
Ø 气候环境适宜药材种植
剑河县地质构造属江南古陆地的一部分,为山地性高原,县内山地以低山、低中山为主最高海拔1623.3米,最低海拔348米,有“九山半水半分田”之称,土质肥沃,县内土壤多为红黄壤,PH介于4.2-5.5之间。剑河属中亚热带季风气候区,四季分明,冬无严寒、夏无酷署,水热同季,雨量充沛;年平均气温16.7℃,年平均降雨量1260毫米,日照时数1116.9小时,无霜期310-326天。适宜的山地海拔和土壤酸碱度、适中的温度日照、温和的气候环境使得剑河区非常适合中药材的繁育生长,也是剑河药产丰富的原因之一,为剑河县中药材种植提供了土壤、气候、降水量等自然条件保障,进而为中药材种植加工、观光、体验提供了发展基础。
而项目选址于县内西北侧山地,地块海拔适宜、雨量丰沛、土质肥沃,且近邻剑河温泉,土壤矿物质十分丰富,十分适合发展中药材的生态种植及以此为基础的种植加工、生态观光/采摘等,可有效提高土地利用率、提升经济收益、拓展中医苗侗医药产业链条、多元化盈利手段,实现社会及经济效益兼顾,具有较高的开发价值。

图表 8 气候温和、环境舒适的剑河县
Ø 生态优美、山清水秀
剑河县生态优美,空气清新,被评为“全国最美风景县”、“魅力生态典范城市——十佳休闲度假旅游胜地”,温泉/避暑康养、观光旅游等等相关业态发展前景较好。剑河县是全国28个重点集体林区之一、贵州省10个重点林业县之一,森林覆盖率达72.8%,空气负氧离子每立方米达1.7万个以上,空气清新;县内清水绕城,有国家级水利风景区“仰阿莎湖”和以清水江、巫密河、八卦河为主的各类大小河流334条,且水质优良,达到国家一类水质标准;气候温和,年均气温16.7℃。山水秀美、风景瑰丽的生态环境和舒适宜人的气候,使得剑河县开发生态游、避暑游有较大吸引力,为项目以苗侗医药为核心,开发中医药种植观光、森林避暑康养、生态采摘游赏及生态露营等各类旅游业态提供了开发基础和客群保障。

图表 9 剑河县自然环境
3.3剑书河上苗侗影,山水明秀四季游
剑河县四季分明,气候宜人,是我国全季节旅游目的地之一;县内自然景观、人文景观资源丰富,民族风情浓郁,适合全域各类旅游业态发展。
Ø 自然景观丰富
剑河县自然景观种类繁多、资源丰富。剑河县有:1国家级森林公园“仰阿莎国家森林公园”,是我国稀有、全省规模第一、生物多样性保存最完好的亚热带原始阔叶林区,被誉为“生态天堂”、“天然氧吧”;2剑河温泉各项矿物含量等理化指标可与世界名泉法国维稀温泉相比,有苗疆圣水之称;3八郎寒武纪古生物化石群,是距今约3.5亿年的国家级地质公园,被誉为“研究生物进化的金钥匙”;4国家级水利风景区仰阿莎湖,水域广阔水域面积达85平方公里。除此之外,还有王刚湾景区、百里原始森林走廊、八万山云海、百里原始阔叶林、久仰尖峰岭等各类自然风景景区景点。丰富的自然生态景观可与示范园配套开发联合旅游路线,产生联动效应;还可在项目运营先期对项目形成很好的带动效应。

图表 10 仰阿莎森林公园
Ø 民族文化绚烂多彩
剑河在历史上属“化外生苗”之地,受到汉文化影响极小,苗侗文化保留完整,同时还是“苗族美神”的故乡,民族文化源远流长、丰富多彩;有苗绣、叙事诗《仰阿莎》、苗族剪纸、苗族多声部情歌、苗族服饰、革东苗族飞歌、苗族银饰煅造技艺7项国家级非物质文化遗产及苗族武术等13项省级非物质文化遗产和姊妹节、牯藏节等民族特色节日,人文景观分布全县。县内有基佑村、巫泥村、洞脚村、返排村等传统村落29个,这些村落保持民族传统建筑风貌和生活习俗,还有仰阿莎主题公园、巫沙苗寨等景区景点。独具特色且保存完整的苗侗文化风情,为苗侗医药主题旅游的建设开发提供了发展基础,也为健康主题旅游染上了民族色彩,项目不但为项目的经济效益提供了保障,同时项目开发还可宣传苗侗医药及苗侗文化、带动周边村镇经济发展,具有较高的经济效益。

图表 11 剑河部分非遗
3.4“医”“旅”政策续发力,“康”“游”相融前景阔
民族医药健康旅游是中医药健康主要分支之一,是“医旅融合”重要发展方向,受国家医疗、旅游双端和“大力发展中医民族医疗”相关政策助推。而苗侗医药作为黔东南州乃至贵州省是的特色民族医疗,受到省州政府大力支持,苗侗医药与旅游融合发展前景十分广阔。
Ø 国家层面
中医药民族医药作为我国独特的健康医疗资源,其发展一直受到国家大力支持;中医药融合旅游作为融合双端资源的蓝海产业,更是受到国家的直接政策支持,健康中国2030规划明确提出“发展健康服务新业态”、“充分发挥中医药独特优势”的发展要求。
一方面,国家先后发布各类相关政策,支持中医快速良性发展。国务院2015、2016年先后发布《中医药健康服务发展规划(2015—2020年)》,提出重点发展中医养生保健、培育发展中医药健康旅游、促进中医药健康服务相关支撑产业发展的发展方向,并重点强调中医药健康旅游的地域特色和民族特色。2017年国家发布《中医药“一带一路”发展规划(2016-2020年)》提出与“一带一路”沿线国家合作建设中医药对外交流合作示范基地,推出中医药国际标准,为中医药国际化指明了方向。
另一方面,各相关部门相继出台政策,直接支持中医药健康旅游产业发展。中医药管理局与国家旅游局,2015年联合出台《关于促进中医药健康旅游发展的指导意见》对中医药健康旅游作了详细规划,提出了突出特色、市场主导、多元发展、打造品牌、管理规范的发展要求和原则;2016年出台《关于开展国家中医药健康旅游示范区(基地、项目)创建工作的通知》规划三年内建成10个中医药健康旅游示范区,100个中医药健康旅游示范基地,1000个中医药健康旅游示范项目,探索中医药健康旅游发展的新理念和新模式,创新发展体制,为中医药健康旅游示范区(基地)建设发展指明了方向。
Ø 地方层面
在国家政策的大力支持下,贵州省及黔东南州政府也积极出台相关政策支持黔东南中医药健康旅游发展,助推黔东南州成为成功入选全国首批15个“国家中医药健康旅游示范区”创建单位;而剑河县作为中药材药产优势地区,受到上级政府大力扶持。剑河县抓住政策扶持机遇,依托地方药种及药材产量优势,充分发挥本地苗侗医药特色疗法和文化元素,以剑河温泉城为中心,融入民族医疗医药特色理念、药方、疗法等,建设开发中医药健康旅游基地,积极推进苗侗医药与其他相关产业融合发展。


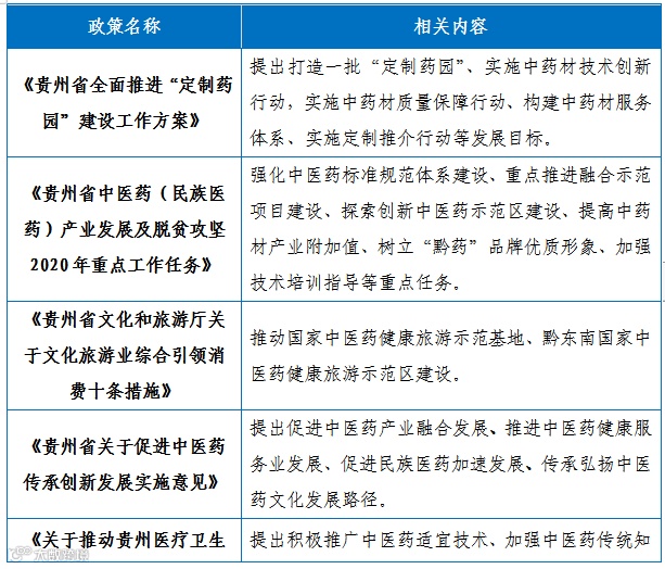
图表 12 地方相关政策文件节选
政策名称相关内容
《贵州省全面推进“定制药园”建设工作方案》提出打造一批“定制药园”、实施中药材技术创新行动,实施中药材质量保障行动、构建中药材服务体系、实施定制推介行动等发展目标。
《贵州省中医药(民族医药)产业发展及脱贫攻坚2020年重点工作任务》强化中医药标准规范体系建设、重点推进融合示范项目建设、探索创新中医药示范区建设、提高中药材产业附加值、树立“黔药”品牌优质形象、加强技术培训指导等重点任务。
《贵州省文化和旅游厅关于文化旅游业综合引领消费十条措施》推动国家中医药健康旅游示范基地、黔东南国家中医药健康旅游示范区建设。
《贵州省关于促进中医药传承创新发展实施意见》提出促进中医药产业融合发展、推进中医药健康服务业发展、促进民族医药加速发展、传承弘扬中医药文化发展路径。
《关于推动贵州医疗卫生事业高质量发展的意见》提出积极推广中医药适宜技术、加强中医药传统知识保护和技术创新、推动中医药民族医药传承创新发展、推进中医药与旅游等多产业融合。
《黔东南州人民政府关于加快推进苗恫民族医药产业创新发展的意见》确定体系发展、基地发展、企业培育、技术创新、品种培育和服务发展目标;提出建设药材种植基地、培育地方品牌、提升相关产品制造能力、完善市场体系、推动苗侗民族医药与旅游产业融合发展等发展策略;并对资金扶持、现金奖励等做出了详细规定。
《黔东南州中医药健康旅游示范区总体规划(2018--2025)》综合地方资源、民族文化底蕴的优势,结合黔南州经济发展实际情况,对全州中医药健康旅游整体规划。
4项目方案
4.1项目定位
围绕贵州省大健康全产业链共同发展的发展战略,参照贵州省、黔东南州对剑河县苗侗医药健康旅游的定位及剑河县“打造大健康全产业链,大力发展苗侗等民族医药产业”的发展方向,剑河县苗侗医药健康旅游示范园依托剑河县中药材资源优势,以苗侗民族医药为核心,打造集中药材种植加工、中医药健康体验、中医药文化传播及休闲采摘、观光旅游、娱乐健身、养老度假等功能于一体的综合性、多功能的国家级现代化苗侗特色中医药健康旅游示范基地。传播苗侗民族医药特色健康理念和疗法,打造剑河苗侗医药旅游品牌,带动地方经济快速健康发展。
4.2建设内容
项目总用地规模约1500亩,包括数字农业区、种植观光区、医药展览体验区、活动区及配套延展区五大区块,总构筑面积(包含温室大棚)面积约11万m2。
Ø 数字农业区:以数字化设施园艺为核心,以中药材种植温室大棚为主要建设内容,具体包括环境监测控制系统、数字化育苗系统、生产过程管理系统、水肥药综合管理系统等相关系统及控制室、办公室等配套建筑,总构筑面积(包含温室大棚)约52620m2。
Ø 种植观光区:主要涉及苗侗药材种植加工观光及林下果蔬菜采摘,具体包括中药材种植园、药用观光植物园、果蔬采摘园、中药材加工工厂、果蔬加工作坊等,其中种植园、植物园、采摘园等无建筑需求,总建筑面积约19680m2。
Ø 医药展览体验区:为游客提供民族医药文化发展展览和药膳美食体验,具体包括中医/苗侗医药文化馆、博物馆、大讲堂、特色疗法/经典处方长廊、名医馆、药膳健康餐馆等,总建筑面积约12160m2。
Ø 活动区:依托周边地理条件,开发各类主题活动,具体包括亲子活动区、生态露营区、主题拓展训练/探险区等,总建筑面积11260m2。
Ø 配套延展区:为上述区块提供餐饮、住宿等配套,并延展康养、休闲娱乐等其他业态,具体包括会议中心、游客中心、停车场、酒店、餐馆、特色中医苗侗医养生饮品店、康养中心、中医主体电影院等,总建筑面积约13980m2。

图表 13 功能分区面积表
5、市场分析
5.1健康旅游市场规模分析
随着我国经济快速增长,我国国民消费能力水平日益提高,消费理念、健康理念逐渐转变,健康医疗需求快速增加,健康旅游市场迅速扩增。
一方面,以医疗诊疗为中心,围绕高端医疗、跨地(境)医疗及医美整形、生育辅助等特定专科医疗相关需求的“医疗旅游”市场快速增长。统计数据表明,2018年,我国医疗旅游市场规模已超过1500亿元,仍在迅速增长,2019年已增长至超过2000亿,同比增长约26%。另一方面,以健康理念为核心的康养旅游、健康小镇、中医药旅游等其他健康旅游市场也迅速扩增。以康养旅游为例,2019年,全国康养旅游市场规模近830亿元,同比2018年的700亿元增长近20%,且仍将以高速率持续增长。而中医药健康旅游是我国的特色旅游,有政策和资源优势,一直是我国健康旅游的重要分支,2015年市场规模已近千亿元,2019年已超3000亿元,年复合增长率约35%。
5.2苗侗医药健康旅游示范园前景分析
我国中医药健康旅游基础雄厚,各地依托当地名老中医、药用植物园、药膳食疗馆等资源,大力开发健康旅游,打造地方旅游品牌,产业链不断完善,已形成规模市场;自2020年初疫情爆发以来,中医药凭借在防疫抗疫的出色表现受到广泛关注,发展前景较好。苗侗医药健康旅游示范园,在中医药健康旅游中融入苗医和侗医的特色,兼有中医药健康旅游优势和民族文化、特色疗法优势,且有剑河温泉城带动,市场前景较好。
Ø 苗侗医药健康旅游示范园客群预测
2019年剑河县游客量约384.41万人次,同比增长30.6%,按年均增长10%保守估计,2030年全县总游客量将超过1000万人次。项目全建设期约2-3年,其中数字农业、种植观光等区域建设期较短,预计一年内具备接纳客户的能力,综合考虑示范园区位、周边带动、开发优势等各项因素,基准游客量按全县游客量的3%计,约11.5万人次。项目运营后首三年收疫情缓解旅游需求集中释放和疫后中医药关注度、认可度提高的刺激,游客量的快速增长,增速按18%/年保守预计;之后四年为稳定发展期,增速按10%/年计;项目发展稳定后,进入平稳期,增速按7%/年计,
则至2030年,项目总游客量将近35万人次。

图表 14项目游客规模预测(单位:万人次)
6、投资分析
6.1投资预期
项目总投资约1.9亿元,具体包括土地成本、建设改造费用、设备购置费用、基本预备费用及铺底流动资金。
Ø 土地成本:项目用地包括主要为山林、商服等多种类型,其中商服土地、工业用地转让价格按47万元/亩、16万元/亩(具体以实际评估出让价为准);田地流转价格按1000元/亩/年核算,其他用地按平均180元/亩/年计,项目经营年限按15年计,共计5800万;
Ø 建设改造费用:包括温室大棚、加工厂房/作坊及各类建筑设施的设计实施及装修费用和各区内建筑用地及其他区块绿化等配套设施的升级费用,单位面积平均建筑成本参考同类建筑成本,数字农业区、种植观光区、活动区分别按180元/m2、650元/m2和110元/m2核算,其余二区块按1800元/m2计,则设施建设费用共约7055万元;升级改造费用按2000万元计,共计9055万元。
Ø 设备购置费用:包括中药材生产加工设备、办公设备及餐饮/住宿、康养等其他设备,参照同类标准,分别按500万元、150万元、550万元计,总计1200万元;
Ø 基本预备费用:为建设过程中可能发生的事故、灾祸及各类会增加建设成本的风险预备,按项目土地成本及建造改造费用10%计提,共计1486万元;
Ø 铺底流动资金:按照年经营成本(不含固定资产折旧费用)的30%计算,约1690万元。

图表 15 项目预期投资费用清单
6.2效益分析
Ø 经营收入
项目经营按旅游收入、销售收入和其他收入三类计:
旅游收入:包括园内各类门票、采摘入场费及餐饮住宿等,基准游客量11.5万人次,基准人次均消费标准450元,总计5175万元;
销售收入:包括中药苗侗药各类加工产品销售、药膳体验销售等,按人次均400元估算,总计4600万元;
其他收入:园内其他业态收入,如康养中心、主题活动、亲子活动等,按1500万元计;
总计经营收入:11200万元。
Ø 经营成本
原料/材料费:包括药材/果蔬种苗、种植用肥料、加工用材料等各类原料材料购买费用,按营业收入15%测算,总计1850万元;
运营成本:包括办公费用,水电能源费用、办公耗材购买成本等,按营业收入20%测算,总计2470万元;
工资及福利费:项目预计雇员120人,包括管理及服务人员等,人均工资及福利费按2500元/月测算,年工资及福利费用为360万元;
固定资产折旧费:设施及设备折旧费用,其中,数字农业区温室大棚折旧期按同类主流值5年计,其余设备设施折旧期按20年计,残值率5%,共计650万元;
维护修理费:数字农业区温室大棚维护费用相对较高,按对应建设成本12%计,其余设施、设备维护费用按3%计,总计约390万;
其他费用:包括宣传推广等其他各类费用,按照600万元估算。
总计经营成本:6280万。

图表 16 经营盈利分析
利润分析:
经过简单财务测算,项目年经营利润约4955万元,参照国家及当地相关税收政策和规定,项目净利润约为3220万元;项目总投资额为19231万元,则项目资金回报率约为16.8%,项目投资回收期为6年。

来源:剑河县投资促进局
更多动态
传递经贸信息 促进产业发展
长按识别二维码关注

