搜索
首页
大数快讯
大数活动
服务超市
文章专题
出海平台
流量密码
出海蓝图
产业赛道
物流仓储
跨境支付
选品策略
实操手册
报告
跨企查
百科
导航
知识体系
工具箱
更多
找货源
跨境招聘
DeepSeek
首页
>
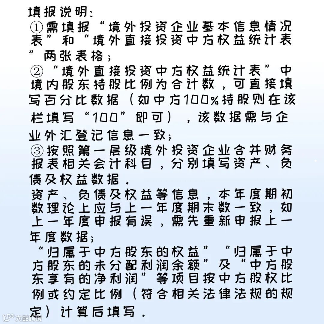
汇知识 | 2024年度直接投资存量权益登记指南
>
汇知识 | 2024年度直接投资存量权益登记指南
投资南充
2025-03-26
2
温馨提示
信息来源
|中国外汇
【声明】内容源于网络
0
0
投资南充
南充市经济合作和外事局主要牵头全市投资促进、博览会展、外事、港澳事务等相关⼯作,以宣传推介南充投资环境、联系服务国内外企业来南考察、促进产业项目洽谈合作、协调解决在南投资企业困难为己任,是投资者来南考察、洽谈、投资的“第一站”。
内容
1916
粉丝
0
关注
在线咨询
投资南充
南充市经济合作和外事局主要牵头全市投资促进、博览会展、外事、港澳事务等相关⼯作,以宣传推介南充投资环境、联系服务国内外企业来南考察、促进产业项目洽谈合作、协调解决在南投资企业困难为己任,是投资者来南考察、洽谈、投资的“第一站”。
总阅读
2.7k
粉丝
0
内容
1.9k
在线咨询
关注