点击标题下【蓝色微信名】可快速关注
1、项目概况
1)项目行业类别:林业
2)项目建设性质:新建
4)合 作 方 式:独资、合资
2、建设条件
1)自然条件优越
凯里气候适宜,土壤肥沃,植被资源丰富,为花卉苗木的种植提供了良好的基础条件。
Ø 气候适宜
凯里属于亚热带季风湿润气候区,具有冬无严寒,夏无酷暑,雨热同季的特点。年平均气温14-18℃,最冷月(1月)平均气温5-8℃,最热月(7月)平均气温24-28℃。雨季明显,降水较多,年降雨量在1000-1600毫米,日照年均约1200小时,无霜期达260-320天。境内地形复杂,气候多变,小气候差异明显,对园林植物以及花卉生长极为有利,具有明显的区域优势和较大的潜在生产力。
Ø 土壤肥沃
凯里地质地貌独特,土地肥沃,土壤类型丰富多样,有黄壤、石灰土、紫色土、水稻土等4个土类,17个亚种,40个土属,75个土种,可满足不同花卉苗木的生长需求。此外,凯里境内多为山地,土层肥厚,保水条件好,非常适宜树木生长,其对园林工程苗木培育,包括常绿、落叶以及耐阴植物等等,具有得天独厚的天时、地利条件。
2)区位交通便利
凯里区位优势明显,交通条件便利,拥有公路、水路、铁路和航运四种交通方式,便于花卉苗木产品的物流运输。
Ø 区位条件
黔东南州位于西南地区东南部,东邻湖南,西倚云南,北连四川,南接广西,是西南连接华东、华中、华南的交通枢纽。凯里是黔东南州的州府所在地,位于黔、桂、湘三省(区)结合部,处于成渝经济区、长株潭经济圈、珠江经济区和黔中经济区的中心地带,地理位置优越,区位优势明显。
Ø 交通条件
凯里交通便利,纵横交错,四通八达,公路、铁路、机场运输便利。
公路方面:沪昆高速、G320国道、S306省道横贯东西,S308省道纵贯南北。凯余、凯羊、凯雷三条高速公路建成通车,境内高速公路里程达82公里,缩短了与周边县的距离,凯里到麻江、丹寨等周边县全部实现半小时通达。
铁路方面:沪昆铁路穿境而过,沪昆高铁、贵广高铁建成通车后,极大缩短凯里与各大中心城市的距离,凯里到上海1800公里的距离只需5小时左右,凯里到广州1100多公里的距离只需3个多小时。
机场方面:有凯里黄平机场,目前已开通北京、上海、广州、深圳、杭州、成都等大城市航线。

3、产业条件
1)种质资源优良
黔东南花卉资源丰富,地方特色明显,发展花卉苗木种植业具有显著的种质资源优势。
Ø 花卉资源丰富
据调查,黔东南植物有290科,696属,2009种。其中适作园林植物约有180多科1200多种,国家Ⅰ、Ⅱ级重点保护珍稀植物34种,而且分布面广,有乔木、灌木、草本;有常绿、落叶、阔叶、针叶品种,有观花、观叶、观果、观根品种;有绿叶、黄叶、红叶等多种彩叶品种。花期在春、夏、秋、冬四季皆有;果期也是一年四季均有,果实色彩多样且艳丽。
Ø 地方特色明显
野生花卉植物能随季节的变化表现出不同的生态功能和景观色彩,本项目立足于省内花卉市场,综合考虑各种野生花卉植物的形态特征、花期、果期、色彩、功能、用途等,充分发挥黔东南本地花卉业的资源优势,如蕨类、石蒜、百合、杜鹃、火棘等有希望培育为在国内外有竞争力的特色花卉品牌。

2)产业基础殷实
黔东南州大力引进花卉生产、加工、销售物流等企业,花卉苗木产业发展迅速,为项目发展奠定了良好的产业基础。
Ø 产业初具规模
截至2017年底,黔东南州新增种植花卉面积2.3万亩,其中以玫瑰、金银花、菊花等为主食用与药用花卉1.5万亩,以百合、非州菊等为主鲜切花种植面积0.7万亩,绿化苗木种植0.2万亩,建成专业化基地0.7万亩,实施产业化项目63个。2018年黔东南州出台了《发展花卉产业助推脱贫攻坚实施方案(2018-2020年)》,规划到2020年全州花卉种植面积达18万亩,实现综合产值30亿元。
Ø 产业集聚发展
黔东南州在花卉产业发展中依托农业园区、景区、美丽乡村建设,充分发挥地域生态、人文、旅游的优势,建设集育种、种植、培训、休闲、观光等于一体,风格迥异、布局别致的农业花卉示范园区,在建设种植基地的同时,带动面上规模发展。目前已启动了镇远县“农业产业+产品+旅游”的4A级花卉景区、岑巩县水尾乡玫瑰花标准生产基地、麻江县“药谷乡村”花卉园,台江县建成老屯乡百合园,天柱县建成凤园花卉农业园区等建设。
4、市场前景预测
1)市场分析
随着城市化进程的加快,凯里市在积极创建文明、卫生、园林城市活动,要求拓展人口密集区绿地,加快城市公园、生态农业观赏园、经济林和风景林的建设,形成良好的外围生态圈,花卉及观赏植物、园林绿化必将成为城市建设、居民生活不可缺少的点缀和添色。目前,凯里市花卉苗木生产面积分散、品种单一、规模较小,供应市场的能力还很弱,本项目建设完成后,可充分发挥乡土树种优越性,辐射黔中地区乃至贵州省全省城市发展建设,市场前景极为看好。
花卉苗木产业已成为世界上最具活力的三大朝阳产业之一。随着人们生活水平的提高,居住条件的改善,园林城市建设步伐的加快,环保意识的增强,花卉、苗木消费量迅猛增长,预计花卉苗木市场需求量以平均每年30%以上的速度增长。项目产品在市场滞销之时,仍可通过对园林苗木的培育,增加树龄等方式,使价值倍增,在市场好转时卖出更好的价格。因此,本项目市场风险较小,市场前景广阔。
2)目标市场
本项目的核心市场主要面向黔东南州和贵州省内花卉苗木市场。从贵州省花卉苗木市场来看,自给率不足30%,大部分产品都是从外地进货,市场需求量巨大。项目产品销往黔东南州和贵州省有三大优势:①凯里交通发达,运输成本低,通往省内主要城市距离较近;②市场拓展成本小,本地企业一方面在当地知名度容易传播,另一方面消费者内心认同度相对较高,因此市场容易拓展;③销售渠道广泛。
本项目的重点市场包括北京、上海、广州、深圳、成都、重庆等国内大中城市。贵州省有“第二春城”的美称,与云南相比,冬季、春季南花北调距离近,有利于外运保鲜鲜花,而且外运成本低。同时,凯里铁路、公路、航空运输业发达,有利于花卉苗木产品的外运。
此外,本项目所生产的高档花卉苗木产品还可以进一步出口香港、日本等机会市场。

5、项目选址及规模
1)建设地点
本项目以黔东南州凯里市旁海镇、湾水镇、下司镇、三棵树镇等乡镇为试点示范区,辐射带动凯里全市花卉苗木产业发展壮大。项目建设区气候条件良好,种植条件优越,交通运输便利,本项目在原有产业的基础上,建设花卉苗木产业基地,条件适宜,发展前景广阔。

2)建设内容
项目采用“公司+基地+合作社+农户”的建设模式,公司与合作社签订合同,负责资金支持和技术服务。合作社组织农户进行花卉苗木种植,确保花卉苗木的产量。一方面,企业通过示范种植基地的带头作用,在企业实力、种植技术、经营能力、市场效益等方面更容易获得农户信任,迅速扩大全市花卉苗木产业规模;另一方面,也降低了企业的投资成本及投资风险。
项目建设集花卉苗木种植、观光旅游、产品加工、植物交易、科普教育为一体的花卉苗木产业基地,分为花卉苗木示范种植区、科研培训区、仓储物流区、产品加工区、产品交易区、旅游观光区、生活办公区等功能区域。项目总占地面积3万亩,建筑面积1.2万m2。项目建成后,年产乔木20万株以及灌木、花卉1000万株。

6、财务分析
1)预期投资
本项目预期投资10000万元,包括流转土地成本、建(构)筑物工程费用、工程建设及其他费用、设备购置及安装费用、基本预备费和铺底流动资金。
2)年经营收入
项目年经营收入主要是花卉苗木销售收入和旅游收入,按照现行市场价格估算,项目达产后年销售收入为5200万元。
3)年经营成本
本项目经营成本主要包括育苗成本(含研发费用)、种植成本(含人力成本)、加工成本、销售成本、管理成本、工资及福利费和燃料及动力费等。项目年经营成本约2650万元。
4)主要财务指标
本项目经营利润等于经营收入减去成本为2550万元。参照国家及当地相关税收政策和规定,项目年净利润为2218万元。经过简单财务测算,本项目资金回报率为22.2%,项目投资回收期约为4.5年(不含项目建设期)。

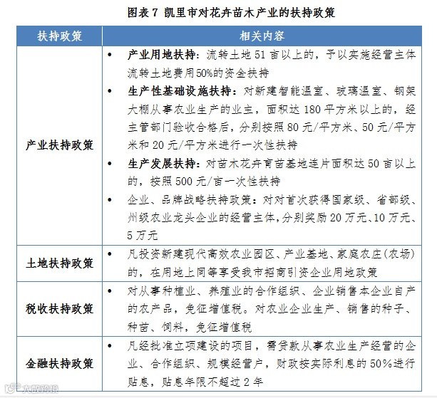
7、扶持政策
2018年,凯里市政府出台了《凯里市深入推进农业供给侧结构性改革进一步加快现代农业产业发展政策的实施意见》,从产业用地扶持、生产性基础设施扶持、生产发展扶持等方面对花卉苗木产业进行扶持,在政策、资金、技术等方面给予倾斜及税费方面优惠政策。

业主单位:黔东南州凯里市林业局
联 系 人:潘燕
电 话:13885523898
传递经贸信息 促进产业发展
长按识别二维码关注

