点击标题下【蓝色微信名】可快速关注
1、项目概况
1)项目行业类别:旅游业
2)项目建设性质:续建
4)合 作 方 式:合资
2、建设条件
1)资源禀赋高
三穗县地处于黔东南州“三条精品旅游线”的中枢,是黔东、湘西两大旅游板块的连接点、中转站。境内有美丽的自然风光,如雪洞蟒坪自然奇观、界牌溶洞群、蜜蜂坡万里竹廊等;有中国四大名鸭之一的三穗麻鸭;有宜然自得的农耕田园风光;有浓郁的民族文化风情,如全国第二大苗族聚居村寨寨头;有魅力的红色文化之旅,如杨至诚将军故居、良上红军亭等。

项目所处区域属高山丘陵地貌,山势绵延起伏,森林覆盖率高,空气质量优良天数占全年的99%以上,空气负氧离子含量是全国平均水平的20倍,是名副其实的天然氧吧。探界牌溶洞、观万亩竹海、体验千年古法造纸、吃农家养心饭、野外山地自行车锻练、野外烧烤露营等活动是本区域最典型的特色,对于外地游客具有较强的吸引力。
2)区位交通优
三穗交通区位独特,自古就有“黔东要塞”和“千里苗疆门户”之称,位于贵州铜仁市、凯里市和湖南怀化市三大区域性城市的地理中心,是由湘入黔的重要通道,是贵州连接华中、华东地区的前沿阵地,是贵州“东进战略”的桥头堡。三穗1小时可达到贵阳;2小时达长沙;3小时达昆明;5小时达广州;7小时达杭州、上海,能方便快捷通达长三角、珠三角及成渝经济圈。

三穗境内高速公路、国道、省道纵横全境,交汇县城。铁路:沪昆快速铁路已经运行通车设置火车站台;公路:G60沪昆高速、三黎高速、三施高速、320国道、310省道交汇县城;机场:三穗分别距离凯里黄平机场120公里、铜仁凤凰机场120公里、黎平机场130公里、怀化芷江机场140公里、贵阳机场250公里,能快捷融入长三角、珠三角及成渝经济圈。

3、产业条件
1)旅游基础好
三穗县拥有一定的旅游基础。随着交通条件的改善以及贵州、黔东南州旅游的快速发展,三穗县旅游产业取得了长足的进步,旅游市场基础不断增强。2010-2017年三穗县旅游接待人数从18万人次增长到175万人次,旅游收入从1亿元增长到12亿元,增长近12倍。
界牌景区依托当地万亩竹海、石头寨、古驿栈道、溶洞群、乡村田园、民俗风情等旅游资源,打造成集乡村生态观光、民俗文化体验、传统工艺传习、野外露营、乡居休闲度假等功能于一体的生态文化休闲旅游景区。目前,界牌景区已成为三穗县重要的乡村旅游目的地,每年尤其是夏天吸引着全国各地的大量游客前来休闲游玩,具备一定旅游市场基础和市场知名度。

2)政策机遇佳
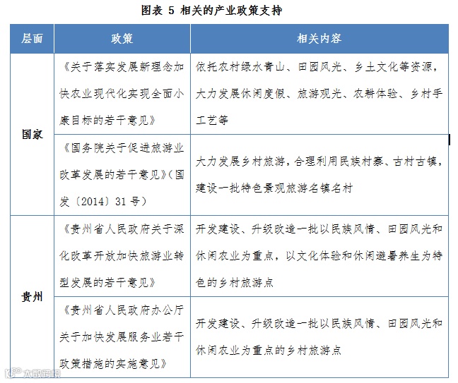
近年来,国家、贵州省和黔东南州均出台了一系列相关政策来扶持森林旅游、乡村旅游产业,为项目发展营造了有利的政策环境。以下列举一些与本项目相关的产业扶持政策:

此外,州委州政府、县委县政府有关政府部门多次考察本项目,并给予项目前期启动给予了很多的支持。三穗县将界牌乡村旅游作为旅游开发试点,八弓镇把界牌旅游示范区作为全县乡村旅游产业化发展的观摩亮点,界牌村“五融五帮”示范点目前已落实一事一议100万元项目资金,用于规划通组道路、人行旅游步道、太阳能路灯建设。现已完成种植养殖基地主干道3930余米,观光休闲步道2700余米,400余平方米停车场1个,完成白腊坳至界牌1.6公路的道路硬化和合作社接待点连接界牌洞口750米道路的新开挖及硬化工程,其他项目建设正在有序进行中。
4、市场前景预测
1)市场分析
黔东南州近年来旅游产业高歌猛进。官方数据统计,2011-2017年期间,黔东南旅游人次从2375万人增长到8850万人,年复合增长率超过25%,这得益于我国旅游行业整体大好的市场环境以及自身得天独厚的生态及民族文化旅游资源。三穗县旅游业即将“扬帆起航”。沪昆高铁、沪昆高速、沿榕高速、三黎高速的开通,使三穗成为黔东交通枢纽,高速铁路和高速公路的聚合效应,使文旅产业持续、快速的发展。本项目通过一产、三产联动发展,充分利用区位和资源优势,以旅游为契机,助推三穗旅游业的提升。
综上分析可以看出,我国旅游产业,尤其是森林旅游大环境利好,黔东南旅游产业发展迅猛,这为项目的发展提供了充分的市场环境保障。随着交通的不断完善,三穗县旅游产业将获得更好的发展。近三年来三穗县旅游接待人数增幅约为32%,若以此增长率进行推算,预计2020年全县旅游接待人数超过400万人次。项目是县域重点项目,并且旅游资源独特,若吸引三穗县旅游人次的5%,即20万人次,完全有可能。同时考虑到临近景点的带动作用及景区知名度的逐渐扩大,项目建成后年接待客群规模超过30万人次完全可以预期。
2)目标市场
三穗县界牌村生态环境优越,气候温和湿润,风景秀丽,空气清新,对城市居民有巨大的吸引力。本项目利用区位交通优势,以黔东南州构建“立足贵阳、巩固全省、拓展两广、开拓全国”的旅游市场格局作为参照,明确景区国内客源市场的空间格局。
Ø 一级市场
将距离景区较近的周边区域客源市场作为景区重点客源市场。主要包括贵阳、黔东南、铜仁、黔南、安顺、六盘水、遵义、毕节等省内客源市场;湖南的怀化、永州、昭阳、张家界、长沙,广西的桂林、贺州、柳州,广东的肇兴、广州、佛山,四川的成都、宜宾,云南的昆明、昭通以及重庆等省际客源市场。
Ø 二级市场
以长三角、珠三角经济区为重点,拓展长江中游城市群、京津翼“环渤海”区域客源市场。
Ø 三级市场
国内其他客源市场。

5、项目选址及规模
1)建设地点
本项目建设地点位于黔东南州三穗县八弓镇界牌村,距三穗县城中心6公里,距三穗高铁站约10公里,距州府凯里87公里,距省府贵阳247公里。地理位置优越,具有良好的交通区位优势。

2)建设内容
项目规划面积16平方公里,核心区规划面积5平方公里,建筑总面积10000m2。建设内容包括旅游综合服务区、竹海洞天休闲区、乡村民俗文化体验区和基础设施建设。具体分述如下:
旅游综合服务区:建筑面积共计2000m2,主要包括游客接待中心、智慧停车场、旅游厕所、智慧旅游系统等。
竹海洞天休闲区:建筑面积5000m2,包括溶洞景区、生态农庄、竹间小苑、大田民宿、乡野营地、鲜花梯田、竹海香田漂流、传统工艺传习所等,以“竹海洞天”为主题,打造集溶洞探险、生态漂流、木屋民宿、乡村野营等功能于一体的生态文化休闲度假区。
乡村民俗文化体验区:建筑面积3000m2,包括乡村动物园、五彩梯田、长联竹海乡村文化园等,以“甜蜜香村”为主题,营造出独具魅力的苗侗风情文化体验区。
基础设施建设:建设内容包括道路交通设施、旅游厕所、旅游标识系统、休憩设施、绿化及环保设施等。

6、财务分析
1)预期投资
本项目预期投资22000万元,包括土地成本、建(构)筑物工程费用、工程建设及其他费用、设备购置及安装费用、基本预备费和铺底流动资金。
2)年经营收入
项目业态丰富,收入来源呈现多元化特征。按照人均消费量250元/人次计算,项目年均接待30万人次,则项目平均每年的旅游收入为7500万元。
3)年经营成本
根据项目建设内容及经营情况,项目每年的经营成本包括旅游运营成本、工资及福利费用、维护修理费用以及其他费用。项目年经营成本约2560万元。
4)主要财务指标
本项目经营利润等于经营收入减去成本为4940万元。参照国家及当地相关税收政策和规定,项目年净利润为3200万元。经过简单财务测算,本项目资金回报率为14.5%,项目投资回收期约为6.9年(不含项目建设期)。

业主单位:黔东南州三穗县林业局
联 系 人:杨熙伟
电子邮箱:1173385070@qq.com
电 话:0855-4522976
手 机:18385712756
传 真:0855-4522976
传递经贸信息 促进产业发展
长按识别二维码关注

