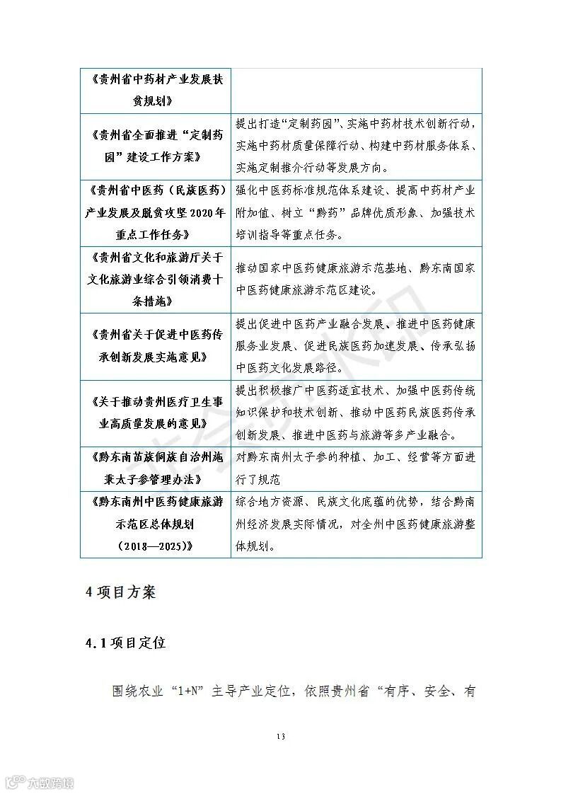
大数跨境

施秉县太子参产城小镇 开发建设项目

施秉县太子参产城小镇 开发建设项目 黔东南招商
2021-01-18
1
导读:更多招商内容尽在黔东南招商网......




请点击左上角【蓝色微信名】关注我们



来源:施秉县投资促进局


多动态


1.苗岭时光·康养休闲小镇 建设项目

2.麻江县蓝莓全产业链项目

3.黔东南州投资促进局党组专题听取天柱县投资促进局工作情况汇报



扫码关注

传递经贸信息 促进产业发展

长按识别二维码关注



点亮“在看”



【声明】内容源于网络
0
0
黔东南招商
建立发布信息网络,即时准确传递各种经贸信息,促进产业发展,立体式、全方位宣传黔东南州。
内容 2792
粉丝 0
黔东南招商 建立发布信息网络,即时准确传递各种经贸信息,促进产业发展,立体式、全方位宣传黔东南州。
总阅读2.3k
粉丝0
内容2.8k