点击标题下【蓝色微信名】可快速关注
1、项目概况
1)项目行业类别:畜牧业
2)项目建设性质:新建
4)合 作 方 式:独资或合资
2、建设条件
1)养殖条件优良
凯里气候条件良好,林地资源丰富,为发展林下生态养鸡项目提供了优良的养殖条件。
Ø 气候条件
凯里属亚热带湿润季风气候,四季分明,气候温和,降水丰沛,冬无严寒,夏无酷暑,雨热同季,具有明显的季风性气候特点。年均气温16℃,最高气温37℃,最低气温零下4-7℃,年均日照1289小时,年均降水量1243毫米,无霜期长达282天。凯里自然灾害较少,宜农、宜林、宜畜,畜牧业发展条件十分优越。
Ø 林地资源
凯里林地资源丰富,森林覆盖率达56%,其中可利用森林面积达34万亩,非常适宜林下生态鸡的养殖。项目区灌木丛林较多,林间空地面积广阔,林下具有丰富的各类牧草、昆虫、草籽、种子等各类食物,还可以自然补充微量元素,是土鸡放养的天然饲料,减少了人为污染,发展林下生态养鸡项目具有场地优势。
2)区位交通便利
凯里立体交通网络基本形成,区位交通优势凸显,便于项目产品运输到长三角、珠三角发达地区和凯里市周边区县。
Ø 区位条件
凯里是黔东南州的州府所在地,是西南连接华东、华中、华南的重要交通枢纽,地理位置优越,区位优势明显。项目所在区域位于川渝城市群、长株潭城市群、珠江三角洲城市群以及北部湾经济区的中心地带,为项目产品运输到国内主要市场提供了便利。
图表1 凯里区位条件优越

Ø 交通条件
凯里市已形成“铁、公、机”立体化网络。铁路:沪昆高铁、湘黔铁路、株六铁路复线贯穿全境,设有凯里、凯里南两个车站;公路:沪昆高速、G320国道和余凯高速等高速公路穿境而过,四通八达的道路交通网络,非常有助于项目产品的货物运输;机场:凯里黄平机场已于2013年正式运营。
图表2 凯里交通条件便利

3、产业条件
1)土鸡资源优良
项目精选黔东南州优质肉鸡品种进行林下生态养殖,产品营养丰富,生态安全,是人类的放心食品。
Ø 凯里土鸡
凯里土鸡有别于笼养的肉鸡,未经过任何杂交和优化配种,长期以自然觅食或结合粗饲喂养而成,具有耐粗饲、就巢性强和抗病力强等特性。土鸡蛋在城乡市场上非常畅销,且蛋价也高于普通鸡蛋,营养价值高,鸡肉口味鲜美、蛋品质优良、营养丰富。饲养土鸡成本较低,饲养周期较长,一般长为成年约6个月左右。
Ø 黔东南小香鸡
黔东南小香鸡是贵州省地方优良品种资源之一,以“小、土、香”而著称。小香鸡野性较强,能飞善跑,抗病力强,觅食力强,耐粗饲,饲养管理技术比较简单,具有体形娇小紧凑、毛色鲜亮、肉质鲜嫩等特点。此外,小香鸡还具有很好的滋补作用,可以作为产妇、老年人、儿童及体弱多病等人群的首选营养滋补品。
图表3 项目林下生态养殖优良品种
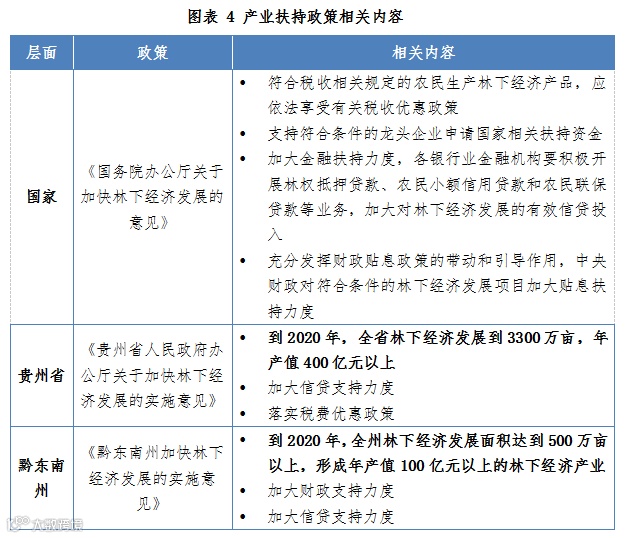
2)政府大力扶持
近年来,国家、贵州省、黔东南州均出台了一系列支持林下经济发展的扶持政策,如:《国务院办公厅关于加快林下经济发展的意见》、《贵州省人民政府办公厅关于加快林下经济发展的实施意见》等。本项目发展思路、合作模式、社会经济效益等方面非常符合各级政府产业政策要求,满足多项扶持条件。
此外,根据国家对养殖业补贴政策规定,畜禽养殖达到一定规模,即可享受政府补贴。养殖业用地按种植业用地对待,养殖业用水用电按种植业计算征收费用,金融部门对养殖业小额贷款要放开,加大信贷力度,可以实行联户担保。
图表 4 产业扶持政策相关内容

4、市场前景预测
1)市场分析
鸡肉是人类生活必不可少的美食之一,在我国有“无鸡不成宴”的传统。目前我国禽肉在肉类结构中仅占20%,比世界平均水平差8%,人均禽肉占有量10-12公斤,与发达国家相差甚远,例如,日本人年均消费量达40公斤以上,鸡肉占肉类的47%;美国人年均消费量50公斤以上,鸡肉占肉类的40%。从长远来看,随着我国经济的发展,人民生活水平的提高,鸡肉的消费将不断增加,鸡肉生产仍有较大的发展空间。
生态土鸡肉质细腻、味道鲜美、营养丰富,可与天然野鸡相媲美,体型较小等特点,符合人们的消费习惯,多年来,其市场价格比笼养鸡品种售价高出5-10元/公斤,市场供不应求。因此开发和利用凯里市本地土鸡这一宝贵资源,进行规模化养殖,饲料中不添加任何促生长激素、有害的矿物添加剂和化学添加剂,市场前景十分广阔。
2)目标市场
项目所生产的土鸡产品具有肉质鲜美、营养丰富、无公害污染的特性,主要面向贵州省内市场和国内发达城市消费市场。
Ø 核心市场
项目产品的核心市场是贵州省内消费市场。首先,凯里城市人口达33万人,目前全市林下山鸡出栏量为70万羽/年,仍满足不了全市食用鸡的需求。其次,凯里是黔东区域性中心城市,旅游产业相对发达,每年吸引旅游人数达4200万人次以上,旅游业、餐饮业对本地土鸡特色美食的需求量大。同时,凯里土鸡、黔东南小香鸡在贵州省内知名度较高,更容易被消费者接受,因此贵州省内市场是项目产品拓展的核心市场。
Ø 重点市场
项目产品的重点市场主要面向珠三角城市群、长株潭城市群、长三角经济区以及川渝经济区等地区。由于地缘关系,贵州省特色农副产品最主要的供应市场就是珠三角经济发达地市。此外,长株潭城市群、长三角经济区以及川渝经济区等地区是我国人口规模大、经济比较发达的地区,凯里通过现有的高速公路、铁路等与上述地区联系比较紧密,能够提供稳定的消费需求。
Ø 机会市场
项目产品的机会市场是环渤海市场以及出口市场(日本、香港)。一方面,京津冀地区是我国人口集中,经济发达的地区,有着稳定的肉制品市场需求;另一方面,我国禽肉出口市场主要集中于日本和香港,出口市场可以作为项目产品争取的机会市场。
图表5 项目产品的市场定位

5、项目选址及规模
1)建设地点
项目建设地点位于黔东南州凯里市大风洞镇、凯棠镇、三棵树镇、龙场镇、碧波镇等乡镇。项目区生态环境优良,林地资源丰富,非常适宜发展林下生态养鸡项目。
图表6 项目建设地点分布图

2)建设内容
项目总占地面积10000亩,总建筑面积约10000 m2。本项目建设林下生态养鸡示范基地,并建设屠宰加工厂和风味熟食加工厂,发展深加工产品,提高附加值,延伸产业链。项目林下生态养殖规模约120万羽,深加工食品主要有风味鸡腿、风味鸡翅和风味鸡爪三种。
林下生态养鸡示范基地:通过“公司+基地+农户”的合作模式,流转资源、环境条件优越的10000亩林地并进行改造,建设育种基地、示范养殖基地,发展林下生态养鸡1万亩。其中大风洞镇0.2万亩,龙场镇0.2万亩、凯棠镇0.2万亩、三棵树镇0.3万亩、碧波镇0.1万亩。
土鸡食品生产加工基地:择优选址建设生产加工基地,总占地面积为50亩,总建筑面积10000m2。主要建设屠宰加工车间、食品加工车间、熟食加工车间、冷链物流中心以及办公楼、停车场等其他配套服务设施。
图表 7 项目建设内容

6、财务分析
1)预期投资
本项目预期投资5000万元,包括土地成本、建(构)筑物工程费用、工程建设及其他费用、设备购置及安装费用、基本预备费和铺底流动资金。
2)年经营收入
项目年经营收入主要包括土鸡鲜肉、风味休闲熟食的销售收入,按照现行市场价格估算,项目达产后年销售收入为6000万元。
3)年经营成本
本项目经营成本主要包括原辅材料费用、养殖基地运营成本、加工成本、销售成本、管理成本、工资及福利费和燃料及动力费等。项目年经营成本约4250万元。
4)主要财务指标
本项目经营利润等于经营收入减去成本为1750万元。参照国家及当地相关税收政策和规定,项目年净利润为1156万元。经过简单财务测算,本项目资金回报率为23.1%,项目投资回收期约为4.3年(不含项目建设期)。
图表 8 主要财务指标

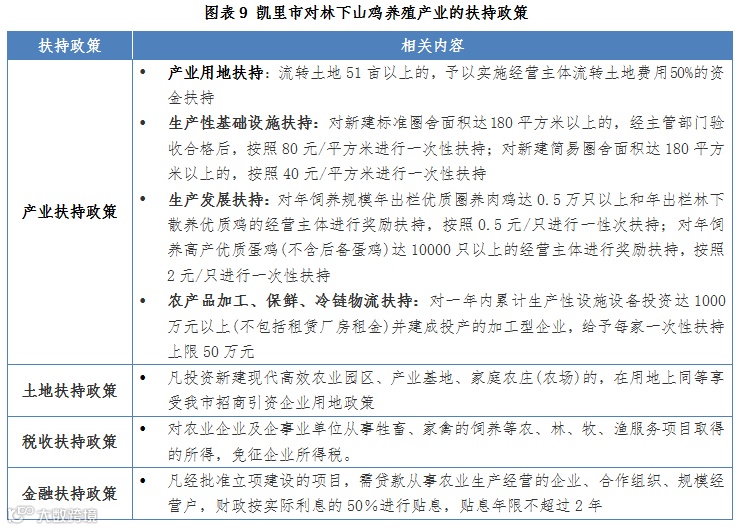
7、扶持政策
2018年,凯里市政府出台了《凯里市深入推进农业供给侧结构性改革进一步加快现代农业产业发展政策的实施意见》,明确将林下明(山)鸡养殖作为本市的山地特色养殖业,从产业用地扶持、生产性基础设施扶持、生产发展扶持等方面进行扶持,在政策、资金、技术等方面给予倾斜,对林下山鸡养殖产业起到积极的促进作用。
图表9 凯里市对林下山鸡养殖产业的扶持政策

业主单位:黔东南州凯里市林业局
联 系 人:潘燕
电 话:13885523898
传递经贸信息 促进产业发展
长按识别二维码关注

