
1月30日上午,四川省第十三届人民代表大会第四次会议开幕。会议听取了代省长黄强代表省人民政府作的工作报告。
代省长黄强作政府工作报告
大会现场
政府工作报告上提到了这些内容
极不平凡的一年 四川GDP增长3.8%
黄强说,刚刚过去的2020年,是治蜀兴川历史进程中极不平凡的一年。习近平总书记亲自研究部署推动成渝地区双城经济圈建设,赋予川渝打造“一极两中心两地”的重大使命,擘画了川渝发展宏伟蓝图。我们倍受鼓舞、倍增力量!
一年来,面对严峻复杂的国内外形势,特别是新冠肺炎疫情的严重冲击,我们坚定以习近平新时代中国特色社会主义思想为科学指导,在党中央、国务院的坚强领导下,在省委的直接领导下,统筹推进疫情防控和经济社会发展,扎实做好“六稳”工作,全面落实“六保”任务,按照“农业多贡献、工业挑大梁、投资唱主角、消费促升级”的工作思路,真抓实干、攻坚克难,全省经济逐季回升、稳定向好,社会大局保持稳定。实现地区生产总值4.86万亿元、居全国第六位,增长3.8%、比全国高1.5个百分点,地方一般公共预算收入4258亿元、增长4.6%,城乡居民人均可支配收入分别增长5.8%、8.6%。
27个川渝共同实施重大项目去年开工建设
黄强说,去年我们强力推动成渝地区双城经济圈建设。这是以习近平同志为核心的党中央为川渝地区量身打造的重大发展战略。我们秉承“一家亲”理念、强化“一盘棋”思想,举行两次党政联席会议,27个川渝共同实施的重大项目开工建设,设立成都东部新区、宜宾三江新区、南充临江新区、绵阳科技城新区,95项川渝通办事项实现异地办理,成渝实现公交轨道“一码”通乘,两地群众交往交流更加便捷。
四川这项改革入选中国改革年度唯一省级特别案例
黄强说,去年,四川深入推进全面创新和改革开放。深化要素市场化配置改革,乡镇行政区划和村级建制调整改革入选中国改革年度唯一省级特别案例。开展营商环境指标提升行动,新增市场主体124.5万户。在川落户世界500强企业新增12户、达364户,引进到位国内省外资金超过1万亿元。
“十三五”期间 四川解决了几千年的绝对贫困
在回顾“十三五”发展主要成就时,黄强说,五年来,我们始终坚持以人民为中心的发展思想,人民群众的获得感幸福感安全感得到新提升。一般公共预算民生支出占比稳定在65%以上。全省88个贫困县全部摘帽、11501个贫困村全部退出、625万建档立卡贫困人口全部脱贫,解决了几千年的绝对贫困,在四川历史上具有划时代意义。覆盖城乡居民的社会保障体系基本建成,义务教育基本均衡发展实现县(市、区)全覆盖,“健康四川”建设加快推进。法治四川、平安四川建设扎实推进,社会治理能力不断提高。
“十四五”时期 四川经济总量再跨上两个万亿元台阶
黄强说,根据省委《关于制定四川省国民经济和社会发展第十四个五年规划和二〇三五年远景目标的建议》,省政府组织编制了《四川省国民经济和社会发展第十四个五年规划和二〇三五年远景目标纲要草案》,提交大会审查。
《纲要草案》从经济实力、发展活力、社会文明、生态环境、民生福祉、治理效能六个方面,明确了今后五年经济社会发展的主要目标。展望2035年,《纲要草案》提出四川将与全国同步基本实现社会主义现代化的总体目标,采取定性描述为主、蕴含定量的方式,描绘了经济、科技、法治、文化、生态、开放、民生等方面的远景目标。
黄强说,《纲要草案》对“十四五”发展目标作了量化、具体化,提出五大类21个主要指标。这些指标的设置,既考虑了外部环境变化,又符合四川发展实际,兼顾了现实需要和发展可能,顺应全省人民期待。《纲要草案》提出,“十四五”时期,全省地区生产总值年均增长6%、经济总量再跨上两个万亿元台阶。
《纲要草案》围绕建设具有全国影响力的重要经济中心、科技创新中心、改革开放新高地、高品质生活宜居地,打造带动全国高质量发展的重要增长极和新的动力源,从14个方面对“十四五”时期全省经济社会发展的重点任务进行了系统谋划安排。
四川构建“一轴两翼三带”区域经济布局
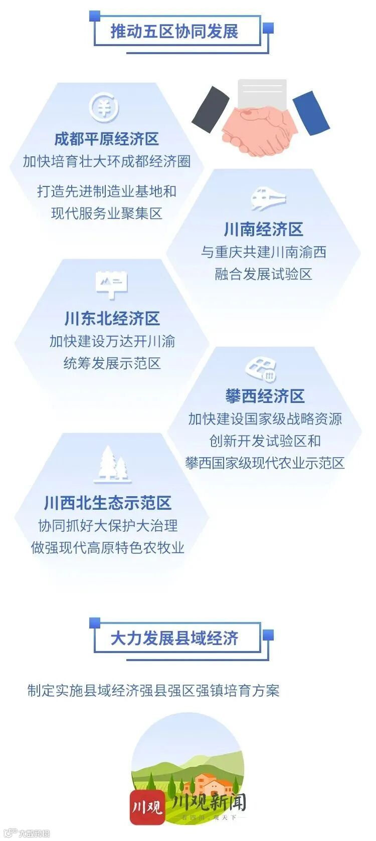
黄强在介绍“十四五”规划和2035年远景目标的总体考虑时表示,推动各项重大部署落地落实,需要重点把握好四点。其中之一,就是主动服务国家重大战略全局,深度融入新发展格局。以成渝地区双城经济圈建设为战略牵引,深化拓展“一干多支”发展战略,着力建强支撑国内大循环的经济腹地,加快打造畅通国内国际双循环的门户枢纽。构建“一轴两翼三带”区域经济布局,积极参与和融入国家重大战略,打造内陆开放战略高地。坚持共抓大保护、不搞大开发,切实筑牢长江黄河上游生态安全屏障。坚定实施扩大内需战略,形成需求牵引供给、供给创造需求的更高水平动态平衡。
“十四五”开好局 四川今年GDP增长7%以上
黄强说,综合考虑,今年全省经济社会发展主要预期目标是:地区生产总值增长7%以上,全社会固定资产投资增长7%,社会消费品零售总额增长10%,进出口总额增长高于全国平均水平,地方一般公共预算收入与经济发展趋势基本一致,居民人均可支配收入稳步增长,居民消费价格指数控制在103.5左右,城镇新增就业85万人,节能减排和环境保护指标完成国家下达任务,粮食产量保持在700亿斤以上。
巩固脱贫攻坚成果 四川将保持主要帮扶政策总体稳定
在谈到巩固拓展脱贫攻坚成果时,黄强说,四川严格落实中央“五年过渡期”和“四个不摘”要求,保持主要帮扶政策总体稳定。健全防止返贫动态监测和帮扶机制,坚决防止规模性返贫,促进脱贫地区产业提档升级。
更多详细内容
极简风动画+一图读懂
带你看报告
重点来了
来源:川观新闻
来源:四川日报


