搜索
首页
大数快讯
大数活动
服务超市
文章专题
出海平台
流量密码
出海蓝图
产业赛道
物流仓储
跨境支付
选品策略
实操手册
报告
跨企查
百科
导航
知识体系
工具箱
更多
找货源
跨境招聘
DeepSeek
首页
>
“驿”起创业 —龙泉驿人社邀您查收创业机会清单
>
“驿”起创业 —龙泉驿人社邀您查收创业机会清单
投资龙泉驿
2022-03-10
0
△政策清单↓
△
融资
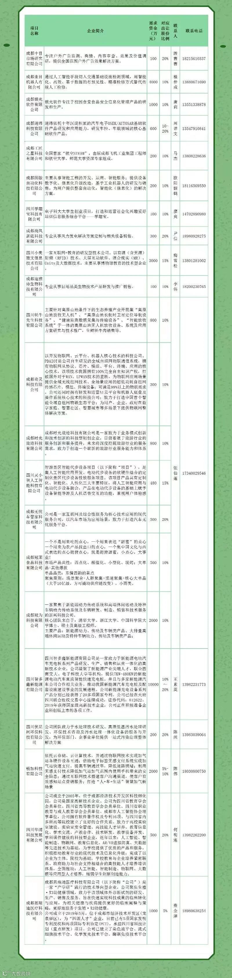
清单(初创项目)↓
△融资清单(招引项目)↓
△
活动
清单↓
END
来源:龙泉驿人社
【声明】内容源于网络
0
0
投资龙泉驿
致力于为投资者及社会各界人士提供成都经开区的投资概况、投资动态、投资环境、投资机遇、相关政策法规和相关产业情况、政务服务等信息,打造国内外企业与成都经开区互动的良好平台。
内容
2381
粉丝
0
关注
在线咨询
投资龙泉驿
致力于为投资者及社会各界人士提供成都经开区的投资概况、投资动态、投资环境、投资机遇、相关政策法规和相关产业情况、政务服务等信息,打造国内外企业与成都经开区互动的良好平台。
总阅读
3.2k
粉丝
0
内容
2.4k
在线咨询
关注