
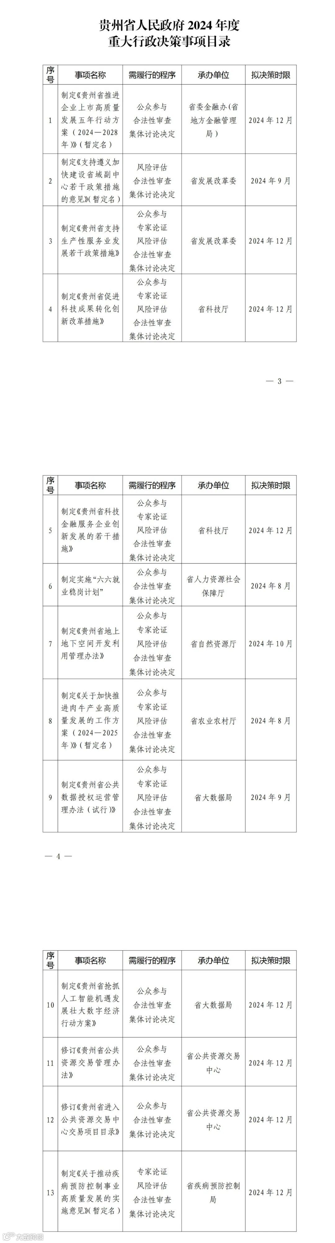
根据《重大行政决策程序暂行条例》(国务院令第713号)、《贵州省重大行政决策程序实施办法》(省政府令第197号,以下简称《实施办法》)的规定,经省委、省政府同意,省人民政府办公厅印发《贵州省人民政府2024年度重大行政决策事项目录》,并就有关工作通知如下:
一、列入目录的重大行政决策事项必须严格履行相关法定程序,各承办单位要认真履职,按要求组织实施,并在提请省政府常务会议集体讨论时报告履行重大行政决策程序情况。
二、省司法厅要加强督促指导,将各承办单位履行法定程序情况纳入法治政府建设考核范围。
三、对目录实行动态管理,确需调整或新增的,承办单位要按照《实施办法》规定程序办理。
四、各市、自治州人民政府,各县(市、区、特区)人民政府要按照《实施办法》的规定,制定公布本级人民政府重大行政决策事项目录。

来源:贵州省人民政府网
审发:范爱红 责编:龙跃平
编排:胡先一 校核:刘小军
承办:黔东南州投资促进局
传递经贸信息 促进产业发展
长按识别二维码关注


