
外商投诉看过来!

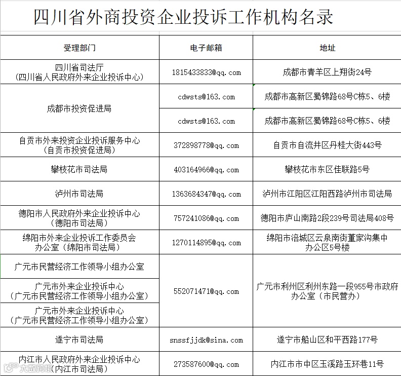
省级和21个市(州)的投诉工作机构名录
和联系方式在这里↓↓↓


注:点击查看大图↑
外商投资企业投诉工作机构主要承担哪些职能职责?
01 受理外商投资企业投诉事项,依法组织调解和协调。
02 开展调查研究,分析总结外商投资企业反映的新问题新情况,向党委政府汇报影响投资环境的重大问题。
03 向外商投资企业提供法律、政策咨询等服务。
四川省外商投资企业投诉工作机构建设情况如何?
目前,四川省市县三级外商投资企业投诉工作机构均已建立。数据显示,全省已健全外商投资企业投诉工作机构218个,专兼职人员278人,覆盖21个市(州)、183个县(市、区)以及11个经济开发区,涉及行业协会8个,企业1.3万余家。其中,省级投诉机构1个,市级投诉机构22个,县级投诉机构195个。
下一步,四川省将继续建立健全覆盖全省、畅通便捷、规范高效的外商投资企业投诉服务工作体系,聚焦市场主体需求,针对企业痛点、堵点、难点,畅通外商投资企业诉求绿色通道,扎实开展外商投资企业投诉服务专项行动,为外商投资企业健康发展保驾护航,为促进我省经济高质量发展贡献力量。
来源:川观新闻


