
近日,由重庆市政府办公厅、四川省政府办公厅印发共同制定的《共建成渝地区双城经济圈口岸物流体系实施方案》(以下简称《方案》)正式印发实施。
根据方案,双方将在统筹推进区域口岸物流联网运行、培育提升区域口岸物流经济发展动能、合作开展口岸物流设施建设运营、优化区域口岸物流协同发展环境等4个方面协同建设,同时还明确了重点事项清单(2022—2025年)共计20个。力争到2025年,川渝两地社会物流总额达到14万亿元。
《方案》具有哪些特点?
口岸物流建设将如何影响你我生活?
一起来看
↓↓↓
联网运行
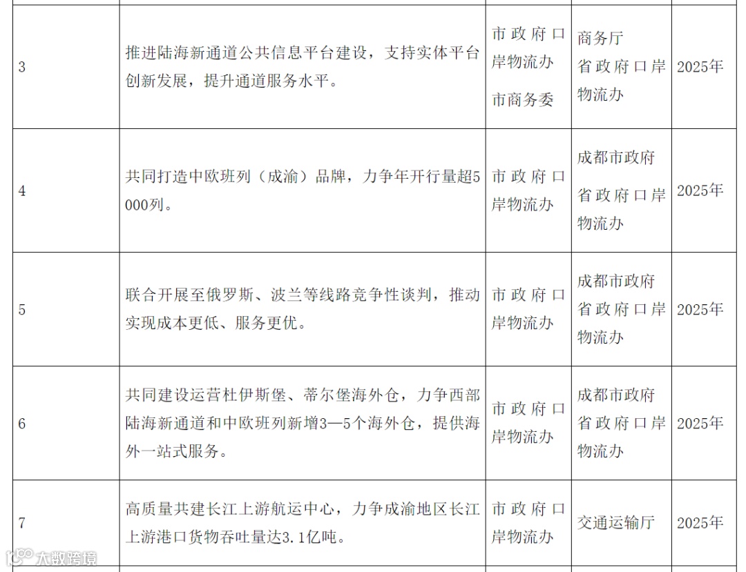
中欧班列定价协商,境内外集装箱共享
两地机场集团交叉持股,打造成渝航空战略联盟
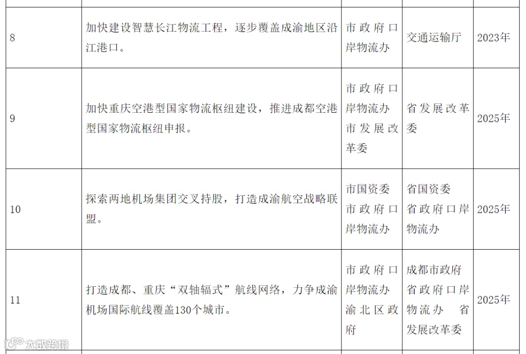
根据实施方案,双方将探索建立境内外集装箱共享体系;共营中欧班列(成渝)品牌,推进共建班列定价协商合作机制;推动成都经开区无水港、重庆果园港双港联动,共同争取国家开展三峡水运新通道研究并启动建设;支持两地机场集团交叉持股,打造成渝航空战略联盟,推动万州、黔江、绵阳、宜宾、泸州、达州等支线机场协同运营等;打造万达开多式联运合作试验区等。
力争到2025年,成渝地区经西部陆海新通道累计运输货物达46万标箱,中欧班列(成渝)年开行量超5000列,成渝地区长江上游港口货物吞吐量达3.1亿吨,成渝地区机场实现年货邮吞吐量150万吨、国际航线覆盖130个城市,区域集装箱铁水联运量年均增长10%以上,联合新增2—3条对外多式联运线路。
实施方案还提出,双方将推动面向成渝地区统一分拨配送的公路整车、零担、综合物流等企业,选择毗邻地区建设跨区域公共运力资源池。
口岸物流经济
打造“多站合一、一站多能”商业消费网点
未来将现三大口岸物流发展带
双方将打造供应链一体化服务体系方面,依托成渝地区双城经济圈支柱产业,推进物流与产业融合发展;同时,打造“多站合一、一站多能”的县、乡、村商业消费网点等。
将加快重庆空港型国家物流枢纽建设,推进成都空港型国家物流枢纽申报。同时加快发展成渝中部枢纽经济,合作共建遂宁陆港型国家物流枢纽、川南渝西融合发展试验区、泸州港口型国家物流枢纽、重庆陆港型国家物流枢纽等。
值得一提的是,双方还将协力推进三大口岸物流发展带:依托成渝中线高铁,共同打造成渝特色口岸物流发展带;充分发挥长江黄金水道优势,打造港产城联动的沿江口岸物流发展带;发挥成昆、西成等铁路大通道运力优势,打造便捷高效的成绵乐口岸物流发展带。
设施建设
试点开行成渝至国内重点城市的高铁货运班列
打造更多中欧班列(成渝)海外仓
双方将共同争取国铁集团试点开行成渝地区至国内重点城市的高铁货运班列;力争开工建设成渝扩容、遂渝扩容、大竹至垫江、重庆经叙永至筠连高速公路等。
将探索在不来梅、布达佩斯、塔什干等主要节点打造中欧班列(成渝)海外仓;研究推动西部陆海新通道境外节点建设,部署建设柬埔寨、缅甸、泰国等地境外物流运营体系,提升南向货源组织能力。
将共同争取重庆铁路口岸、成都铁路口岸和万州港、涪陵港、珞璜港、长寿港、泸州港、宜宾港水运口岸以适当方式对外开放,推动九寨黄龙机场、万州机场口岸开放,力争到2025年,新增1-2个正式开放口岸。
优化环境
统筹开展区域反垄断和反不正当竞争
加强用地、税收、招商引资等优惠政策协同
双方将规范口岸物流领域市场准入管理,统筹开展区域反垄断和反不正当竞争;加大金融支持力度,鼓励不同属地、不同类型企业开展资产整合;加强区域物流用地、税收、招商引资等方面优惠政策协同。将搭建成渝地区口岸物流产学研合作平台,组建区域口岸物流发展智库,协同制定物流人才引进激励政策等。
根据方案提出的主要目标,力争到2025年,川渝两地社会物流总额达到14万亿元,社会物流总费用与地区生产总值比率较2020年降低1个百分点左右,5A级物流企业总数达到20家,创建2个及以上国家物流枢纽经济示范区。
共建成渝地区双城经济圈口岸物流体系重点事项清单
(2022—2025年)
来源:蓉城政事

