
成都经开区教育局
关于做好2022年
义务教育招生
入学工作的通知
敲黑板!划重点!
《成都经开区教育局关于做好
2022年义务教育招生入学工作的通知》
正式出炉
查看详细信息
一定记得拉到文章最底部
点击左下方“阅读原文”进行查看
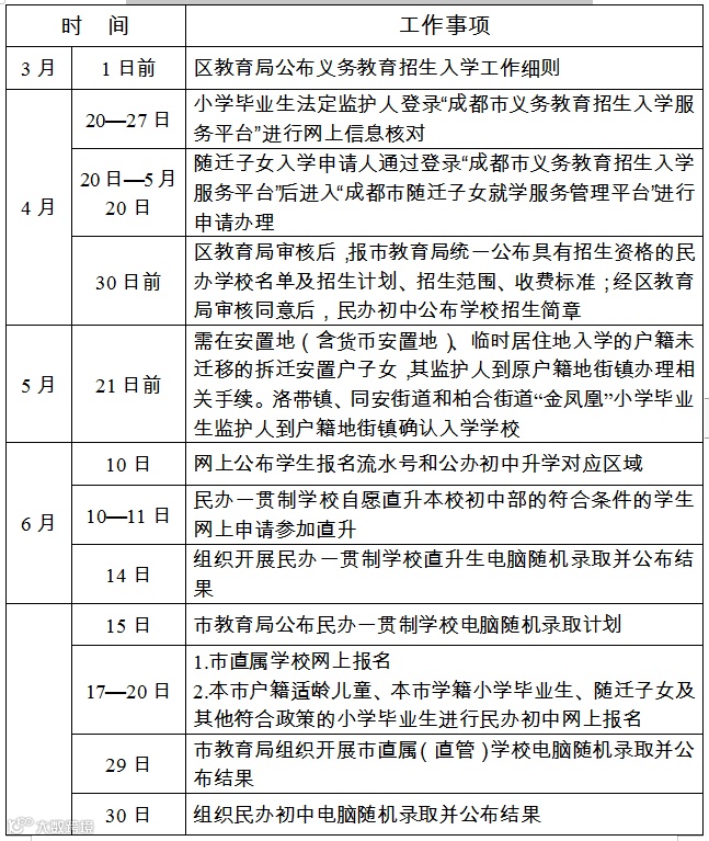
今年义务教育招生入学政策有什么变化?
幼升小、小升初的具体日程怎样安排?
你关心的就是我们关注的
下面为您进行全面解读
为贯彻落实《义务教育法》《民办教育促进法》和《中共中央办公厅 国务院办公厅关于进一步减轻义务教育阶段学生作业负担和校外培训负担的意见》等法律法规和文件精神,坚持社会主义办学方向,建设家门口的好学校,规范招生入学行为,构建教育良好生态,保障适龄儿童少年公平入学、全面发展、健康成长,按照教育部、省教育厅、市教育局关于义务教育招生入学的有关要求,结合本区实际,现就做好2022年全区义务教育招生入学工作有关事项通知如下。
别忘了点击左下方“阅读原文”
查看详细信息哦
来源:见证龙泉驿

