
国办发〔2024〕15号
各省、自治区、直辖市人民政府,国务院各部委、各直属机构:
国务院办公厅
2024年3月28日
(本文有删减)
统筹融资信用服务平台建设 提升中小微企业融资便利水平实施方案
一、总体要求
二、加大平台建设统筹力度
三、优化信息归集共享机制
四、深化信用数据开发利用
五、保障措施
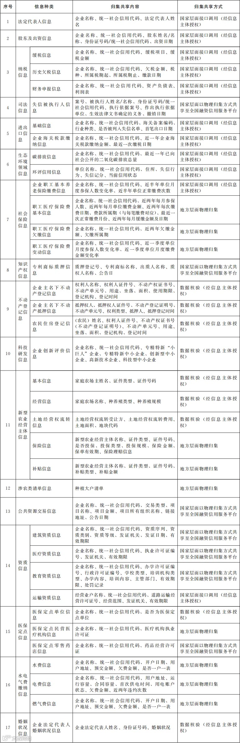
附件
信用信息归集共享清单

来源:贵州省人民政府网
审发:范爱红 责编:龙跃平
编排:胡先一 校核:刘小军
承办:黔东南州投资促进局
传递经贸信息 促进产业发展
长按识别二维码关注


