广大现役军人、全国持优待证人员:
根据《退役军人事务部等9部门关于加强优抚政策宣传普及和精准落实的通知》要求,为进一步营造尊崇军人职业、尊重退役军人的浓厚氛围,切实提供实实在在可持续的优待优惠,我们再次对省级已公布的8批次优待项目进行梳理,现将面向现役军人、全国持优待证人员的优待项目重新予以公布。
优待项目实行动态更新管理,实施时效及省级已公布的优待优惠项目以属地退役军人事务部门公布和解释为准。
附:优待优惠项目清单
2024年11月6日
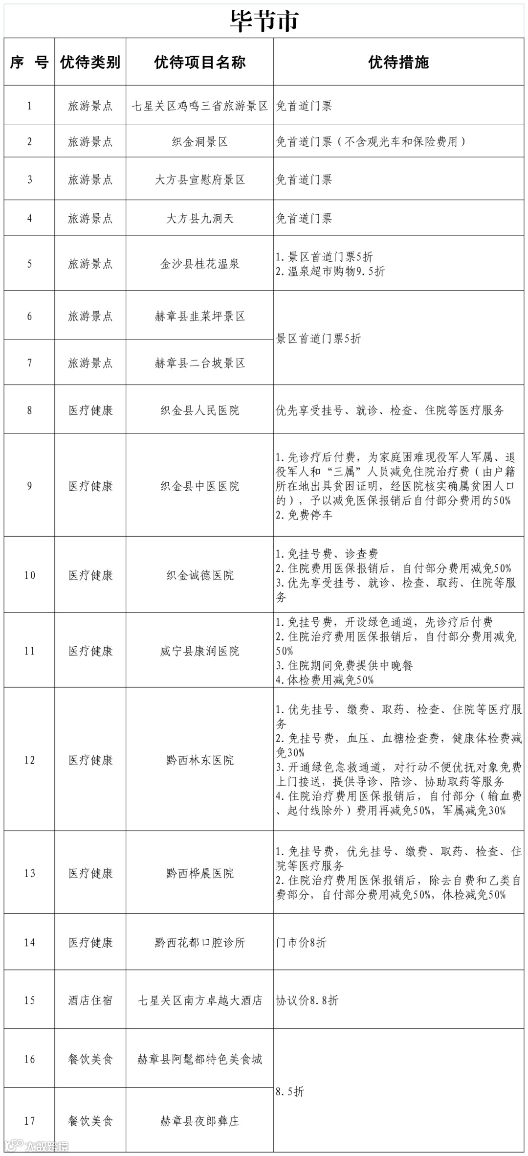
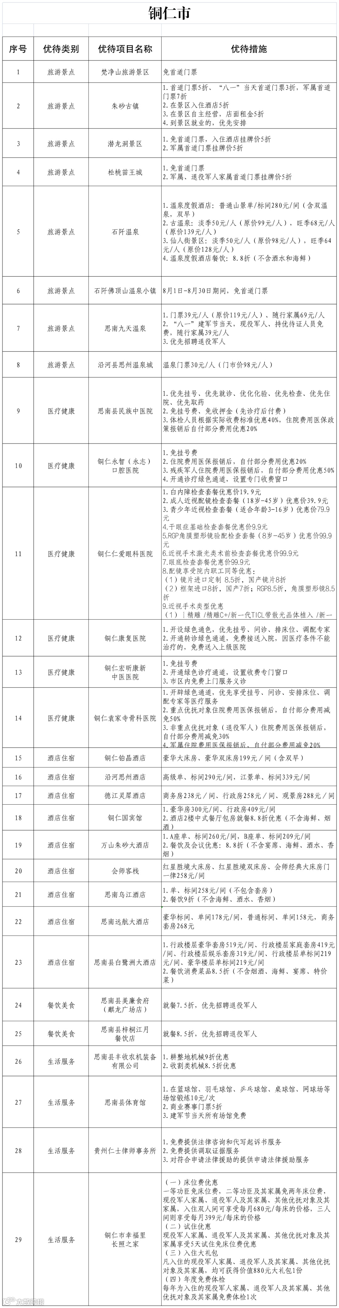
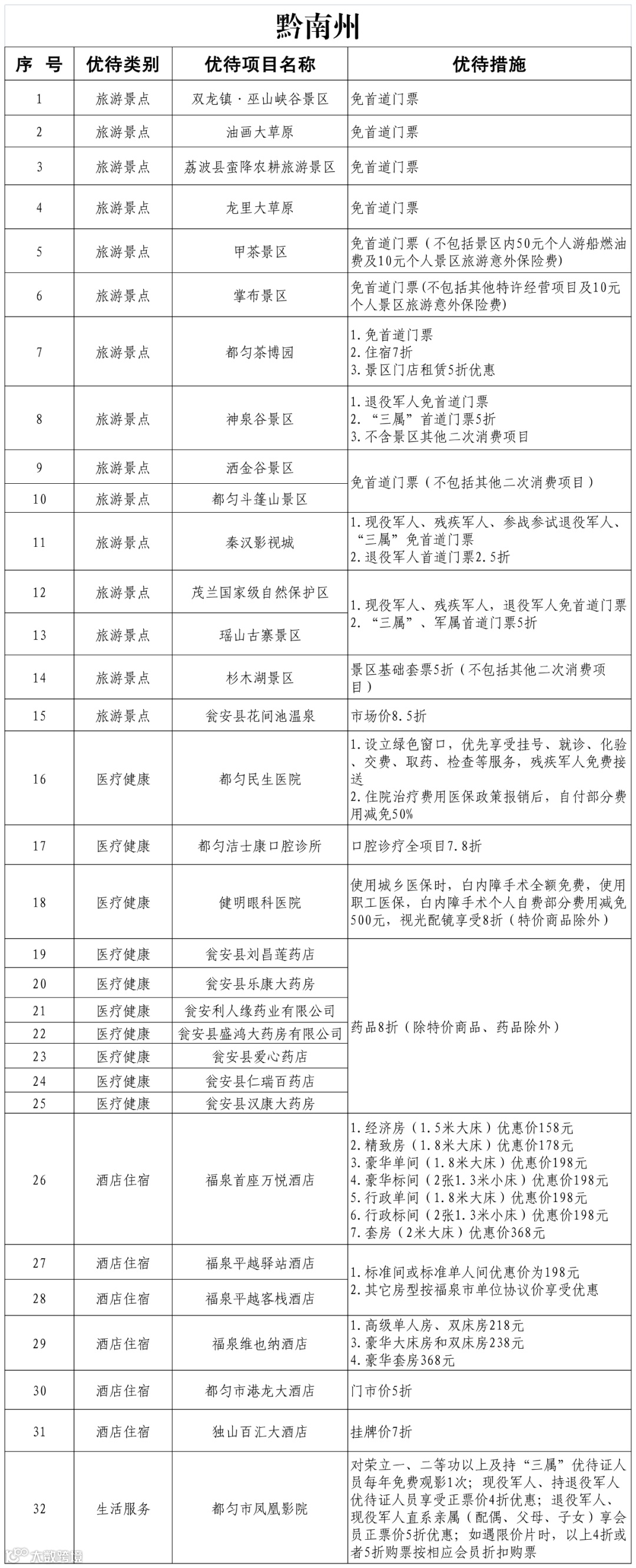
优待优惠项目清单










来源:贵州省退役军人事务厅 、贵州改革
审发:范爱红 责编:龙跃平
编排:胡先一 校核:刘小军
承办:黔东南州投资促进局
传递经贸信息 促进产业发展
长按识别二维码关注


