
12月20日上午
我市在白莲机场举行
2016年年底重大项目集中开竣工暨柳州机场新航站楼启用仪式
哇~柳州机场新航站楼正式启用啦
话不多说,先来看看它的外观
真是气场十足!
新航站楼
除了新航站楼
当天集中开竣工的重大项目涵盖了基础设施、产业发展、民生保障等方面
具体是那些项目呢?
跟着小编去看看吧~
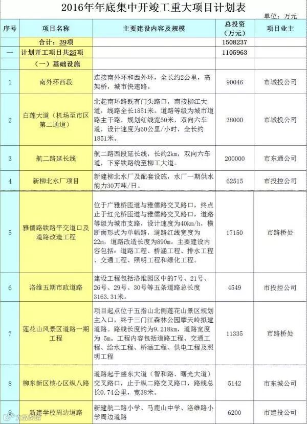
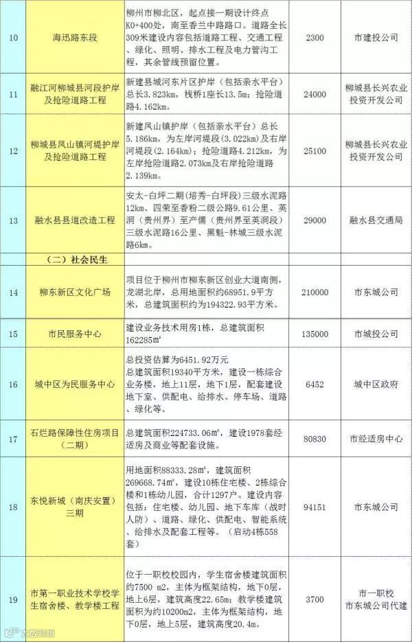
开工项目包括
市民服务中心、
南外环西段、
航二路延长线、
柳东新区文化广场、
新柳北水厂
市民服务中心效果图
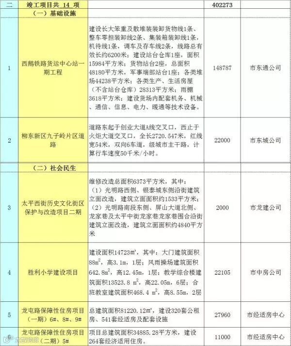
竣工项目包括
西鹅铁路货运中心站一期工程、
柳州站站房改扩建——西站房工程、
龙屯路保障性住房建设项目、
七色珠光年产10000吨珠光效应材料生产线技术改造项目
西鹅铁路货运中心规划整体鸟瞰图
这就完了?
小编你这不是坑人么!
别急嘛,小编都还没说结束呢
这就给大家附上
2016年年底集中开竣工重大项目计划表
↓↓↓
集中开竣工的总投资150.8亿元的39项重大项目将拉动 “柳州号”巨轮扬起满帆、破浪远航、领衔“龙头”。
“这些重大项目的集中开竣工对提升我市城市品质、增强经济发展后劲、提高居民幸福指数具有深远影响。其中柳州机场新航站楼的启用,将进一步巩固我市对外交通优势地位,不断改善发展环境,为我市加快对外开放提供了良好的载体。”

市长吴炜在致辞时说,今年以来,市委、市政府大力开展重大项目建设年活动,实施、推进和谋划了一大批事关我市长远发展的大项目、好项目,完成固定资产投资2338亿元,增长14%,为全市经济稳增长作出了突出贡献。
我市下一步将以柳州机场新航站楼启用为契机,进一步深化与各方的交流合作,进一步推动柳州机场升级发展,不断开创柳州民航事业新局面,为我市打造西江经济带龙头城市插上腾飞的翅膀。
(来源:柳州日报、柳州新闻网、部分图片来自柳州发改、新华网、柳州规划、在柳州)
了解最新投资资讯,扫描一下二维码就可以关注我们啦~↓↓↓↓


