
其中,广西柳州医药股份有限公司(营收117亿元)等10家企业入选2019广西民营企业100强第六名外,广西方盛实业股份有限公司(营收66亿元)等17家企业入选柳州2019广西民营企业制造业100强。有7家企业同时入选上述两个榜单,如广西方盛实业股份有限公司、柳州市龙昌再生资源回收有限责任公司、广西双英集团股份有限公司等。
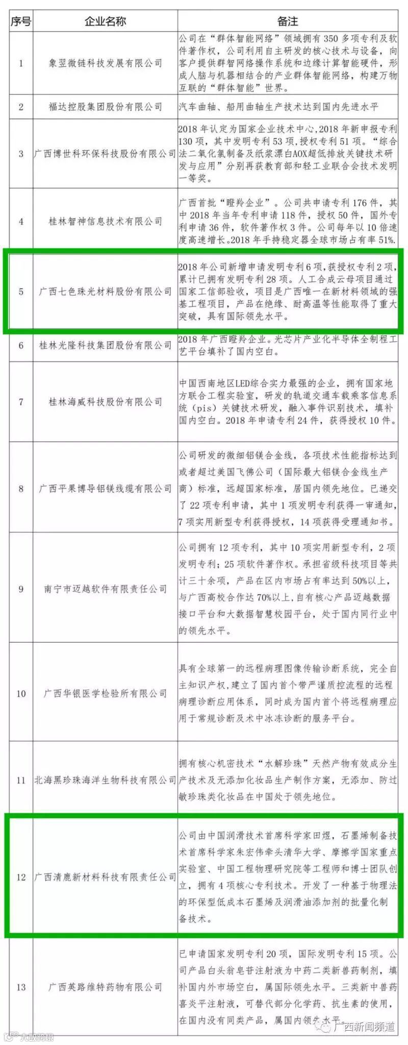
另外,柳州2家企业被评选为2019广西最具潜力民营企业,分别是广西七色珠光材料股份有限公司、广西清鹿新材料科技有限责任公司。
来源:广西新闻频道


