
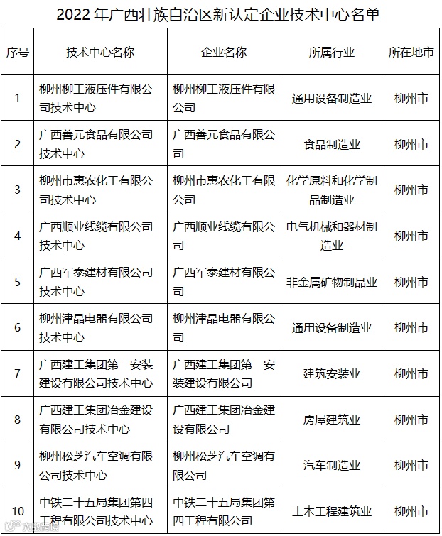
企业的技术中心,是连接科研技术与市场产品的桥梁,展现着经济发展的活力。26日,记者从市工信局科技科获悉,全区47家企业技术中心获评自治区企业技术中心。其中,我市10家企业技术中心榜上有名,约占全区总量的1/5。至此,我市自治区技术中心也首次突破百家,达到101家。
我市10家企业技术中心榜上有名
在我市的企业技术中心中,汽车、工程机械等传统行业占比较大,随着产业结构的优化,越来越多轻工业企业的技术中心建设起来。此次上榜的就包括柳州津晶电器有限公司技术中心、广西善元食品有限公司技术中心。
在柳州津晶的噪音实验室里,技术人员正忙碌着。企业首席技术官、冰箱研发中心部长范俊飞告诉记者,作为我市家电产业的龙头企业,企业的噪音实验室、抽检实验室、力学电学实验室等实验室和实验设备均免费向园区其他家电及配套企业开放。目前企业正专注家电智能化领域,联合高校和科研机构,开展远程控制、消毒杀菌功能等方面的研发。“我们在粤桂智能家电产业集聚区二期规划了研发大楼项目,计划将集团的研究院设在柳州,打造空冰洗、小家电及家电配套的技术研发体系,主攻产品规划布局、升级和出口领域,带动全产业链创新研发。”范俊飞说。
广西善元食品有限公司技术中心是柳州螺蛳粉产业中,第一家自治区级企业技术中心。企业总经理王宏星表示,企业与江南大学长期深度合作,搭建研发体系和团队,目标是打造国家级企业技术中心。围绕“一碗粉”,企业建立了检验室、微生物实验室、感官实验室,拥有10多项专利技术。目前企业除了开展自身产品的研发,还广泛联合配套企业进行科研攻关,保障原材料的风味和质量。
市工信局科技科科长鲁良洁介绍,为了支持企业建设技术创新平台,自治区及我市均有真金白银的补助支持。目前,企业创新平台数量稳步提升,规上企业中建有研发平台的占比达25.3%,高新技术企业中建有研发平台的占比达38.6%。
来 源:柳州1号


